EasyManua.ls Logo

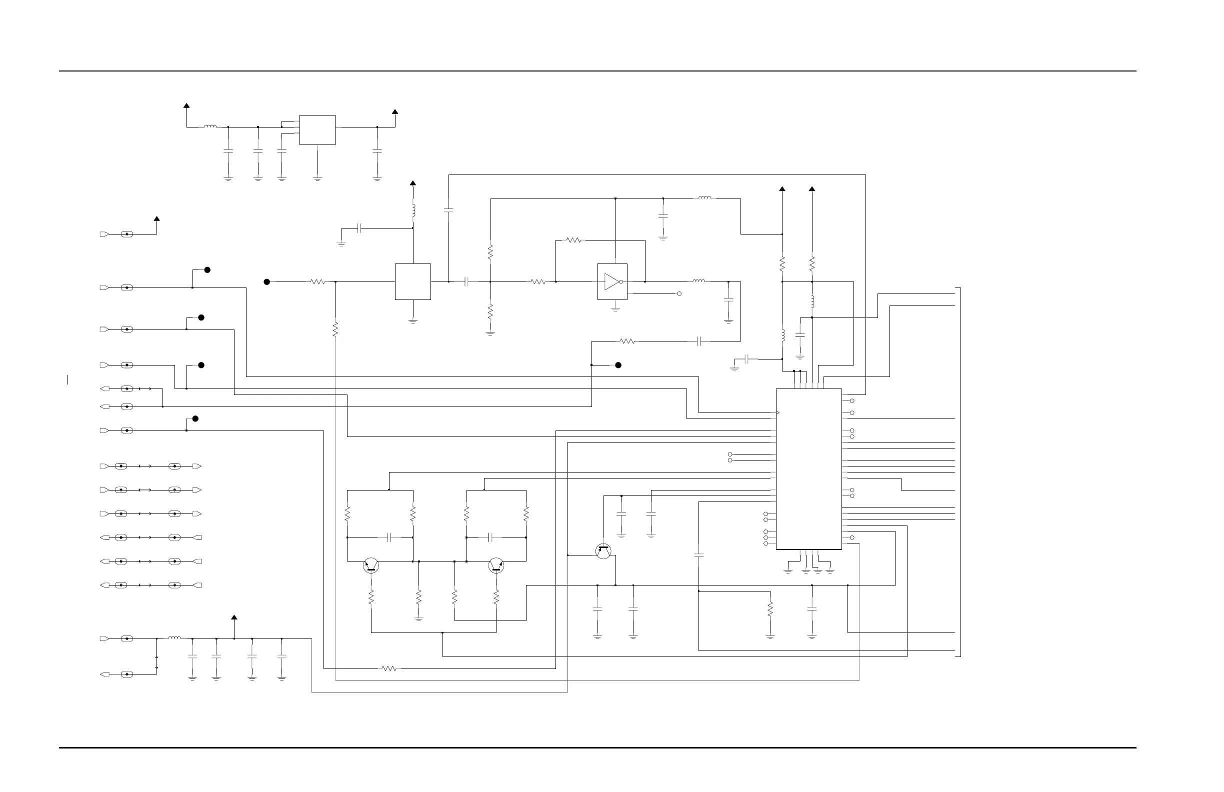
Motorola Astro XTL 1500 - Figure 7-26. HUD4022 A Frequency Generation Unit Overall Schematic (Sheet 2 of 2)

Motorola Astro XTL 1500
452 pages
To Next Page IconTo Next Page
To Next Page IconTo Next Page
To Previous Page IconTo Previous Page
To Previous Page IconTo Previous Page
Loading...
7-34 Schematics, Component Location Diagrams, and Parts Lists: HUD4022A (VHF) Main Board
June 15, 2005 6815854H01-A
Figure 7-26. HUD4022A Frequency Generation Unit Overall Schematic (Sheet 2 of 2)
3.0 Volt Regulator
DATA
CLOCK
Syn_Sel
NP
TO SHEET 1
NC
B(,1),A(,1)
FS_2
DOUTA_2
CLKOUT_2
PE_2
PD_2
PC_2
FS_3
DOUTA_3
CLKOUT_3
PE_3
PD_3
PC_3
9.3V_2
B(,1),A(,1)
C3813
51.
R3836
100.n
470.p
1
C3825
1
TEST_POINT
TP6754
TP6752
TEST_POINT
1
TP6753
TEST_POINT
1
TP6751
TEST_POINT
1
1
TP6750
TEST_POINT
0.
5V_Reg
TP6755
TEST_POINT
R3785
0.
R3784
47.K
R3779
R3778
22.K
R3776
120.K
R3775
NC
NC
NC
NC
NC
1.5K
NC
NC
NC
NC
NC
NC
NC
NC
NC
IF6762
IF6780
IF6776
IF6778
IF6774
IF6770
IF6772
IF6779
IF6775
IF6777
IF6771
IF6773
IF6769
100K
R3755
100pF
C3824
4
5
VCC
1uH
L3754
TC7SH04
U3752
3
GND
2
1
NC
5V_Reg
IF6751
C3826
.01uF
R3750
1K
R3761
10K
F3.0v
L3753
C3766
100n
3
GND
2
VCONT
1
VDD
4
2.2uH
16.8MHz
OSC1672A
Y3750
FOUT
IF6768
L3751
560nH
1uF
C3806
IF6750
100n
C3769
100n
C3768
C3831
1000pF
C3830
1000pF
L3752
560nH
56.K
R3758
15.K
R3756
5V_Reg
0
R3774
IF6752
IF6763
IF6753
IF6756
IF6754
10uF
C3828
F9.3V
C3821
.01uF
330.
R3768
L3755
2.2uH
100K
R3753
100K
R3754
1K
R3767
F3.0v
F3.0v
100n
C3762
L3756
2.2uH
2.2uH
L3757
C3807
1uF
100n
C3750
100.n
C3808
47.K
R3759
C3751
100n
470.p
10uF
C3775
.022uF
C3811 C3820
470.p
C3773
10uF
C3823
C3752
100n
100n
Q3756
C3753
4
2
GND
VEN
3
1
VIN
VOUT
5
U3750
LP3985
BYPASS
R3763
1.K
Q3755
Q3750
VMULT2
14
VMULT3
12
VMULT4
11
13
VRO
WARP
25
XTAL1
23
XTAL2
24
27
SFCAP
26
SFIN
30
SFOUT
28
TEST1
37
TEST2
38
VBPASS
21
VCP
47
VMULT1
15
PD_GND
44
5
PD_VDD
PREIN
32
PRE_GND
33
PRE_VDD
34
PVREF
35
REFSEL
18
SFBASE
INDMULT
16
IOUT
43
4
LOCK
MODIN
10
MODOUT
41
NC1
17
NC2
29
NC3
31
CCOMP
42
CEX
9
CLK
8
DATA
7
DGND
6
DVDD
36
FREFOUT
19
IADAPT
45
AGND
22
AUX1
48
AUX2
1
AUX3
2
AUX4
3
AVDD
20
BIAS1
40
BIAS2
39
U3751
63A27
ADAPTSW
46
B(,1),A(,1)
5V_Reg
MOD_IN
B(,1),A(,1)
16_8_CONT
B(,1),A(,1)
B(,1),A(,1)
B(,1),A(,1)
B(,1),A(,1)
B(,1),A(,1)
9.3V_1
B(,1),A(,1)
B(,1),A(,1)B(,1),A(,1)
B(,1),A(,1)
B(,1),A(,1)
16_8MHz
B(,1),A(,1)
B(,1),A(,1)
B(,1),A(,1)
B(,1),A(,1)
B(,1),A(,1)
B(,1),A(,1)
B(,1),A(,1)
B(,1),A(,1)
B(,1),A(,1)
B(,1),A(,1)
B(,1),A(,1)
B(,1),A(,1)
B(,1),A(,1)
B(,1),A(,0)0
B(,1),A(,1)
B(,1),A(,0)0
B(,1),A(,1)
B(,1),A(,1)
B(,1),A(,1)
B(,1),A(,1)
B(,1),A(,1)
B(,1),A(,1)
B(,1),A(,1)
B(,1),A(,1)
B(,1),A(,1)
B(,1),A(,1)
B(,1),A(,0)0
B(,1),A(,1)
SYN_SEL
SPI_CLK
SPI_DATA
B(,1),A(,0)0
B(,1),A(,1)
0 B(,1),A(,0)
B(,1),A(,1)
B(,1),A(,1)
B(,1),A(,1)
B(,1),A(,0)0
B(,1),A(,1)
B(,1),A(,1)
B(,1),A(,1)
B(,1),A(,1)

Table of Contents

Related product manuals