EasyManua.ls Logo

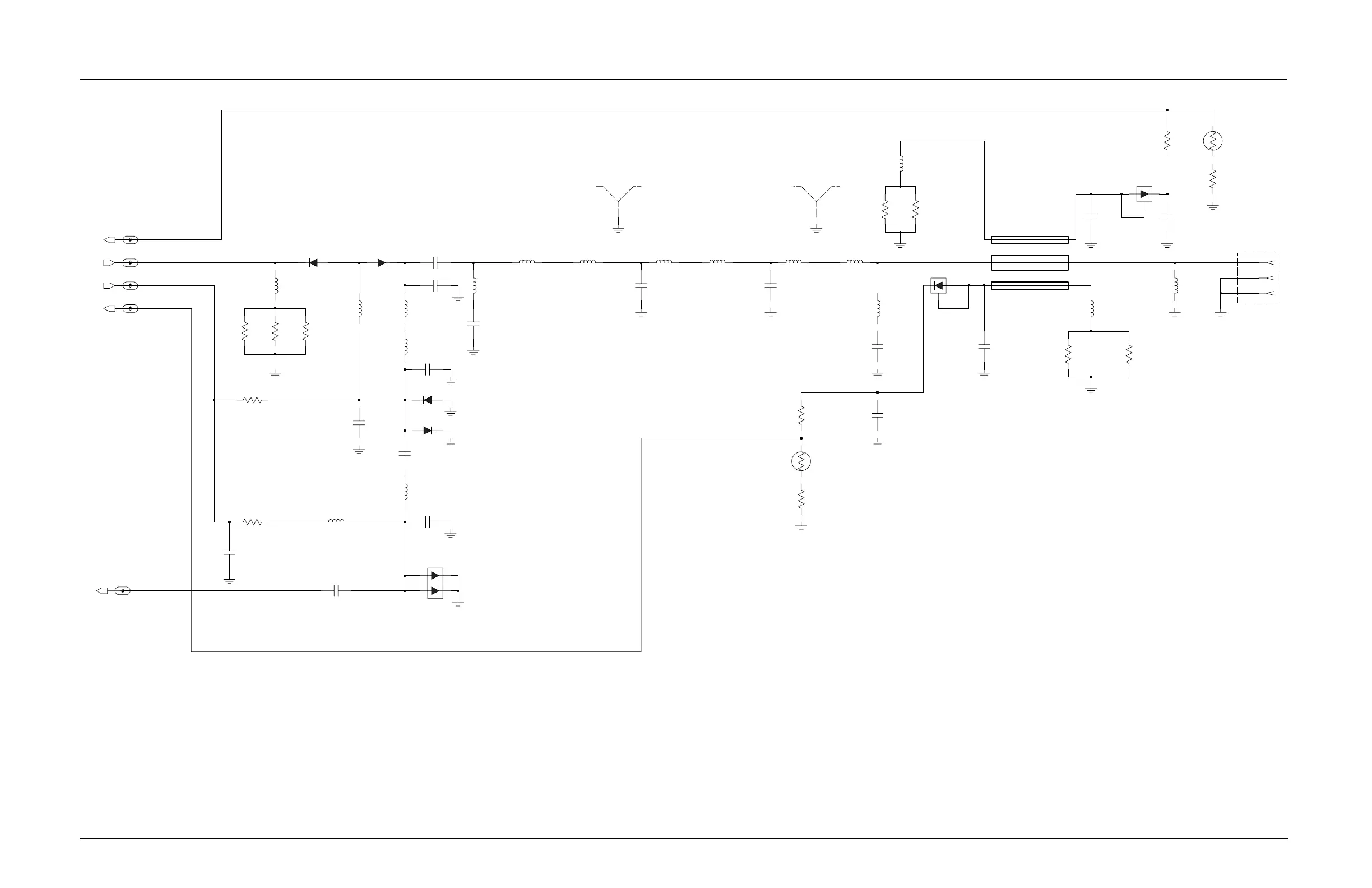
Motorola Astro XTL 1500 - Figure 7-35. HUD4022 A RF Power Amplifier (RF PA) Schematic (Sheet 2 of 2)

Motorola Astro XTL 1500
452 pages
To Next Page IconTo Next Page
To Next Page IconTo Next Page
To Previous Page IconTo Previous Page
To Previous Page IconTo Previous Page
Loading...
Schematics, Component Location Diagrams, and Parts Lists: HUD4022A (VHF) Main Board 7-43
6815854H01-A June 15, 2005
Figure 7-35. HUD4022A RF Power Amplifier (RF PA) Schematic (Sheet 2 of 2)
S = 55 mil
S = 45 mil
L = 400 mil
W = 90 mil
W = 20 mil
W = 20 mil
OUTPUT NETWORK/RFPA
INTERFACE
OUTPUT NETWORK/RX FE
INTERFACE
NP
NP
73D02970C73-O
SHEET 17 OF 23
R3704
R3701
18.
R3703
18. 18.
1
1.2u
D3705
D3704
L3703
1.2u
1
1.2u
L3704
L3727
L3737
2
25nH
L3726
25nH
L3725
25nH
470pF
L3732
25nH
33
R3700
C3736
11pF
1K
R3702
C3720
C3723
3.9pF
28n
L3724
Sector RLS Lib
L3720
Sector RLS Lib
1
22n
C3735
D3703
12pF
470pF
C3704
C3702
L3702
47nH
470pF
25nH
C3703
C3701
33pF
30pF
L3701
R3733 R3734
240
240
R3736
240
240
R3735
18nH
L3731
18nH
L3730
3
J3700-3
1
J3700-1
2
J3700-2
8.2pF
IF3700
C3731
D3731
C3733
8.2pF
C3732
470pF
100K
R3739
30K
R3738
1.5K
R3737
IF3703
30K
100K
R3730
1.5K
R3731
C3730
R3732
470pF
RFPA_OUT
B(,1),A(,1)
B(,1),A(,1)
B(,1),A(,0)0
B(,1),A(,1)
K9.1V_ON
B(,1),A(,1)
B(,1),A(,1)
RX_IN
B(,1),A(,1)B(,1),A(,1)B(,1),A(,1) B(,1),A(,1)
B(,1),A(,1)
B(,1),A(,1)
VFORWARD_ON
B(,1),A(,1)
VREVERSE_ON
B(,1),A(,1)
B(,1),A(,1)
B(,1),A(,1)
B(,1),A(,1)
B(,1),A(,1)
B(,1),A(,1)
B(,1),A(,1)
B(,1),A(,1)
B(,1),A(,1)
B(,1),A(,1)
D3701
B(,1),A(,1)
B(,1),A(,1)
B(,1),A(,1)
L3700
1.2u
470pF
C3700
IF3702
IF3701
D3702
IF3704
C3734
470pF
L3721
25nH 25nH
L3722
39pF
C3721
39pF
C3722
L3723
25nH
SHIELD
1
M3700
D3730
SHIELD
1
M3721

Table of Contents

Related product manuals