EasyManua.ls Logo

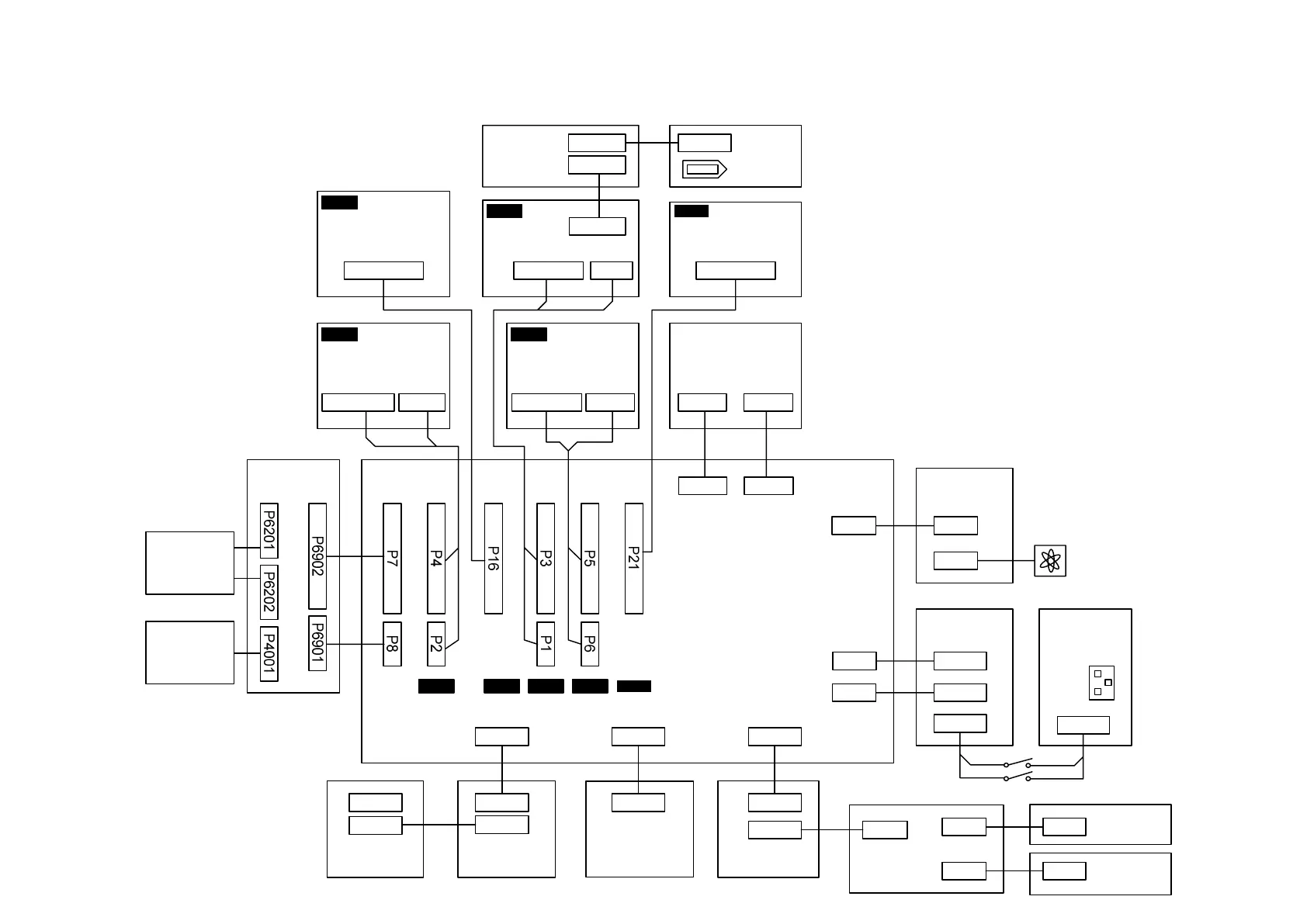
Panasonic AJ-SD93P/E - Interconnection Block Diagram

Panasonic AJ-SD93P/E
180 pages
Print Icon
To Next Page IconTo Next Page
To Next Page IconTo Next Page
To Previous Page IconTo Previous Page
To Previous Page IconTo Previous Page
Loading...
INTERCONNECTION BLOCK DIAGRAM
BLK-1
P13 P14
F1 F2 F3 F4 F5
P18 P19 P17
P1002
P1001
P151
P201 P750 P700
P701 P100
P200
P201
P701
P500
P10
P2 P1
P1P3001
P3001
P3002
P702 P701
P201
P202
P1701
P10101
P10302 P2
MOTHER
BOARD
VEP80D18
OPT JACK
VEP80D21
(AJ-YA93)
AVIO
VEP83648
(AJ-YA93)
SDI
VEP83649
(AJ-YA94)
SERVO
VEP82253
AVMON
VEP83646
1394
MODULE
VEP83636
P11
P12 P1202
P1201
P2
P1
P1001
POWER 2
VEP81237
POWER 1
VEP81236
P1502
POWER SWITCH
STD JACK
VEP80D20
UPPER SW
VEP80D22
EJECT
VEP80D17
FRONT
VEP86342
FRONT SUB
VEP80D16
MECHA IF 3
VEP82255
MECHA IF 2
VEP82254
MECHA IF 1
VEP82239
RF/CUE
VEP85219
DPROC
VEP83647
F1
F2
F3
F4
F5
CYLINDER
UNIT
A/C HEAD
UNIT
FAN MOTOR
5P
96P 96P160P 24P
30P
30P
160P
24P
160P
24P
96P
30P
96P
96P
30P
3P
3P
8P
8P
3P 3P
3P

Table of Contents

Related product manuals