EasyManua.ls Logo

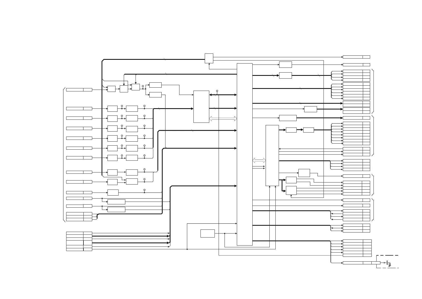
Panasonic AJ-SD93P/E - Servo (F1) Block Diagram

Panasonic AJ-SD93P/E
180 pages
Print Icon
To Next Page IconTo Next Page
To Next Page IconTo Next Page
To Previous Page IconTo Previous Page
To Previous Page IconTo Previous Page
Loading...
SERVO (F1) BLOCK DIAGRAM
BLK-3
AMP
LPF/
SW
AMP/
SW
COMPA-
RATOR
TP30
OFFSET
DET
AMP/
LPF
COMPA-
RATOR
TP120
TP121
SRL FG1
TP122 TP123
SRL FG2
TP160 TP161
TRL FG1
COMPA-
RATOR
TP162 TP163
TRL FG2
COMPA-
RATOR
TP80 TP81
CAP FG1
COMPA-
RATOR
TP82 TP83
CAP FG2
AMP
COMPA-
RATOR
TP231
CYL FG
AMP/
LPF
COMPA-
RATOR
TP230
CYL PG
AMP/
LPF
AMP/
LPF
AMP/
LPF
AMP/
LPF
AMP/
LPF
D/A
CON.
PLD1(1/2)
CTL DUTY
CTL DRIVE
CTL PULSE
FG-MPX
FG-DIR
AMP/
LPF
PLD1(2/2)
MECHA
CNTRL,
HSW GEN.
A/
D
AMP/LPF
D/
A
COMPARATOR
COMPARATOR
CTL REC
DRV
S_FG2_M
ADDRESS
/DATA BUS
TP31
IP201
TP201
SERIAL DATA
X'osc
(25MHz)
SERIAL
A/
D
COMPA-
RATOR
COMPA-
RATOR
CTL PRE 48A
S FG1 M 41A
S FG2 M 40B
P702
T FG1 M 42A
T FG2 M
41B
CAP FG1 M
56B
CAP FG2 M
56A
CYL FG+ 53A
CYL PG+ 53B
S TENSION 61B
TAPE END L
38B
MIC 1
28A
REC SPA 19B
FP S (0,1)
13A/B
TSR
20A
TRP (0-3)
14A/B,
15A/B
FEND 12B
SERVO RESET H
7B
TAPE START L
38A
P702
P702
P702
P702
P702
P702
P702
P702
P702
P702
P702
P702
IC311
IC311
IC104, 106
IC103
IC307
IC103 IC104, 106
P702
IC100
IC101, 106
IC101, 106
IC64, 65IC100
IC64, 65
IC62
IC63, 65IC61
IC61 IC63, 65
IC2
IC3, 2
IC4, 6
IC5, 1
IC6
IP250
IC251
IC1, Q1-6, QR5-7
IC301, 308
IC353, Q355, 356
QR367, Q353
IC358 IC350, 351
IP250
X150, IC153
TIMING
CNTRL
DRIVE
IC352
LEVEL
CONV
CYL OS
CTL FILTER 0,1
CTL GAIN 0,1
CYL OS ADJ
CTL OS
P702
18B
16B
18A
17A
6B
20B
17B
CPU
MN1030
P4
TAPE SENSOR
LED DRIVE
TIMING
CNTRL
LEVEL
CONV
IC355
TIMING
CNTRL,
DRIVE
SERIAL
IC359, Q350, 1,
QR354, 357
LOAD ERR
LOAD ERR
MIC 2 28B
MIC 3 32A
P4
P4
P4
P4
P4
P4
P4
P4
P4
P4
P4
P4
P4
P4
CTL REC CURR
TRL ERR
SRL ERR
CYL ERR
CAP ERR
TRL DIR
TRL ON L
SRL ON L
CYL ON H
CAP DIR
TRL I
SRL I
TRL BRK ON
TAPE SENSOR ON
SC ADJ DC
SRL DIR
SV MEC DATA
SV MEC CLK
SV MEC STB
RPR HSW (RP1)
PBL HSW (PB0)
PBR HSW (PB1)
RPL HSW (RP0)
SERVO LOCK L
TAPE REV H
SLOW H
LIN H
SITE H
FR PULSE
FLUSH
CUEREV H
SSDATA
SSCLK
SSDE
SYS SV DATA
SV SYS CLK
SYS SV RQ
SV SYS DATA
SYS REV H
SBRAKE ON H
T BRAKE OFF H
PINCH OFF H
PINCH ON H
M STOPPER ON H
T BRAKE ON H
S BRAKE OFF H
M STOPPER OFF H
SRL BRK ON
R STAND S2L
R STAND L2S
F LOAD IN
UNLOADING
LOAD F OUT
CLEANING ON
P702
P702
P702
P702
P702
P702
P702
P702
P702
P702
P702
P701
47B
69A
67A
65A
66A
70A
69B
68A
67B
64B
66B
70B
68B
71B
33A
7A
34B
35B
35A
22A
22B
21A
21B
16A
76A
75A
75B
11B
10B
12A
11A
19A
29B
30A
30B
33B
34A
31B
29A
31A
71A
P4
P4
P4
P4
P4
P4
P4
P4
P4
P4
4,5,6C
4,5,6D
1,2,3B
1,2,3A
4,5,6B
9A
P2
FROM (F3)
DPROC BOARD
FROM
MECHA IF 2 BOARD
TO (F4)
AVIO BOARD
TO
MECHA IF 2 BOARD
TO
MECHA IF 3 BOARD
TO
MECHA IF 2 BOARD
P701 P4
TO
MECHA IF 2 BOARD
TO (F3)
DPROC BOARD
TO (F3)
DPROC BOARD
TO
RF/CUE BOARD
P4P702
TO (F3)
DPROC BOARD
11
P13 P2
SW1
CMPST
CMPNT
S-VIDEO
OPJACK BOARD
P702 P4

Table of Contents

Related product manuals