EasyManua.ls Logo

Sinoboom TB24 Plus - Electrical Schematic

Default Icon
170 pages
Print Icon
To Next Page IconTo Next Page
To Next Page IconTo Next Page
To Previous Page IconTo Previous Page
To Previous Page IconTo Previous Page
Loading...
© Jun 2022 6-40 TB24 Plus&26J Plus Maintenance Manual
REPAIR PROCEDURES
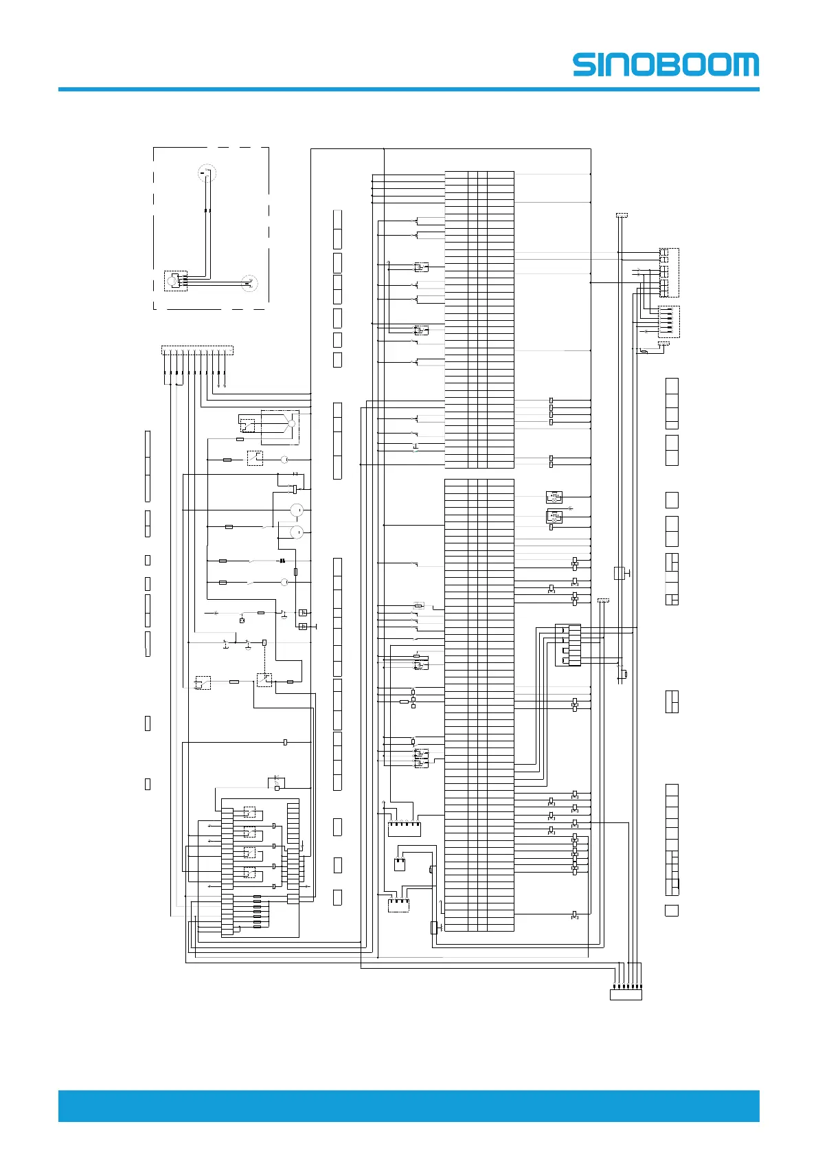
Electrical Schematic
Figure 6-41 Electrical schematic of turntable, Deutz TD2011L04i/US Phase 3
P
P
G
θ
θ
CANH4
CANL4
GND
F6
F2
F1
F4
S1
F2
F3
F6
F1
S206
S207
S202
Platform Leveling
Up
Down
Main Boom Lift
Main Boom
Retract
Extend
Alternator
High Drive
Speed
Turntable Swing
Right
Left
Steer
Left
Right
Up
Down
Brake Valve
Warning Lamp
Buzzer
Telescope
Main Boom
Telescope
Level Sensor
Turntable Swing
Platform/Ground
Select Switch
Horn
Auxiliary
Platform Leveling
Platform Rotate
Main Boom Lift
Jib
Turntable Swing
Floating 1
Display
S205
37
36
35
34
33
32
21
20
19
18
17
16
15
14
13
12
11
10
9
8
5
4
3
1
2
47
48
49
50
51
52
53
54
46
43
42
41
40
39
38
45
44
55
PWM_OUT_16
PWM_OUT_36
OUT_20
PWM_OUT_34
PWM_OUT_33
F_IN_75
F_IN_73
F_IN_74
OUT_22
OUT_21
F_IN_71
F_IN_72
IN_42
IN_43
T_IN_63
T_IN_64
T_IN_65
V_IN_40
V_IN_41
T_IN_62
GND
PWM_OUT_17
PWM_OUT_15
PWM_OUT_35
OUT_19
PWM_OUT_18
PWM_OUT_13
PWM_OUT_14 F_IN_70
F_IN_69
V/IN_18
V/IN_17
V/IN_15
V/IN_16
V(C)_IN_52
V_IN_38
IN_44
V_IN_39
V/IN_22
V/IN_20
GND
GND V/IN_04
V/IN_06PWM_OUT_09
PWM_OUT_11
PWM_OUT_05
PWM_OUT_07
PWM_OUT_01
PWM_OUT_03
IN_45
92
91
90
89
88
87
86
85
84
83
82
81
80
79
78
77
76
75
74
73
72
71
70
69
68
67
66
65
64
63
62
61
60
59
58
56
57
96
94
93
IN_46
V/IN_10
V/IN_08
V/IN_07
CAN L4
V_IN_33
V(C)_IN_61
V_IN_34
CAN H4
V(C)_IN_58
V(C)_IN_53
V(C)_IN_59
V(C)_IN_60
V(C)_IN_56
IN_47
PWM_OUT_10
PWM_OUT_12
PWM_OUT_08
PWM_OUT_02
PWM_OUT_04
PWM_OUT_41
PWM_OUT_42
PWM_OUT_43
PWM_OUT_44
PWM_OUT_37
PWM_OUT_38
PWM_OUT_39
PWM_OUT_40
PWM_OUT_46
PWM/OUT_45
OUT_24
OUT_23
IN_48
IN_49OUT_26
OUT_25
CAN L3
CAN H3
PWM_OUT_06
IN_50
F_IN_68
GND
GND
V/IN_23
31
30
29
28
27
26
25
24
23
22
7
6
37
36
35
34
32
31
30
29
28
27
26
25
24
23
22
19
18
17
14
13
12
11
10
9
8
6
5
4
3
1
47
48
49
50
51
52
40
39
38
45
GND
GND
供电电源
+
供电电源
+
V/IN_03
V/IN_14
V/IN_19
V/IN_28
V/IN_09CAN H1
CAN L1 V_IN_36
V(C)_IN_54
VSS_1
A_OUT_47
GND
V/IN_5
V/IN_21
V/IN_27
V_IN_37
V(C)_IN_57
INH
V(C)_IN_55
WAKE
V_IN_35
VSS_2GND
V/IN_26
V/IN_24
V/IN_02
V/IN_30
V/IN_12
V/IN_31
KL15OUT_28
OUT_31
V/IN_25
V/IN_29
IN_51
V/IN_01
V/IN_32
V/IN_11
CAN H2
CAN L2
VSS_3
58
OUT_30
OUT_32
供电电源
+
供电电源
+
供电电源
+
F_IN_67
F_IN_66
V/IN_13
OUT_29
OUT_27
GND
供电电源
+
供电电源
+
33
21
20
16
15
7
2
53
54
46
43
42
41
44
55
56
57
DT11
DT10
DT1a
DT1b
DT17
DT8a
DT8b
DT6a
DT6b
DT14a
DT14b
DT4
DT7
DT5
DT18
B200
K14
85
86
DT3
K8
85
86
B201
K11
85
86
DT13a
DT13b
GND
GND
GND
GND
GND
GND
GND
F1
F2
F2
F2
F2
S201
S200
SA200-IV
4
3
1
L201
SQ214
S211
SB201
Unit
L200
Fuel Level
ST200
SQ213
SQ212
Inspect
F2
GND
GND
GND
CANH1
CANL1
F3
GND
250
251
252
253
256
257
258
259
260
261
266
267
269
272
273
274
275
276
277
278
279
280
281
271
287
291
292
296
295
290
289
201
203
204
205
206
207
211
212
213
214
GND
GND
224
225
226
227
228
229
230
231
232
233
234
235
236
238
237
K19
85
86
Engine
Alarm Stop
F4
282
286
CANH1
CANL1
25
34
24
2
1
244
K5
85
86
Engine Speed
CANH4
CANL4
Drive Direction Control
Forward Back
F1
17
33
GND
06
GND
GND
GND
B04
F5
F5
Platform Electrical
Power/Emergency Stop
F3
K11
87a
30
87
K10
85
86
85
86
87a
30
87
85
86
K10
85
86
K11
F4 10A
F3 10A
F7 15A
F5 10A
87a
30
87
87a
30
87
F4
F1 15A
K14
K14
F3
F1
F1
F7
F5
F2
F6 2A
F2 15A
PCB
(1)
F1
22
F6
XJ2-3
XJ1-3/4
XJ1-1/2
B06
XJ1-22
XJ1-24
XJ1-25/26
XJ1-27/28
XJ1-29/30
XJ1-31/32
GND
XJ2-4
XJ2-12
XJ2-2
XJ2-1
XJ2-10
XJ2-7
XJ2-8
XJ2-5
XJ2-6
XJ2-9
XJ2-11
XJ2-14
XJ2-13
XJ2-16
XJ2-15
XJ1-5/6
XJ1-7/8
XJ1-9/10
XJ1-11/12
XJ1-19/20
XJ1-15/16
XJ1-17/18
XJ1-13/14
XJ3-1/11
XJ3-2/12
XJ3-3/13
XJ3-4/14
XJ3-5/15
XJ3-6/16
XJ3-7/17
XJ3-8/18
B05
203
204
XC2:43
XC2:44
HA
Power/Emergency Stop
Key Switch
Glow Plug
Alternator
Starter
Horn
Engine Start
CANL1
CANH1
CANL4
CANH4
XJ3-1/11
XJ3-2/12
XJ3-3/13
XJ3-4/14
XJ3-5/15
XJ3-6/16
XJ3-7/17
XJ3-8/18
PCB
(2)
120Ω
CANL3
CANH3
120Ω120Ω120Ω
CANL2
CANH2
CANH1
CANL1
XJ3-11
XJ3-12
Platform Electrical
GND
XJ1-21
XJ
XJ
XC1 XC2
S212
297
Turntable Enable
F1
F2
F3
F6
F4
SQ200
270
K2
39
FU3 200A
M
K15
15
FU5 150A
14
11
K8
12
M2
X23
GND
1
N2
X21-1
X21-2
U2
2
N1
U1
GND
U2
N2
N
U
1
2
X22
G2
245
蓝白
蓝黄
蓝红
33
35
34
09
M
K5
FU7 10A
87a
30
87
39
SA201
37
B03
FU1 10A
S101
SA200-I
B04
06
85
86
87a
30
87
F3
B+
BAT2
BAT1
S1
FU2 50A
B01
B06
B05
B05
B01
B01
K25
B06
FU9 10A
-
L
B
IG
M
31
50
30
Y17
V1
FU8 50A
M1
K2
07
17
16
17
G1
FU4 250A
18
G
B01
Flameout Electromagnet
Engine Speed Control
22
B02
S213
293
F2
F3
F6
F1
Glow Plug
P200
p
F200
ST201
294
Water Temp
Oil Pressure
243
K15
85
86
Glow Plug
202
K9
85
86
GNDGND
DT12
223
02
120Ω
B04
Engine Start
S213
268
283
284
285
4
3
1
SQ202
4
3
1
SQ203
2
345
V+
V-
CANH
CANL
L202/203
GNDS
5
6
S1
S2
1
234
+V
-V
A1
A2
L204/205
GNDS
CANH3
CANL3
Angle Sensor
Length Sensor
Fault Line
Inspect II Inspect I
Fault Line
CANH3
CANL3
CANH3
CANL3
CANH4
CANL4
CANH1
CANL1
GND
Main Valve
System Pressure
P205
4
3
1
2/61
GNDS
DT9
37
Floathing
System Pressure
P206
4
3
1
2/63
GND
F2
F3
GND
F2
F3
XJ1-23
GNDS
Floating 2
DT19
2/19
GPS Model
8
4
3
7 1 2
CANH1 CANL1 CANL2 CANH2
V- Acc
5
V+
GPS
GND
CANH1
CANL1
CAN1-SH
CANH3
CANL3
B
C
A
C25
Only GTBZ20m Series
Option
Option
Only GTBZ20m Series
Engine High Speed
Engine Speed
Sensor
Reserve
S210
Option
Option
Option
Option
Main Power Switch
Auxiliary Unit
M
19
FU6 25A
K9
M3
20
87a
30
87
Oli Cooler
Option
GND
Start Protection
Horn
Oil Filter Clog
Hydraulic Filter
Hydraulic Oil
Clog
Temp Switch
Horn
Auxiliary Unit
Starter
Protection
Oil Cooler
120Ω
7 4 3 2
Reserve
C27
9 8
F1
F4
F4
F1
GND
GND
CANH4
CANL4
72
72
CANL4
CANH4
B04A
GPS
K21
K21
F4
B
C
A
C24
B
C
A
C26
B04
B04
B04A
87a
30
87
K19
07
12
CANH
CANL
L201
120Ω
CAN3-SH
Option
Di-axial Level Sensor OR Switch
Di-axial Level
Sensor
Rear Area Detection
Switch
CANH3
CANL3
72
Main Lift
Proportion
Swing
Proportion
Public
Proportion
Telescopic
Proportion
+
--
+

Table of Contents

Other manuals for Sinoboom TB24 Plus

Related product manuals