EasyManua.ls Logo

Ulvac RFP-N - System Configuration

Default Icon
107 pages
Print Icon
To Next Page IconTo Next Page
To Next Page IconTo Next Page
To Previous Page IconTo Previous Page
To Previous Page IconTo Previous Page
Loading...
RF POWER SUPPLY and MATCHINGBOX
2. Overview
4
2-3. System configuration
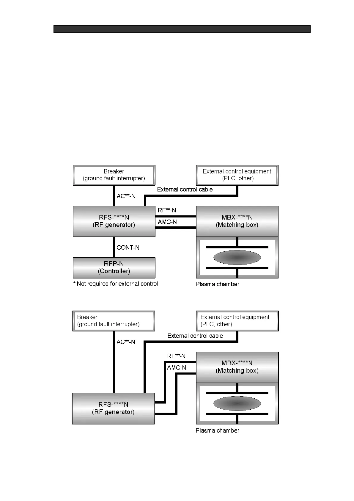
This system is composed of a RF generator, a control panel, and a matching box.
The system configuration is shown in "Figure 2-1/Figure 2-2 System configuration".
The basic configuration requires the equipment below.
RF generator (RFS-****N)
Matching box (MBX-****N)
Control panel (RFP-N) * Not used in external control and with built-in types.
Figure 2-1 System configuration (standalone controller type)
Figure 2-2 System configuration (built-in controller type)

Table of Contents

Related product manuals