EasyManua.ls Logo

Xilinx ZCU106

Xilinx ZCU106
152 pages
To Next Page IconTo Next Page
To Next Page IconTo Next Page
To Previous Page IconTo Previous Page
To Previous Page IconTo Previous Page
Loading...
ZCU106 Board User Guide 70
UG1244 (v1.0) March 28, 2018 www.xilinx.com
Chapter 3: Board Component Descriptions
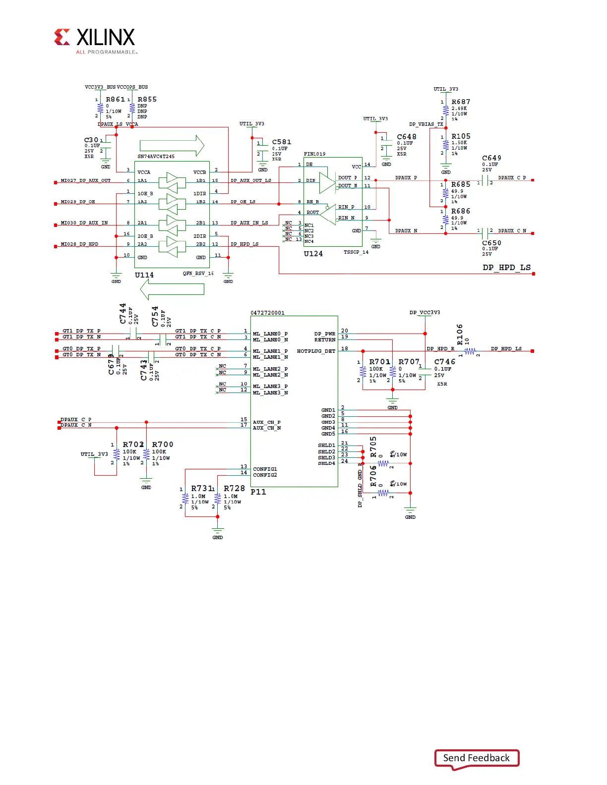
X-Ref Target - Figure 3-22
Figure 3-22: DisplayPort Circuit
Send Feedback

Table of Contents

Other manuals for Xilinx ZCU106

Related product manuals