EasyManua.ls Logo

ashtech DG16 - Page 68

ashtech DG16
390 pages
Print Icon
To Next Page IconTo Next Page
To Next Page IconTo Next Page
To Previous Page IconTo Previous Page
To Previous Page IconTo Previous Page
Loading...
48 DG14 and DG16 Board & Sensor Reference Manual
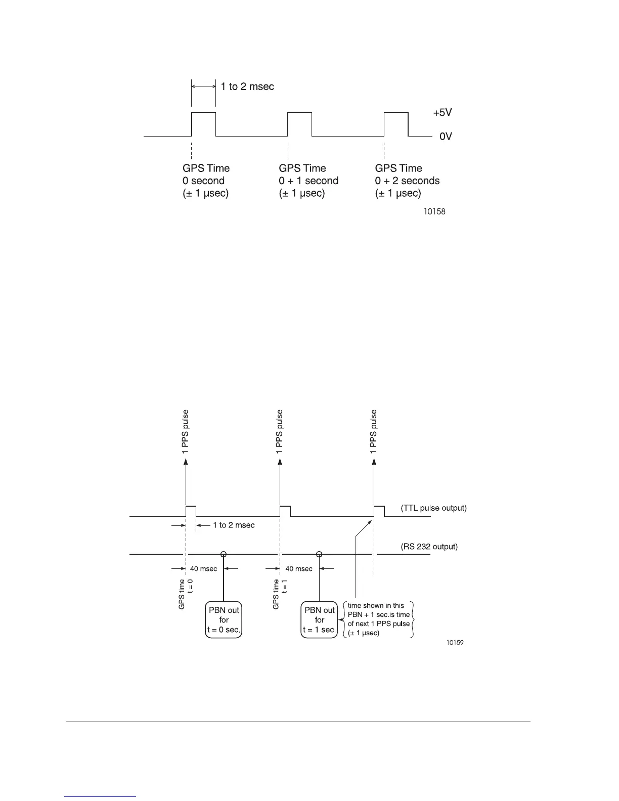
In order to provide notification to peripheral equipment and software with respect
to time tagging the occurrence of the timing pulse, it is necessary to set the output
of PBN raw data message to match the period of the timing pulse. The GPS time
value contained in the PBN message plus one second is the time that the next
pulse will occur when the default settings are in effect (Figure 3.4). PBN time is
already internally rounded to GPS time, so it is the actual time to which the
navigation 1PPS pulse generation which preceded it (unless that pulse has been
intentionally advanced or retarded). The latency of PBN message output is
normally about 40 milliseconds after the timing pulse event.
Figure 3.3. Timing Pulse Characteristics
Figure 3.4. Relationship of GPS Time in PRN Record to Output of 1PPS
Pulse

Table of Contents