EasyManua.ls Logo

Aspen Avionics EFD1000 E5 - Figure E11: EA100 to KFC225 Attitude Source W;Disc

Aspen Avionics EFD1000 E5
226 pages
Print Icon
To Next Page IconTo Next Page
To Next Page IconTo Next Page
To Previous Page IconTo Previous Page
To Previous Page IconTo Previous Page
Loading...
EFD1000 E5 Dual Electronic Flight Instrument (EFI) Install Manual
DOCUMENT # 900-00041-001 PAGE 209-226 REVISION D
© Copyright 2019 Aspen Avionics Inc.
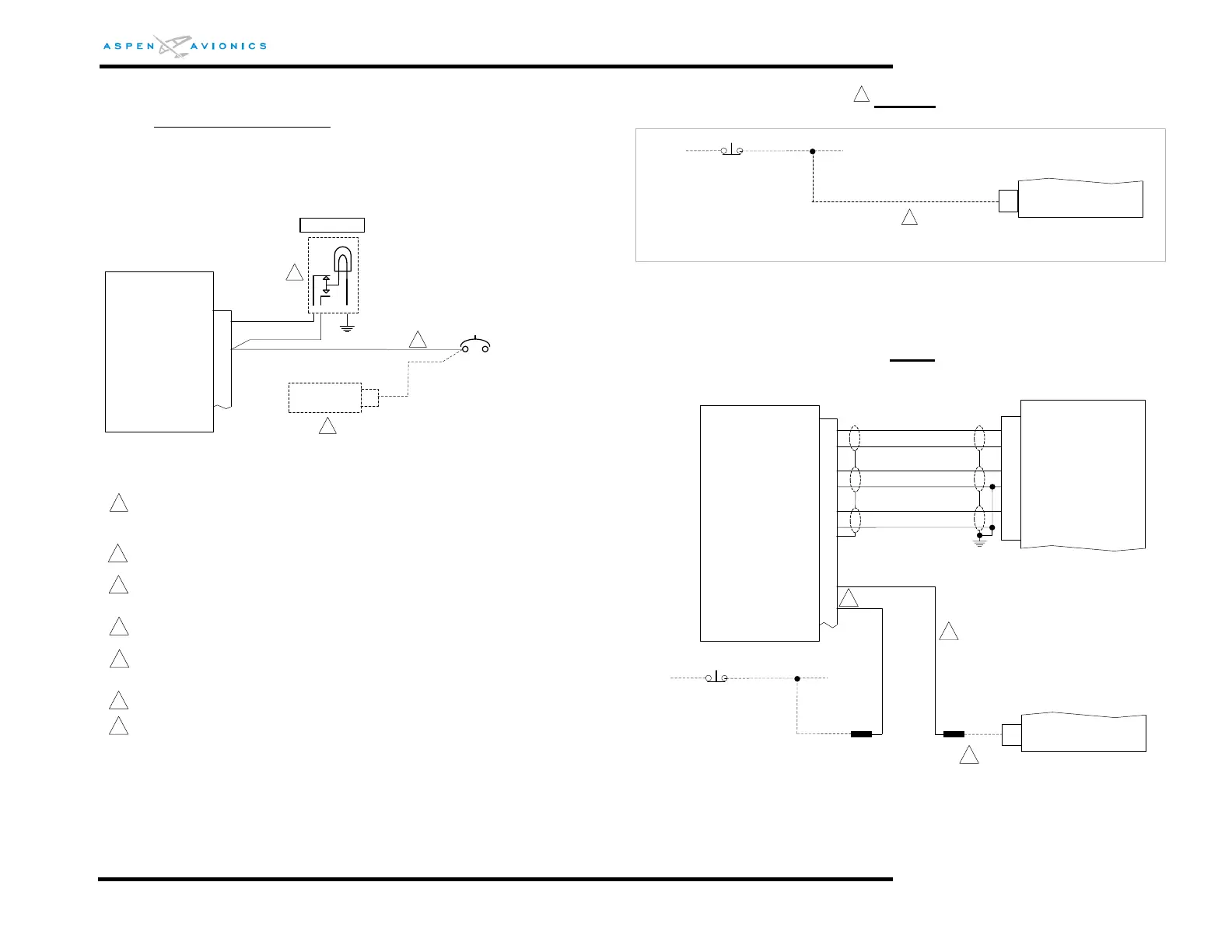
Figure E11: EA100 to KFC225 Attitude Source w/DISC
1
2
2
A/P AHRS FAIL light must be installed in the pilots primary field of view. Use light/dimmer/
test switch P/N MS25041-4. Wire as shown.
43
44
3
A/P AHRS COMM
A/P AHRS INVALID
A/P AHRS FAIL
GENERAL INSTALLATION NOTES
All wires in this section 22AWG unless otherwise specified
All grounds should be as short as possible
Terminate all shields within connector back shell
HAP POWER
KI 25X
A/P circuit
breaker
(existing)
existing wire
3
4
P2
2
1
3
MS25041-4
20 AWG
20 AWG
Use 20 AWG or wire size appropriate for A/P circuit breaker rating. Wire may be spliced
to a 22 AWG wire not more than 4 inches in length at the EA100 to accommodate the
high density pin size.
5
5
The existing autopilot disconnect circuit must be run through an internal relay within the
EA100. This ensures the autopilot cannot be engaged or will disengage if the EA100
attitude is invalid. The autopilot “sonalert” or disconnect tone must not be interrupted
with this relay. Wire as shown.
20 AWG wire may be spliced to a 22 AWG wire of no more than 4 inches in length at
the EA100 to accommodate the high density pin.
EA100
6
7
EA100
41
39
18
3
16
1
P2
AP EXCITE HI
AP EXCITE LO
AP ROLL HI
AP ROLL LO
A/P INTRLK COMM
A/P INTRLK ENERGIZED
17
2
AP PITCH HI
AP PITCH LO
38
50
51
VG EXC
PITCH ATT HI
P2251
KC225
39
ROLL ATT HI
VG EXC LO
Existing Wire
Before
A/P DISC Connection (partial)
KC225
9
A/P DISC IN
P2251
Existing Wire
To A/P
Servos
After
A/P
DISC
To A/P
circuit
breaker
52
ATT REFERENCE
Existing Wire
To A/P
Servos
A/P
DISC
To A/P
circuit
breaker
Remove existing wire from P2251 pin 9 and extend to EA100 pin
39. Run new wire from P2251 pin 9 to EA100 pin 41.
9
A/P DISC IN
P2251
KC225
20 AWG
20 AWG
1
1
6
7
5
KFC autopilots with flight director will retain the KI255/256 for FD display.
Note 4 not applicable to this drawing

Table of Contents

Related product manuals