EasyManua.ls Logo

Aspen Avionics EFD1000 E5 - Figure E18: EA100 to Century 21 Attitude Source W;Disc

Aspen Avionics EFD1000 E5
226 pages
Print Icon
To Next Page IconTo Next Page
To Next Page IconTo Next Page
To Previous Page IconTo Previous Page
To Previous Page IconTo Previous Page
Loading...
EFD1000 E5 Dual Electronic Flight Instrument (EFI) Install Manual
DOCUMENT # 900-00041-001 PAGE 215-226 REVISION D
© Copyright 2019 Aspen Avionics Inc.
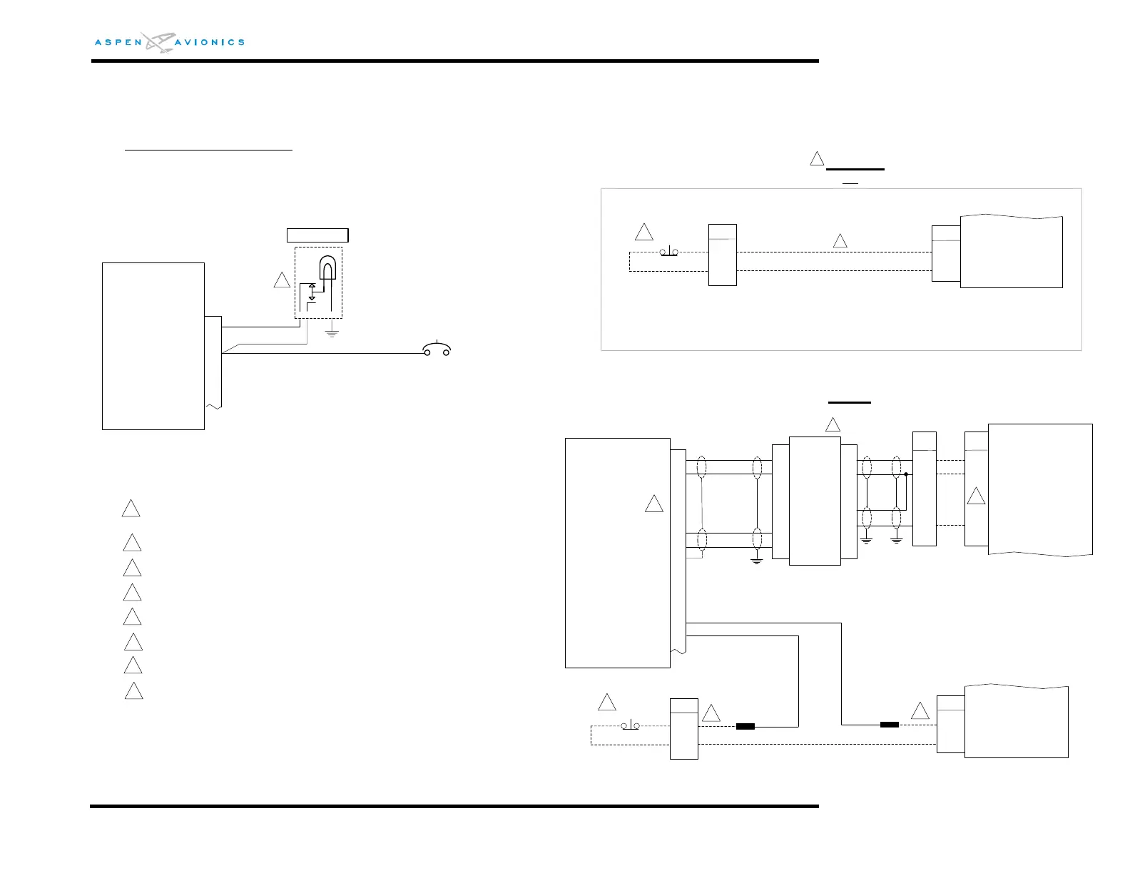
Figure E18: EA100 to Century 21 Attitude Source w/DISC
2
A/P AHRS FAIL light must be installed in the pilots primary field of view. Use light/dimmer/test switch
P/N MS25041-4. Wire as shown. Use 14v or 28v bulb as appropriate.
3
4
5
6
7
GENERAL INSTALLATION NOTES
All wires in this section 22AWG unless otherwise specified
All grounds should be as short as possible
Terminate all shields within connector back shell
EA100
41
39
3
16
1
P2
AP EXCITE HI
AP EXCITE LO
AP ROLL HI
A/P INTRLK COMM
A/P INTRLK ENERGIZED
4
9
A/P EXCITATION
8
ROLL GYRO SIG
A/P REFERENCE
The existing autopilot disconnect circuit must be run through an internal relay within the EA100. This
ensures the autopilot cannot be engaged or will disengage if the EA100 attitude is invalid. The
autopilot “sonalert” or disconnect tone must not be interrupted with this relay. Wire as shown.
CD176
Remove wire from CD186-4 and install new pin/wire or cut wire and splice on new wire. Run new
wire from CD186-4 to EA100 P2-41.
3
Before
A/P DISC Switch OR No previous switch
Existing Wire
A/P
DISC
After
A/P DISC SW
CD186
4
TR1 Transformer/Relay Interface box must be field fabricated using the instructions in this Appendix.
A/P DISC SW
CD186
4
CD194
11
2
11
5
CD186
Transformer
Interface Box
(See Figure
E7 for
internal
components
and
connections)
P1
P1
The old wire that was going to CD186-4 (from CD194-11) will need to be lengthened and run to
EA100 P2-39 or install new pin/wire in CD194-11 and run new wire to EA100 P2-39.
6
7
10
11
1
2
4
5
2
43
44
A/P AHRS COMM
A/P AHRS INVALID
A/P AHRS FAIL
A/P circuit
breaker
(existing)
P2
2
1
3
MS25041-4
20 AWG
20 AWG
EA100
1
1
1
8
7
8
TR1
12 6
A/P GND
Existing Wire
Century 21 does not have a pitch input as it is single axis only.
A/P Disconnect switch was optional. If the switch does not exist then pins 11 and 12 are jumpered
together in place of the switch. Leave jumper in place and modify wiring as shown.
No flight director with Century 21
A/P
DISC
CD194
11
12
6
Existing Wire - remains
A/P GND
Century 21
(computer)
Century 21
(computer)
Century 21
(computer)
18
AP ROLL LO
4
5
5
4

Table of Contents

Related product manuals