EasyManua.ls Logo

Atmel ATmega128 - Slave Transmitter Mode; Formats and States in the Slave Receiver Mode; Data Transfer in Slave Transmitter Mode

Atmel ATmega128
386 pages
Print Icon
To Next Page IconTo Next Page
To Next Page IconTo Next Page
To Previous Page IconTo Previous Page
To Previous Page IconTo Previous Page
Loading...
222
2467S–AVR–07/09
ATmega128
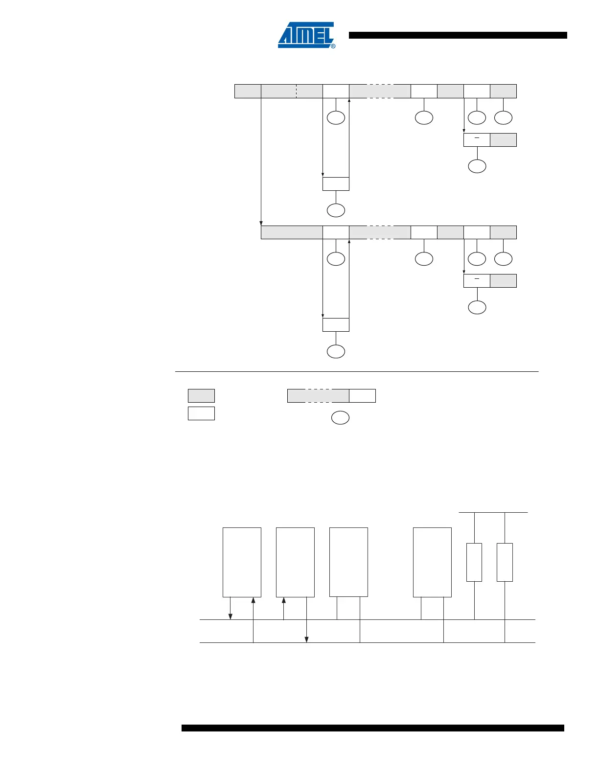
Figure 101. Formats and States in the Slave Receiver Mode
Slave Transmitter
Mode
In the Slave Transmitter mode, a number of data bytes are transmitted to a master receiver (see
Figure 102). All the status codes mentioned in this section assume that the prescaler bits are
zero or are masked to zero.
Figure 102. Data Transfer in Slave Transmitter Mode
To initiate the Slave Transmitter mode, TWAR and TWCR must be initialized as follows:
S SLA W A DATA A
$60 $80
$88
A
$68
Reception of the
own slave address
and one or more
data bytes. All are
acknowledged
Last data byte received
is not acknowledged
Arbitration lost as master
and addressed as slave
Reception of the general call
address and one or more data
bytes
Last data byte received is
not acknowledged
n
From master to slave
From slave to master
Any number of data bytes
and their associated acknowledge bits
This number (contained in TWSR) corresponds
to a defined state of the Two-wire Serial Bus. The
prescaler bits are zero or masked to zero
P or SDATA A
$80
$A0
P or SA
A DATA A
$70 $90
$98
A
$78
P or SDATA A
$90
$A0
P or SA
General Call
Arbitration lost as master and
addressed as slave by general call
DATA A
Device 3
Device n
SDA
SCL
........
R1 R2
V
CC
Device 2
MASTER
RECEIVER
Device 1
SLAVE
TRANSMITTER

Table of Contents

Related product manuals