EasyManua.ls Logo

Bosch EPS 708 - 5 Checklist for Normal Operation; Safety Relays K11 and K12

Bosch EPS 708
126 pages
Print Icon
To Next Page IconTo Next Page
To Next Page IconTo Next Page
To Previous Page IconTo Previous Page
To Previous Page IconTo Previous Page
Loading...
1 689 975 233 2018-05-08| Robert Bosch GmbH
Checklist for normal operation | EPS 708 | 13 en
5. Checklist for normal
operation
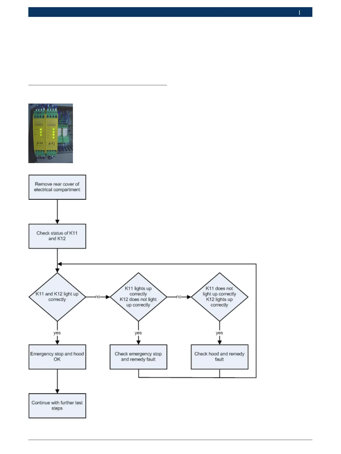
Status LEDs on components in the test bench provide
information about their current operating status.
During normal operation (test bench on, no testing),
the following states apply:
5.1 Safety relays K11 and K12
In normal operation:
To check the status, proceed as follows:

Table of Contents

Other manuals for Bosch EPS 708

Related product manuals