Home
Bosch
Industrial Equipment
EPS 708
Repair Instructions
Page 14 (Power Packs G3 and G4)
Bosch EPS 708 - Power Packs G3 and G4
126 pages
Manual
Save Page as PDF
To Next Page
To Next Page
To Previous Page
To Previous Page
Loading...
1 689 975 233
2018-05-08
|
Rober
t Bosch GmbH
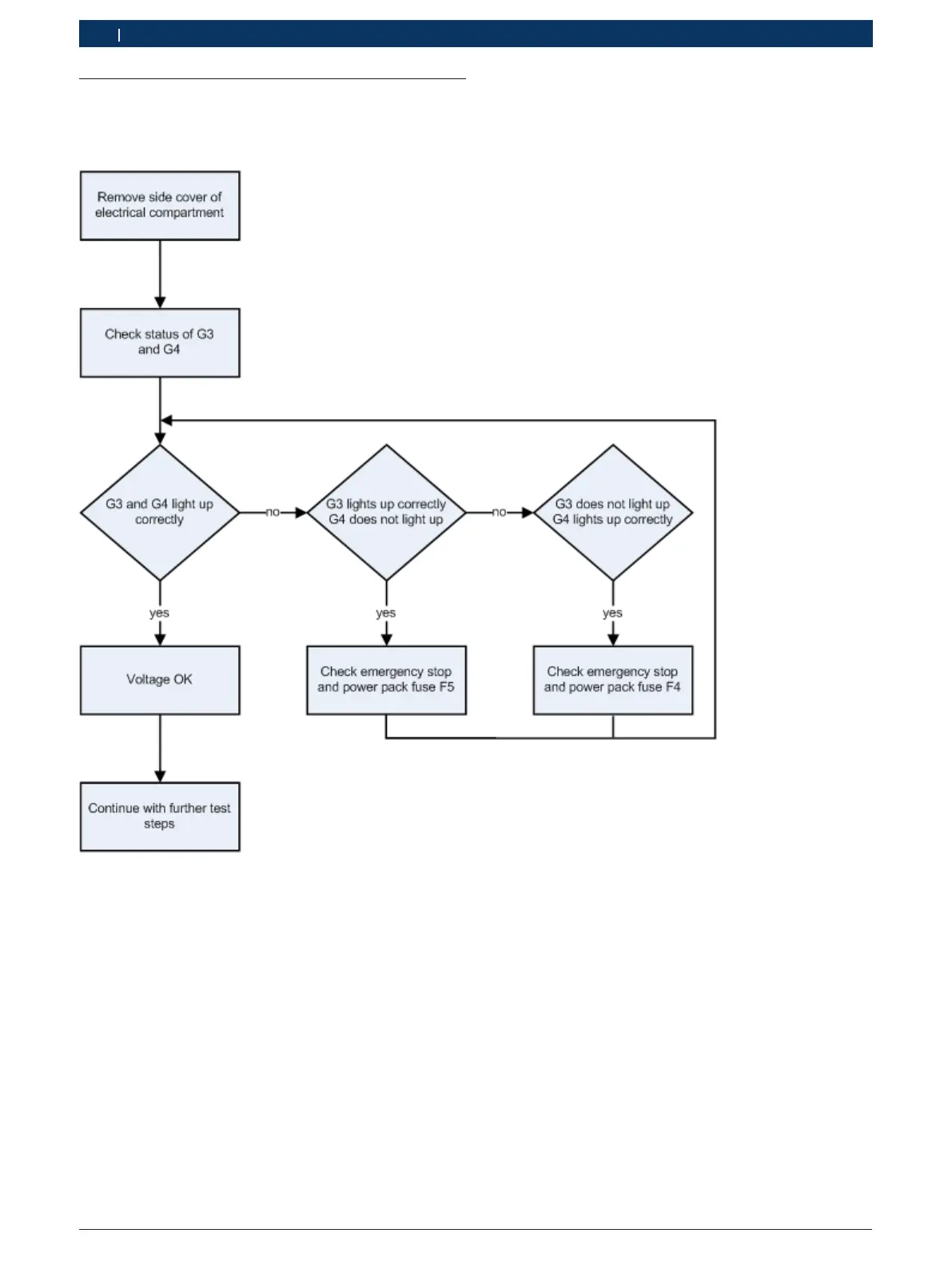
14 | EPS 708 | Checklist for normal operation
en
5.2
P
ow
er packs G3 and G4
In normal operation, the power LEDs of bo
th pow
er
packs light up.
T
o check the s
tatus, proceed as f
ollow
s:
13
15
Table of Contents
Main Page
Default Chapter
3
Table of Contents
3
1 Symbols Used
5
In the Documentation
5
On the Product
5
2 User Information
6
Important Notes
6
Safety Instructions
6
Disposal and Scrapping
6
Equipment Required
6
ESD Protection
6
3 Variant Overview
7
Voltage Variants
7
Control Unit Variants
7
Sealing Ring Variants
7
4 Overview of EPS
8
Test Bench
8
Covers
8
Overview of Electronics Compartment
9
Overview of Hydraulics Chamber
10
Overview of Electrical Compartment, Side
10
Overview of High-Pressure Rail
10
Overview of Lubricating-Oil Supply Unit
11
Overview of the Water Chiller G1 Electrical Cabinet
12
5 Checklist for Normal Operation
13
Safety Relays K11 and K12
13
Power Packs G3 and G4
14
Leds on Pcbs
15
Leds on Frequency Converter (A13)
18
6 Repair
19
Replacing PCB (A3)
19
Replacing PCB (A6)
20
Replacing PCB (A14)
21
Replacing PCB (A4)
22
Replacing the Quantity Meter
23
Replacing the Flow Meter
24
Replacing the Chiller
25
Replacing the Water Pump (M3-P) in the Water Chiller
30
Replacing the Fan (M2-EV1) on the Water Chiller
33
Replacing the Controller (A1) of the Water Chiller
35
Replacing the Safety Pressure Switch (HP1) of the Water Chiller
37
Replacing Pressure Switch (PV1) for the Fan in the Water Chiller
39
Replacing the Temperature Sensor (B2) of the Water Chiller
41
Changing the Calibrating Oil
42
Replacing the Electric Fuel Pump
43
Replacing the Float Switch
44
Replacing the Tank Heater
45
Replacing the Pneumatic Springs
46
Replacing the Protective Hood
47
Replacing the Flywheel
48
Replacing the Drive Motor
49
Replacing the Pressure Control Valve Block
51
Replacing a Pressure Control Valve of the Pressure Control Valve Block
52
Replacing the Hose Coupling on the Pressure Control Valve Block
53
Replacing the Connection Fitting on the Pressure Control Valve Block
53
Replacing the Solenoid Valve Block
55
Replacing a Solenoid of the Solenoid Valve Block
55
Replacing a Directional Control Valve of the Solenoid Valve Block
56
Replacing the Check Valve on the Solenoid Valve Block
56
Replacing the Hose Coupling on the Solenoid Valve Block
57
Replacing the Frequency Converter A13 for the Lubricating-Oil Supply Unit
58
Replacing the Oil Metering Unit for the Lubricating Oil Supply
68
Replacing the High-Pressure Rail
70
Replacing the Pressure Limiter of the High-Pressure Rail
71
Replacing the Pressure Sensor B9/B10 of the High-Pressure Rail
71
Of the High-Pressure Rail
72
Replacing the Pressure Control Valve of the High-Pressure Rail
72
Replacing Pressure Sensor B1 or B4
72
Replacing Pressure Sensor B48 or B49
74
Changing the Workstation Light Assembly
75
Changing the Light Fixture of the Workstation Light
76
Eps
76
7 Updating the Parameters of the Frequency Converter
77
Updating Parameters
77
Printing the Safety Log
78
8 Error Messages
79
Software Messages
79
Error Messages on the Chiller
80
9 Trouble-Shooting
81
Trouble-Shooting Table
81
Checking the Pressure Control Valve on the High-Pressure Rail
82
Checking the Pressure Sensors
84
Checking the Rail Detection Memory Module (One-Wire Chip)
84
10 Calibrating the High-Pressure Rail
85
High-Pressure Rail
85
Performing the Zero Point Adjustment of Pressure Sensors
89
Current Calibration
90
11 History
92
12 Annexes
93
Overview of Chiller
93
Other manuals for Bosch EPS 708
Original Instructions
470 pages
Operating Instructions
140 pages
Related product manuals
Bosch EPS 625
414 pages
Bosch EL-53000
30 pages
Bosch RA1171
96 pages
Bosch ADV 82
75 pages
Bosch T1 Alternator
45 pages
Bosch ACS 500 Series
29 pages
Bosch Rexroth PS6000
61 pages
Bosch REXROTH mMS 4.0
68 pages
Bosch Rexroth CytroPac
84 pages
Bosch WORCESTER GREENSTAR
20 pages
Bosch Rexroth IndraMotion MLC
94 pages
Rexroth VT-MSPA2-2X/ A5/1A0/000
36 pages