EasyManua.ls Logo

Canon GP160DF - Principal Circuit Pcb Input;Output

Canon GP160DF
797 pages
Print Icon
To Next Page IconTo Next Page
To Next Page IconTo Next Page
To Previous Page IconTo Previous Page
To Previous Page IconTo Previous Page
Loading...
COPYRIGHT
©
1999 CANON INC. CANON GP160 REV.0 FEB. 1999 PRINTED IN JAPAN (IMPRIME AU JAPON)
CHAPTER 2 BASIC OPERATION
2-6
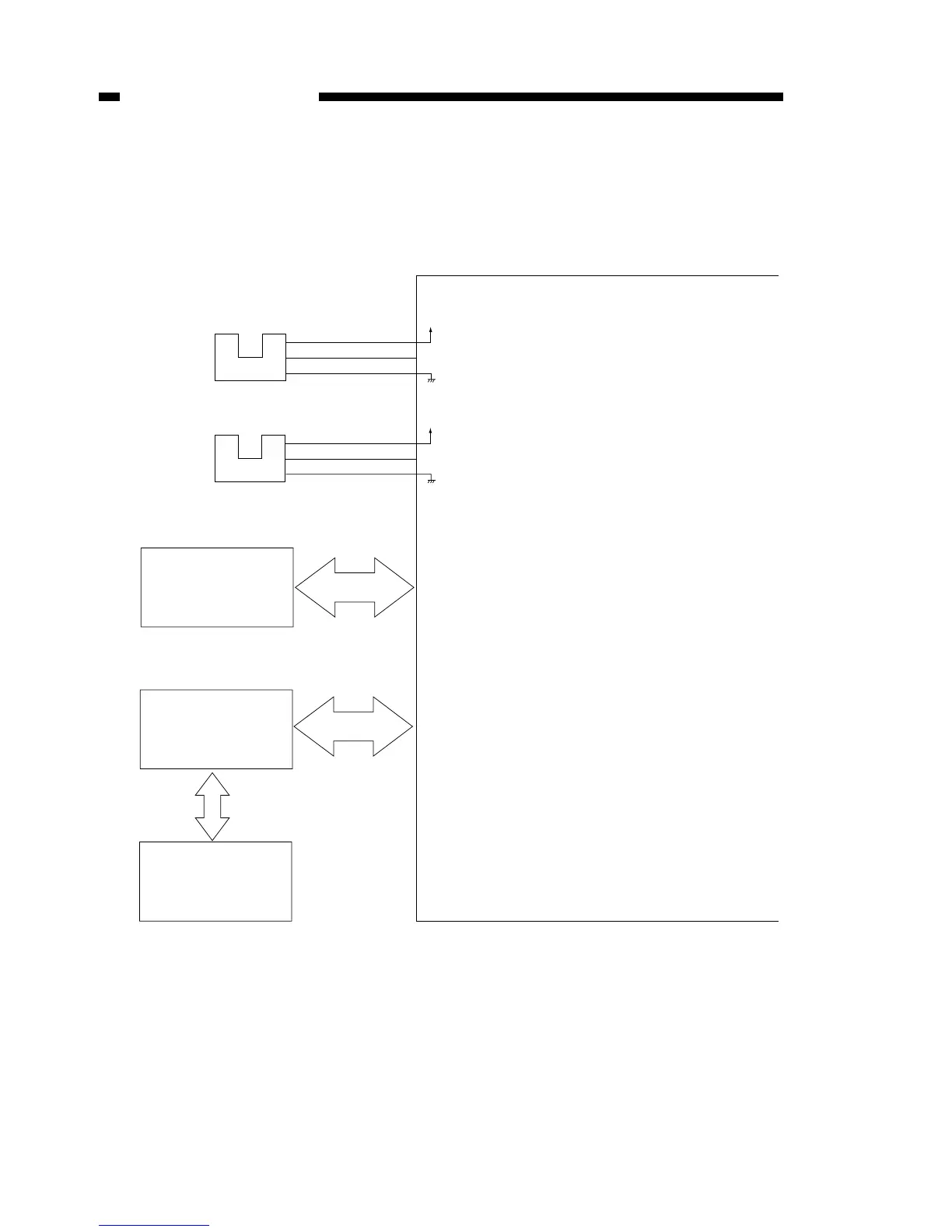
V. PRINCIPAL CIRCUIT PCB INPUT / OUTPUT
Image processor PCB input / output (1/2)
Figure 2-501
Image processor PCB
+5V
PS102S
J216-1
-3
-2
J212-1
-3
-2
+5V
PS101S
When the scanner is in the home position: “1”
(When the light-blocking plate is in PS101)
When the copyboard cover or the ADF
is shut: “1”
(When the light-blocking plate is in PS102)
Scanner home
position sensor
Copyboard cover
open/shut sensor
Control panel PCB
Control panel sub
PCB
An actual check is not possible, therefore an explanation
of the signal name has been omitted.
An actual check is not possible, therefore an explanation
of the signal name has been omitted.
Analogue processor
PCB
PS101
PS102

Table of Contents

Other manuals for Canon GP160DF

Related product manuals