EasyManua.ls Logo

Canon GP405 - Controlling the Transfer Charging Roller Bias

Canon GP405
682 pages
Print Icon
To Next Page IconTo Next Page
To Next Page IconTo Next Page
To Previous Page IconTo Previous Page
To Previous Page IconTo Previous Page
Loading...
CHAPTER 6 IMAGE FORMATION SYSTEM
6-8
COPYRIGHT
©
1999 CANON INC. CANON 405/335 REV.0 JAN. 1999 PRINTED IN JAPAN (IMPRIME AU JAPON)
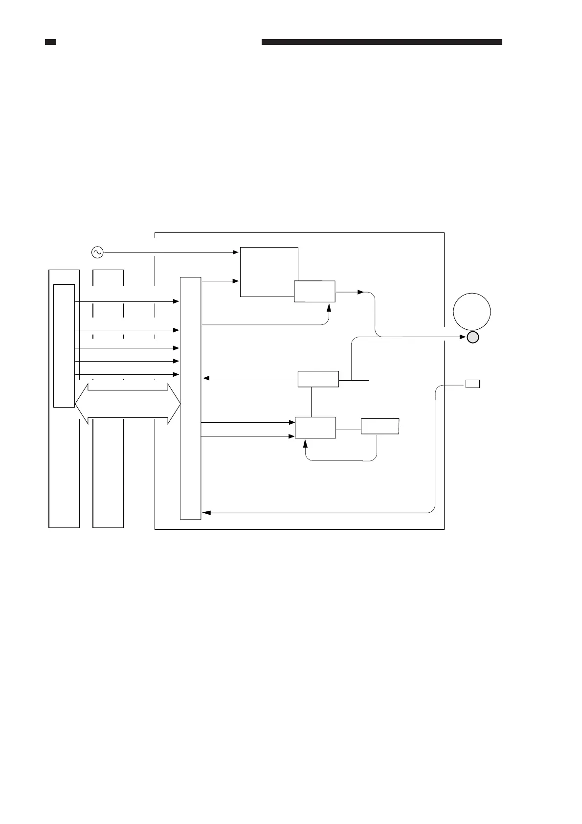
D. Controlling the Transfer Charging Roller Bias
1. Outline
The machine uses a charging roller for direct transfer. A DC bias is applied to the transfer
charging roller, and the mechanism is controlled for the following:
DC bias constant voltage/constant current
Application voltage level (correction; ATVC control)
Output by operation mode
Output by humidity sensor reading
Figure 6-105
Transfer
charging roller
Photosensitive
DC controller PCB
Image processor PCB
Composite power supply PCB
High-voltage
main transformer
Humidity
detection
AC power supply voltage input
Serial communication
Transfer bias
DC-CPU
CPU
Transfer charging output
enable signal(HVTEN*)
Transformer
drive signal
Constant voltage/constant current
switch signal(HVTSEL*)
Transfer bias ON signal
Transfer bias level signal
Measurement value
Transfer output mode signal 1(HVTM2*)
Transfer output mode signal 2(HVTM1*)
Transfer output mode signal 3(HVTM0*)
Current value
Voltage value
(ATVC measurement value)
Transfer bias control signal
Transfer bias ON signal
Cleaning bias output signal
Cleaning bias
Output
control
High-voltage
transformer for
transfer charging
Drive
control
Current
detection
Voltage
detection
J209BJ103B
J209BJ103B
J209BJ103B
J209BJ103B
J209B
J103B
J209AJ103A
+
drum

Table of Contents

Other manuals for Canon GP405

Related product manuals