EasyManua.ls Logo

Canon GP405 - Analog Image Processing

Canon GP405
682 pages
Print Icon
To Next Page IconTo Next Page
To Next Page IconTo Next Page
To Previous Page IconTo Previous Page
To Previous Page IconTo Previous Page
Loading...
COPYRIGHT
©
1999 CANON INC. CANON 405/335 REV.0 JAN. 1999 PRINTED IN JAPAN (IMPRIME AU JAPON)
4-3
CHAPTER 4 IMAGE FORMATION SYSTEM
II. ANALOG IMAGE PROCESSING
A. Outline
The CCD PCB has the following functions:
Driving the CCD.
Performs A/D conversion of CCD output signals (analog)
Performs AE processing (ABC processing)
B. CCD
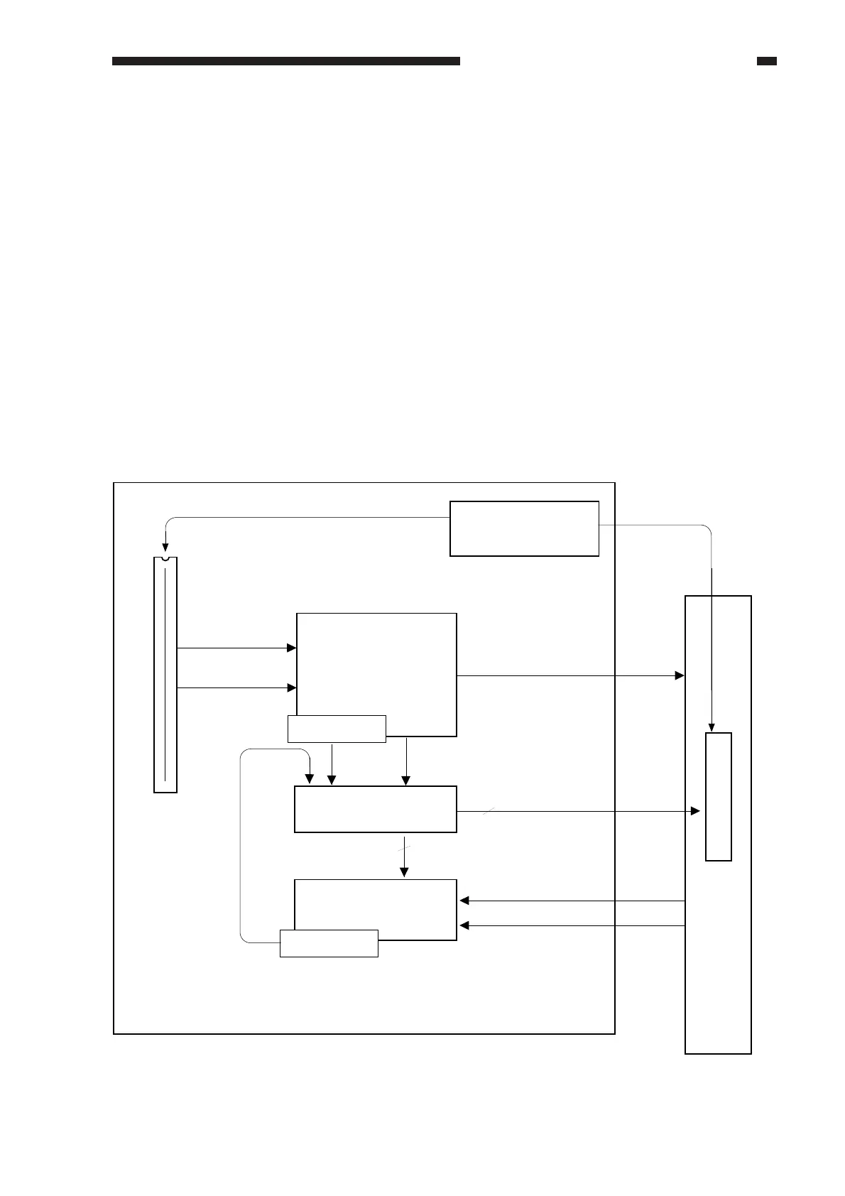
The machine's CCD line sensor is a single-line linear image sensor consisting of 75000-pixel
photocells. The signals photo-converted by the light-receiving unit are transferred to the analog
signal processing block (odd- and even-numbered pixels are communicated separately). The
analog signal processing block combines the signals representing odd- and even-numbered pixels,
and sends the result to the A/D conversion block.
Figure 4-200
CCD
Analog signal processing block
Shading correction data
A/D conversion
AE processing
(ABC processing)
Offset correction
Gain correction
Pixel synthesis
Shading correction
Reference voltage
generation
Reference voltage
generation
Odd-numbered
pixels
Even-numbered
pixels
Analog image signal
Digital image signal
Digital image signal
AE processing OFF signal
ABC-TBL signal
CCD PCB
Clock pulse generation
8
8
J303
J301
J706
J301
J706
J301
J706
J301
J706
J705
Line memory
Image processor PCB

Table of Contents

Other manuals for Canon GP405

Related product manuals