EasyManua.ls Logo

Cisco ONS 15454 - OC12 IR;STM4 SH 1310 Card

Cisco ONS 15454
728 pages
To Next Page IconTo Next Page
To Next Page IconTo Next Page
To Previous Page IconTo Previous Page
To Previous Page IconTo Previous Page
Loading...
4-10
Cisco ONS 15454 Reference Manual, R7.0.1
OL-9217-01
Chapter 4 Optical Cards
4.4 4.4.1 OC12 IR/STM4 SH 1310 Card-Level Indicators
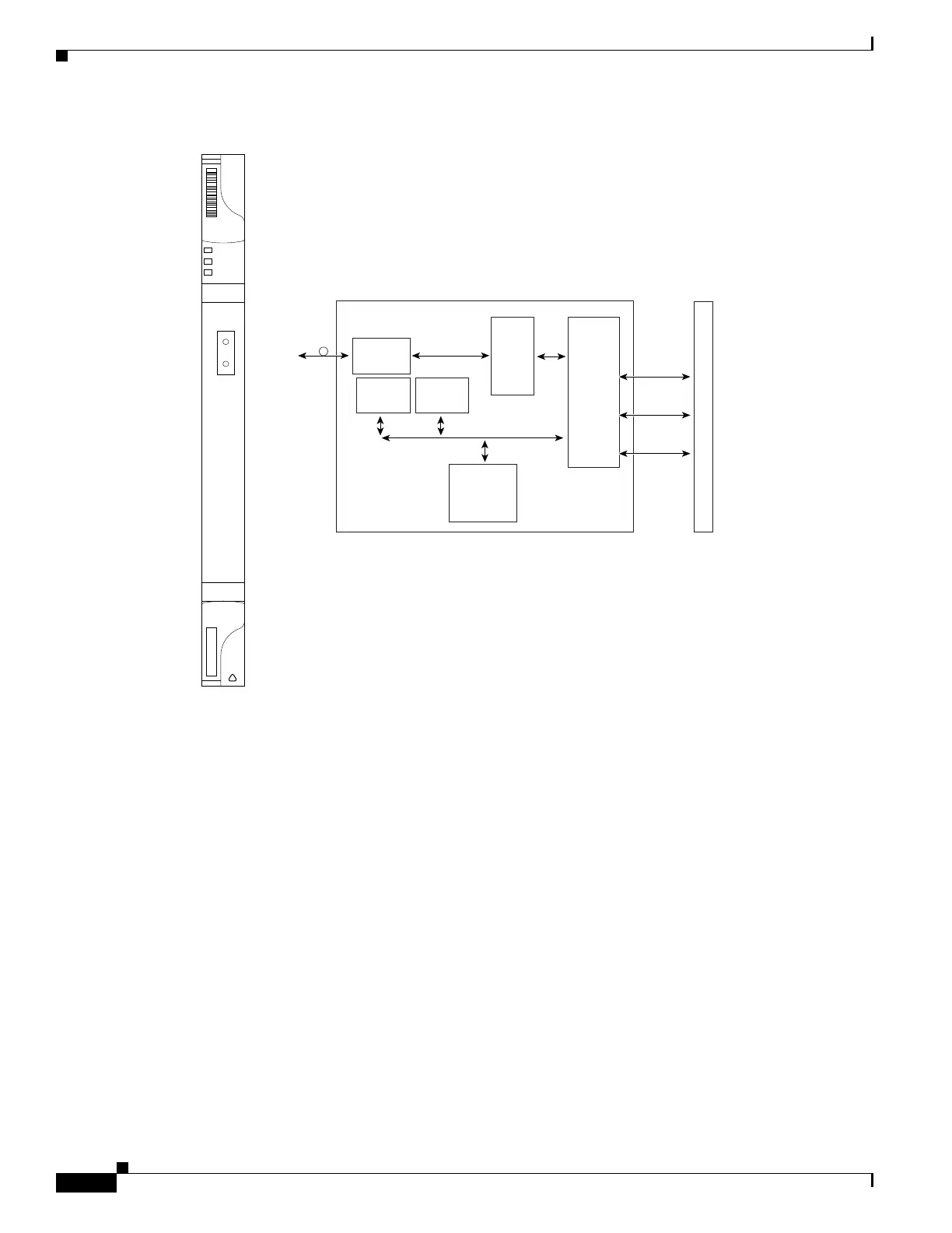
Figure 4-3 OC12 IR/STM4 SH 1310 Faceplate and Block Diagram
You can install the OC12 IR/STM4 SH 1310 card in Slots 1 to 6 and 12 to 17, and provision the card as
a drop card or span card in a two-fiber BLSR, path protection, or ADM (linear) configuration.
The OC12 IR/STM4 SH 1310 card interface features a 1310-nm laser and contains a transmit and receive
connector (labeled) on the card faceplate. The OC12 IR/STM4 SH 1310 card uses SC optical
connections and supports 1+1 unidirectional and bidirectional protection.
The OC12 IR/STM4 SH 1310 detects LOS, LOF, LOP, AIS-L, and RDI-L conditions. Refer to the
Cisco ONS 15454 Troubleshooting Guide for a description of these conditions. The card also counts
section and line BIT errors.
To enable APS, the OC12 IR/STM4 SH 1310 card extracts the K1 and K2 bytes from the SONET
overhead to perform appropriate protection switches. The DCC/GCC bytes are forwarded to the
TCC2/TCC2P card, which terminates the DCC/GCC.
4.4.1 OC12 IR/STM4 SH 1310 Card-Level Indicators
Table 4-5 describes the three card-level LEDs on the OC12 IR/STM4 SH 1310 card.
uP bus
uP
Flash
RAM
STS-12
Mux/
Demux
Optical
Transceiver
OC-12
Main SCI
Protect SCI
BTC
ASIC
STS-12
B
a
c
k
p
l
a
n
e
61353
FAIL
ACT
SF
OC12IR
STM4SH
1310
1
33678 12931
Tx
Rx

Table of Contents

Other manuals for Cisco ONS 15454

Related product manuals