EasyManua.ls Logo

D-Link NetDefendOS - NetDefendOS State Engine Packet Flow

D-Link NetDefendOS
912 pages
Print Icon
To Next Page IconTo Next Page
To Next Page IconTo Next Page
To Previous Page IconTo Previous Page
To Previous Page IconTo Previous Page
Loading...
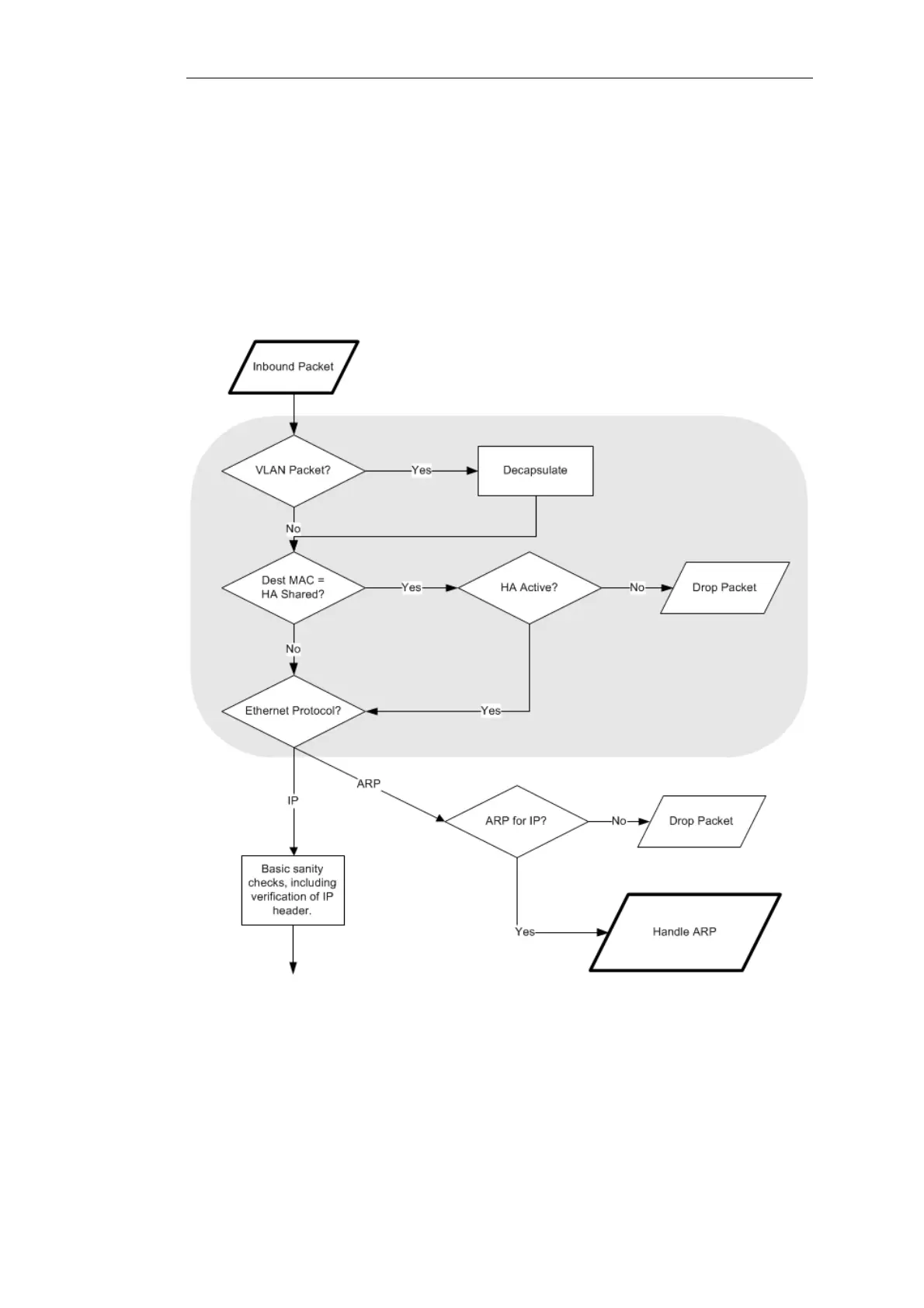
1.3. NetDefendOS State Engine Packet Flow
The diagrams in this section provide a summary of the flow of packets through the NetDefendOS
state-engine. There are three diagrams, each flowing into the next. It is not necessary to
understand these diagrams, however, they can be useful as a reference when configuring
NetDefendOS in certain situations.
Figure 1.1. Packet Flow Schematic Part I
The packet flow is continued on the following page.
Chapter 1: NetDefendOS Overview
28

Table of Contents

Related product manuals