EasyManua.ls Logo

D-Link NetDefendOS - Packet Flow Schematic Part II

D-Link NetDefendOS
912 pages
Print Icon
To Next Page IconTo Next Page
To Next Page IconTo Next Page
To Previous Page IconTo Previous Page
To Previous Page IconTo Previous Page
Loading...
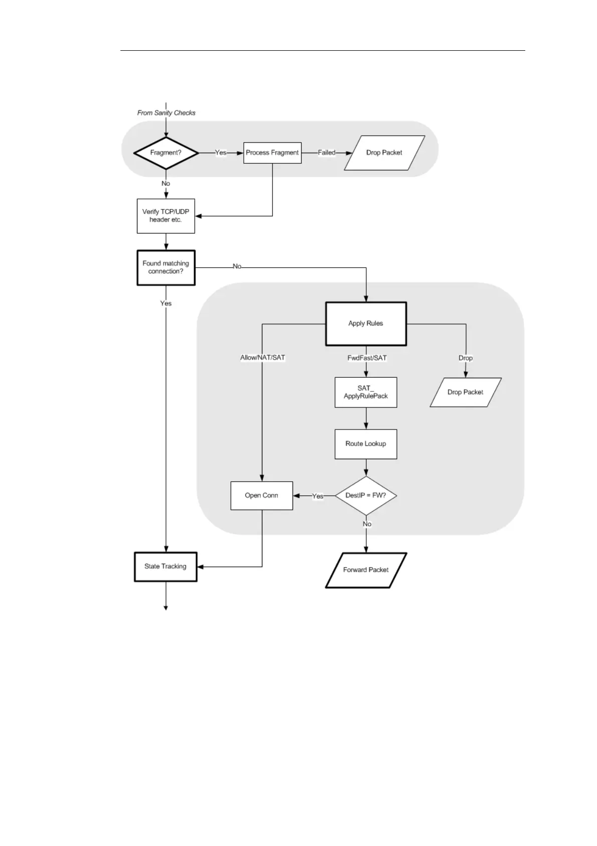
Figure 1.2. Packet Flow Schematic Part II
The packet flow is continued on the following page.
Chapter 1: NetDefendOS Overview
29

Table of Contents

Related product manuals