EasyManua.ls Logo

Hisense AHS-080HCDSAA-23 - Elemente der Raumkühlung;-Heizung; Elemente für Warmwasser; Raumheiz;-Kühlbetrieb und Warmwasser; Zusätzliche Erforderliche Hydraulikelemente

Hisense AHS-080HCDSAA-23
448 pages
Print Icon
To Next Page IconTo Next Page
To Next Page IconTo Next Page
To Previous Page IconTo Previous Page
To Previous Page IconTo Previous Page
Loading...
9 RAUMHEIZ/-KÜHLBETRIEB UND
WARMWASSER
9.1 ZUSÄTZLICHE ERFORDERLICHE
HYDRAULIKELEMENTE
! GEFAHR
Schließen Sie die Stromversorgung nicht an das Gerät an, bevor der
Raumheizkreislauf mit Wasser gefüllt, der Wasserdruck geprüft wurde
und Sie kontrolliert haben, dass keine Wasserlecks vorhanden sind.
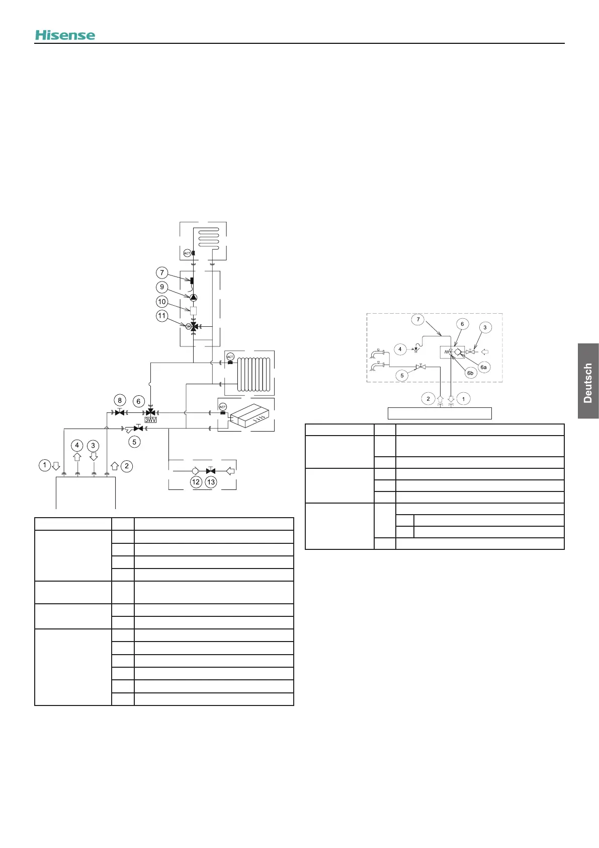
9.1.1 Elemente der Raumkühlung/-heizung
Etagenheizung
Heizkörper
Kühlumluftgerät
Gerät
Liefereigenschaft Nr. Teilebezeichnung
Rohrleitungsan-
schluss
1 Wassereinlass für Raumheizung/-kühlung
2 Wasserauslass für Raumheizung/-kühlung
3 Warmwassereinlass (Kaltwasser)
4 Warmwasserauslass (Warmwasser)
Werksseitig
geliefert
5 Absperrventil mit Filter
Zubehör (Option)
6 3-Wegeventil Kühlen
7 Thermistor (für Raumheizung)
Nicht mitgeliefert
8 Absperrventil
9 Wasserpumpe
10 Filter
11 Mischventil
12 Absperrventil
13 Absperrventil
Als Installationsbeispiel für Raumheizung/-kühlung sind die
folgenden hydraulischen Elemente erforderlich, um den Heiz-/
Kühlwasserkreislauf korrekt auszuführen:
Das nicht mitgelieferte Absperrventil (8) muss am
Wasserauslass des Geräts installiert werden und
das Absperrventil mit Filter (5) muss waagerecht am
Wassereinlass des Geräts installiert werden.
Ein Wasserrückschlagventil (12) mit einem Absperrventil (13)
muss bei der Befüllung des Wasserkreislaufs an den Wasser-
einfüllpunkt angeschlossen werden. Das Rückschlagventil dient
als Sicherheitseinrichtung zum Schutz der Anlage.
3-Wege-Ventile (6) müssen an einer Stelle des
Wasserauslassrohrs der Anlage angeschlossen werden, um
den Wasserkreislauf für bestimmte Funktionen umzuleiten.
Der Raumheizungsthermistor (7) muss am Metallrohr in
der Nähe der Raumheizung installiert werden und in gutem
Kontakt mit ihr stehen.
Für das Mischventil (11) wird die Verwendung von ESBE
ARA661 empfohlen, dessen Betriebsart 3-Punkt-SPDT ist.
Wenn Mischventile anderer Marken oder Modelle verwendet
werden, muss die Betriebsart 3-Punkt-SPDT sein, und die
Stromversorgung muss 220-240 V ~ 50 Hz betragen. Die
Rotationszeit kann an der Hauptsteuerung eingestellt werden.
9.1.2 Elemente für Warmwasser
Als Installationsbeispiel für Warmwasser (WW) sind die
folgenden hydraulischen Elemente erforderlich, um den
Warmwasserkreislauf korrekt auszuführen:
(1) Erforderliche Elemente für den Warmwasserkreislauf
WARMWASSERSPEICHER
Liefereigenschaft Nr. Teilebezeichnung
Rohrleitungsan-
schluss
1
Zusätzlicher Wassereinlass für
Warmwasserspeicher
2 Auslass des Warmwasserspeichers
Nicht mitgeliefert
3 Absperrventil
4 Entleerung
5 Absperrventil
Nicht mitgeliefert
6
Überdruckventil
6a Wasser-Rückschlagventil
6b Überdruckventil
7 Abussleitung
Ein Absperrventil (nicht mitgeliefert):
Das Absperrventil (5) muss nach dem Warmwasserauslass (2)
angeschlossen werden, um die Wartungsarbeit zu erleichtern.
Ein Überdruckventil (werksseitig geliefert):
Der Warmwasserspeicher muss mit kaltem Wasser gespeist
werden, das durch ein auf ca. 7 bar (je nach örtlichen
Vorschriften) eingestelltes Überdruckventil (6) ießt. Das
Überdruckventil gemäß den Angaben des Herstellers
betätigen. Zwischen dem Überdruckventil (6) und dem
Speicher dürfen sich keine weiteren Ventile benden.
Das Überdruckventil (6) muss so nahe wie möglich am
Warmwassereinlass installiert und an eine Abussleitung (7)
angeschlossen werden, die in die Kanalisation führt. Dieses
Überdruckventil dient für Folgendes:
- Druckschutz
- Rückschlag-Funktion
- Füllen
- Entleerung
Das Überdruckventil am Einlass des Kaltwasserzulaufs überprüfen.
Das Überdruckventil muss regelmäßig betätigt werden, um
Kalkablagerungen zu entfernen und zu überprüfen, dass es
nicht blockiert ist.
RAUMHEIZ/-KÜHLBETRIEB UND WARMWASSER
15

Table of Contents

Related product manuals