EasyManua.ls Logo

Hisense AHS-080HCDSAA-23 - Aquecimento;Arrefecimentoe Aqs; Elementos Hidráulicos Adicionais Necessários; Elementos para AQS; Elementos para O Aquecimento;Arrefecimento

Hisense AHS-080HCDSAA-23
448 pages
Print Icon
To Next Page IconTo Next Page
To Next Page IconTo Next Page
To Previous Page IconTo Previous Page
To Previous Page IconTo Previous Page
Loading...
9 AQUECIMENTO/ARREFECIMENTO
E AQS
9.1 ELEMENTOS HIDRÁULICOS
ADICIONAIS NECESSÁRIOS
! PERIGO
Não ligue a fonte de alimentação à unidade antes de encher os circui-
tos de aquecimento com água e de comprovar a pressão da água e a
ausência total de fugas.
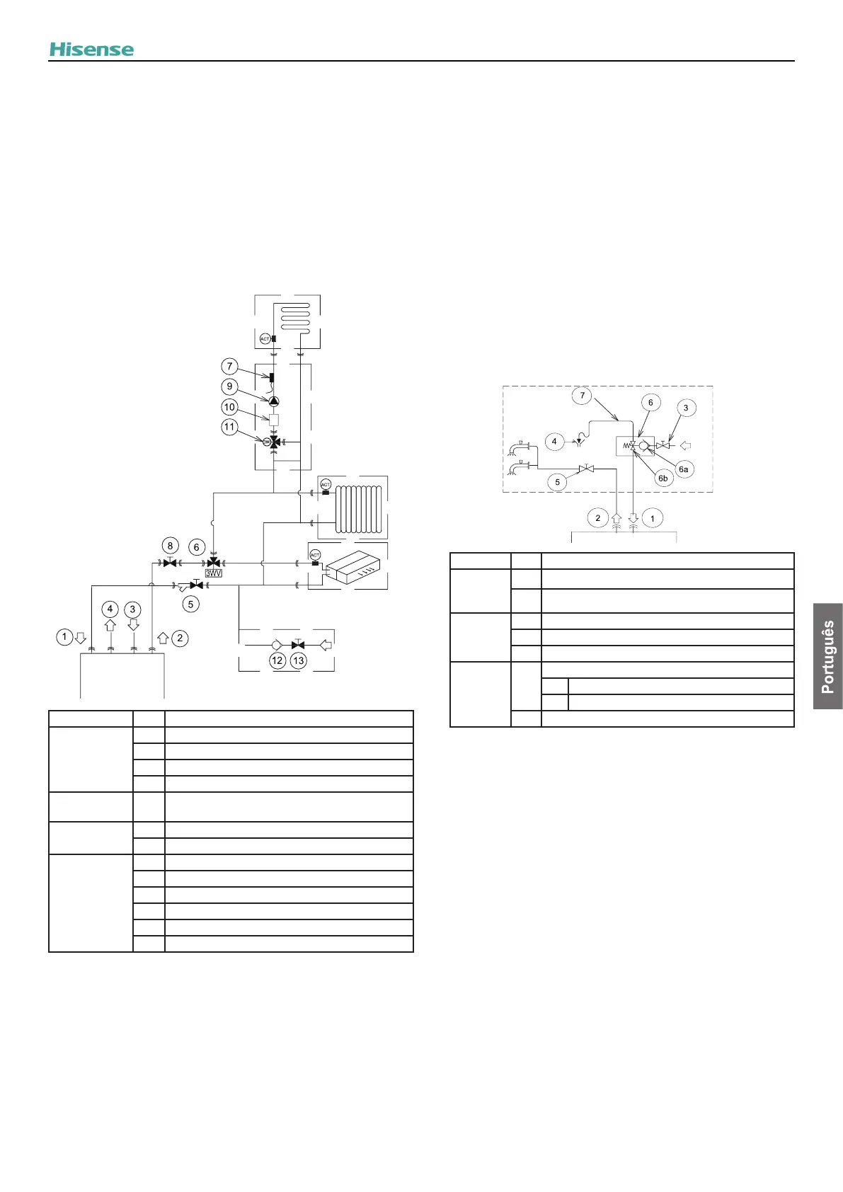
9.1.1 Elementos para o aquecimento/arrefecimento
Aquecimento
de piso
Radiador
Fan coil de
arrefecimento
Unidade
Tipo N.º Nome da peça
Ligações da
tubagem
1
Entrada de água de aquecimento/arrefecimento
2 Saída de água de aquecimento/arrefecimento
3 Entrada AQS (água fria)
4 Saída AQS (água quente)
Fornecido de
fábrica
5 Válvula de corte com ltro
Acessórios
opcionais
6 Válv. 3 vias Arrefecimento
7 Termístor (para aquecimento)
Fornecido no
local
8 Válvula de corte
9 Bomba de água
10 Filtro
11 Válvula de mistura
12 Válvula de vericação
13 Válvula de corte
Como um exemplo de instalação de aquecimento/ arrefecimento,
vai precisar dos seguintes elementos hidráulicos para executar
corretamente o circuito de água de aquecimento/ arrefecimento.
A válvula de corte fornecida no local (8) tem de ser instalada
na saída de água da unidade e a válvula de corte com ltro (5)
instalada horizontalmente na entrada de água da unidade.
Uma válvula de retenção de água (12) com válvula de corte
(13) deve ser ligada ao ponto de enchimento do circuito de
água durante este processo. A válvula de retenção atua como
um dispositivo de segurança para proteger a instalação.
As válvulas de três vias (6) devem ser conectadas num
ponto do tubo de saída da água da instalação, para desviar
a circulação de água para funções especícas.
O termístor de aquecimento (7) deve ser instalado no
tubo metálico próximo do aquecimento e manter um bom
contacto com o mesmo.
A válvula misturadora (11) é recomendada para o
ESBE ARA661, com um modo de funcionamento é SPDT
de três pontos. Se utilizar válvulas misturadoras de outras
marcas ou modelos, o modo de funcionamento deve ser
SPDT de 3 pontos e a fonte de alimentação de
220-240 V ~ 50 Hz. O tempo de rotação pode ser denido
no controlador principal.
9.1.2 Elementos para AQS
Como um exemplo de instalação de água quente sanitária
(AQS), vai precisar dos seguintes elementos hidráulicos para
executar corretamente o circuito de água quente sanitária:
(1) Elementos necessários para o circuito de AQS
DEPÓSITO DE AQS
Tipo N.º Nome da peça
Ligações
da
tubagem
1
Entrada da água suplementar do depósito de AQS
2 Saída do depósito de AQS
Fornecido
no local
3 Válvula de corte
4 Descarga
5 Válvula de corte
Fornecido
no local
6
Válvula limitadora de pressão
6a Válvula de vericação da água
6b Válvula limitadora de pressão
7 Tubo de descarga
Uma Válvula de corte (fornecida no local):
A válvula de corte (5) deve ser conectada após a saída do
depósito de AQS (2) para facilitar os trabalhos de manutenção.
Uma válvula limitadora de pressão (fornecida de fábrica):
O depósito de água quente sanitária deve ser alimentado
com água fria que passa por uma válvula limitadora de
pressão (6) calibrada para cerca de 7 bar (dependendo
da legislação local). Utilize a válvula limitadora da pressão
de acordo com as especicações do fabricante. Não deve
haver outras válvulas entre a válvula limitadora de pressão
(6) e o depósito. A válvula limitadora de pressão (6) deve
ser instalada o mais próximo possível da entrada de AQS e
conectada a uma tubagem de descarga (7) que conduza à
rede de saneamento. A válvula limitadora de pressão deve
proporcionar o seguinte:
- Proteção de pressão
- Função de não-retorno
- Enchimento
- Descarga
Verique a válvula limitadora de pressão na entrada de água fria.
A válvula limitadora de pressão deve ser operada regularmente
para remover as incrustações e para comprovar que não está
bloqueada.
AQUECIMENTO/ARREFECIMENTO E AQS
15

Table of Contents

Related product manuals