EasyManua.ls Logo

Huawei NetCol5000-A035 - 3.6 Installing Indoor Units

Huawei NetCol5000-A035
244 pages
Print Icon
To Next Page IconTo Next Page
To Next Page IconTo Next Page
To Previous Page IconTo Previous Page
To Previous Page IconTo Previous Page
Loading...
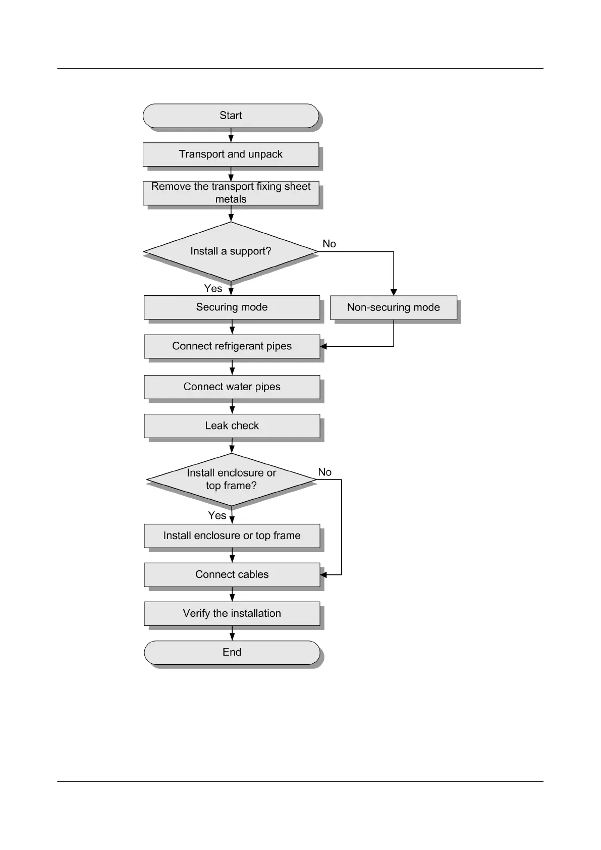
Figure 3-15 Process for installing an indoor unit
3.6 Installing Indoor Units
NetCol5000-A(025, 035) In-row Air Cooled Smart
Cooling Product
User Manual (600 mm Width) 3 Installation Guide
Issue 17 (2020-10-22) Copyright © Huawei Technologies Co., Ltd. 43

Table of Contents

Other manuals for Huawei NetCol5000-A035

Related product manuals