EasyManua.ls Logo

IAI RCP2 Series - Detail Connection Diagram

IAI RCP2 Series
129 pages
Print Icon
To Next Page IconTo Next Page
To Next Page IconTo Next Page
To Previous Page IconTo Previous Page
To Previous Page IconTo Previous Page
Loading...
96
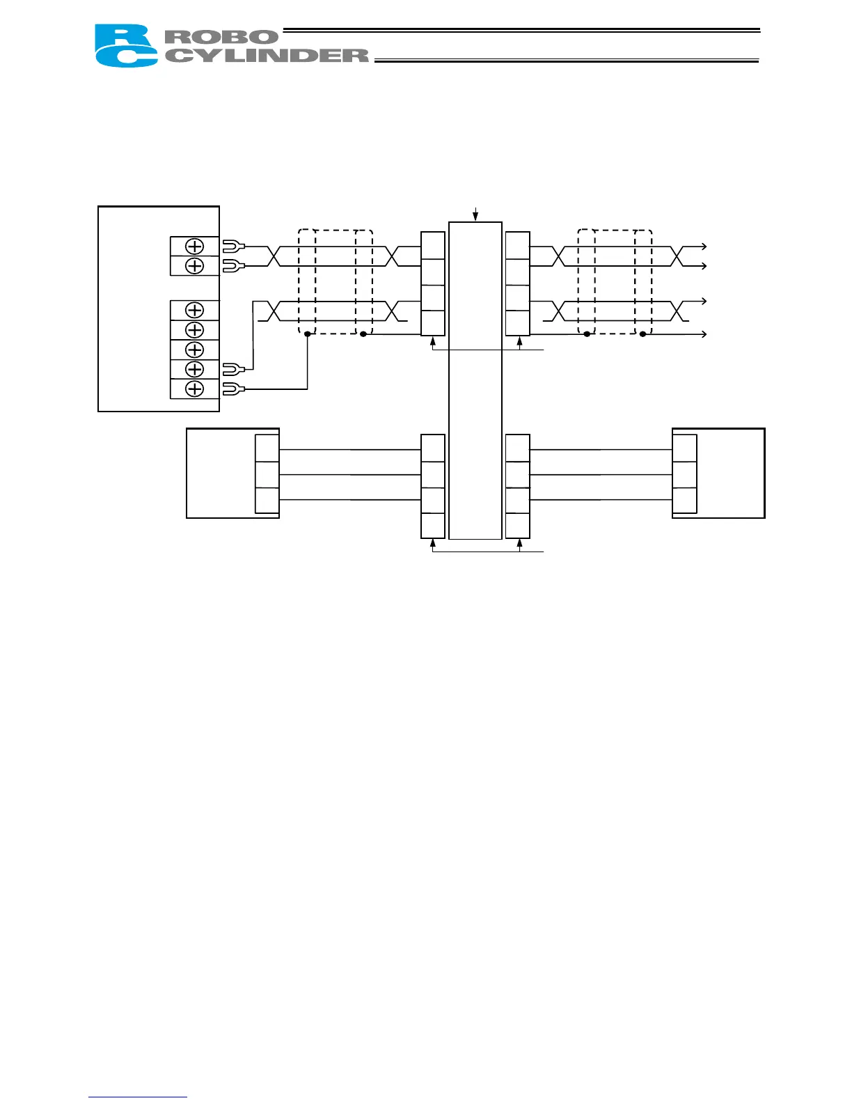
9.6 Detail Connection Diagram
(Note) The user must provide the two-paired shielded cable.
If cables other than the recommended brands are connected to (1) and (2), use those with a
cable-sheath outer diameter of 1.35 to 1.60 mm.
Accessories (Optional):
(1) Controller link cable CB-RCB-CTL002 (connector on both ends), length 200 mm
(2) Junction, made by AMP: 5-1473574-4
(3) E-Con connector, made by AMP: 4-1473562-4 (green)
(4) Terminal resistor 220 (with E-Con connector)
Of the above, (2), (3) and (4) are provided for the same number as the controller link cables. Therefore,
not all units are needed when multiple axes are used.
SIO converter
Two-paired shielded cable
Recommended brand:
Taiyo Electric Wire & Cable
HK-SB/20276XL
2PX22AWG
Four-way junction (AMP: 5-1473574-4)
A
B
EMG2
EMG1
24V
0V
FG
1
2
3
4
1
2
3
4
1
2
3
4
1
2
3
4
1
2
7
1
2
7
SG
A
SGB
GND
SG
A
SGB
GND
Yello
w
Orange
Blue
Yello
w
Orange
Blue
Housing color: Green
Controller link cable
CB-RCB-CTL002
E-Con connector (AMP: 4-1473562-4)
Controller 1
E-Con connector (AMP: 3-1473562-4)
Housing color: Orange
TB1
TB2
(1) (2)
Controller 2

Table of Contents

Other manuals for IAI RCP2 Series

Related product manuals