EasyManua.ls Logo

Keysight Technologies 16861A - Page 88

Keysight Technologies 16861A
138 pages
Print Icon
To Next Page IconTo Next Page
To Next Page IconTo Next Page
To Previous Page IconTo Previous Page
To Previous Page IconTo Previous Page
Loading...
5 Troubleshooting
88 Keysight 16860 Series Portable Logic Analyzers Service Guide
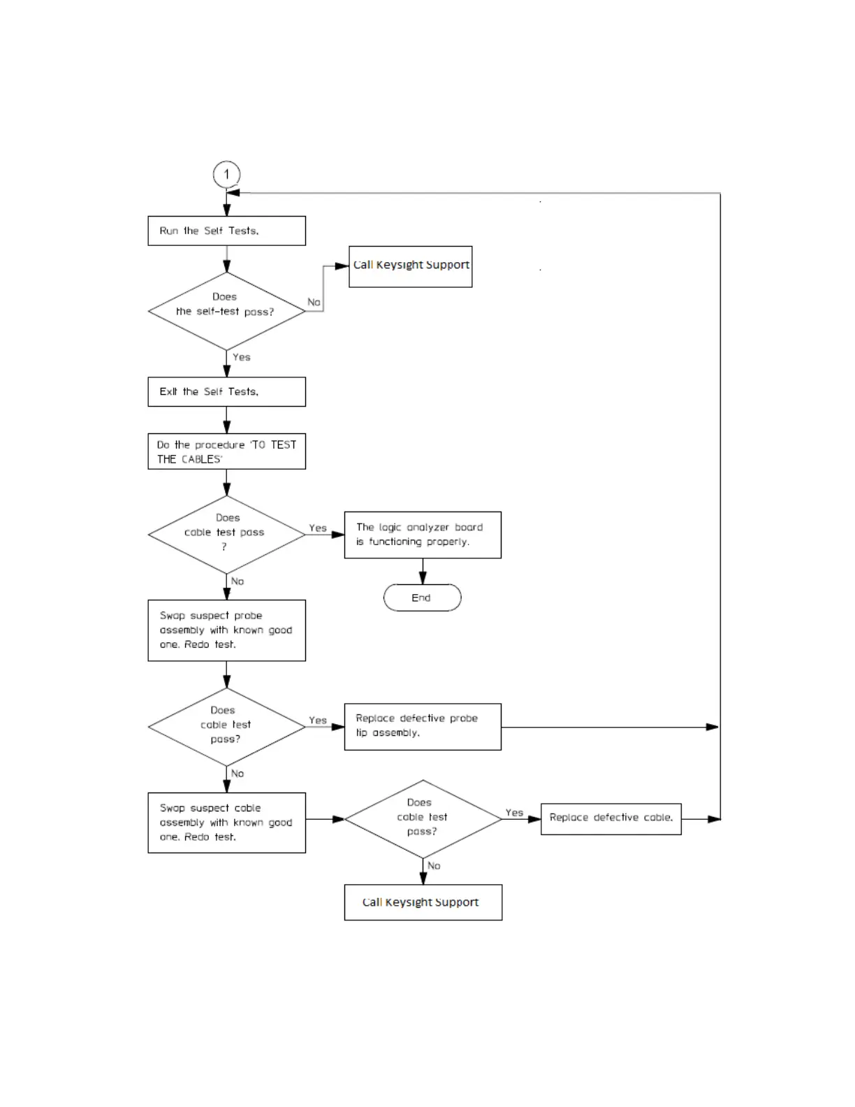
Figure 5 Logic Acquisition Troubleshooting Flowchart

Table of Contents

Related product manuals