EasyManua.ls Logo

Megmeet M5-N Series - CiA402 Device Control Protocol

Default Icon
170 pages
To Next Page IconTo Next Page
To Next Page IconTo Next Page
To Previous Page IconTo Previous Page
To Previous Page IconTo Previous Page
Loading...
Chapter 7 EtherCAT Communication
54
message, SDO request, SDO response, Remote TxPDO transmission request, Remote RxPDO transmission
request, SDO message.
The M5-N supports SDO request, SDO response and SDO message.
7.2.6 Distributed Clock (DC)
In EtherCAT Ethernet systems, distributed clock is initialized, configured, started and compensated for clock drift
by the master station. The distributed clock at the slave station is implemented by the ESC control chip, which
provides interrupt signal and clock information for the slave station. The distributed clock can also be used to
record the input time of the latched input signal.
The DC enables all EtherCAT devices to use the same system time and allows synchronous execution of slave
tasks. A slave can generate synchronous signals according to the synchronized system time. The M5-N series
servo drive supports the DC synchronization mode. The synchronization cycle is determined by SYNC0. The
cycle range varies with the operation mode, the typical synchronization cycle is 250us, 500us, 1ms, and 2ms.
The minimum synchronization cycle supported by M5-N is 250 us.
7.3 CiA402 Device Control (Device Protocol)
Device control implements all operating functions of the drive, including device state machine control and device
running mode. The master station controls the drive through control word and knows the current status of the
drive through status word of the drive.
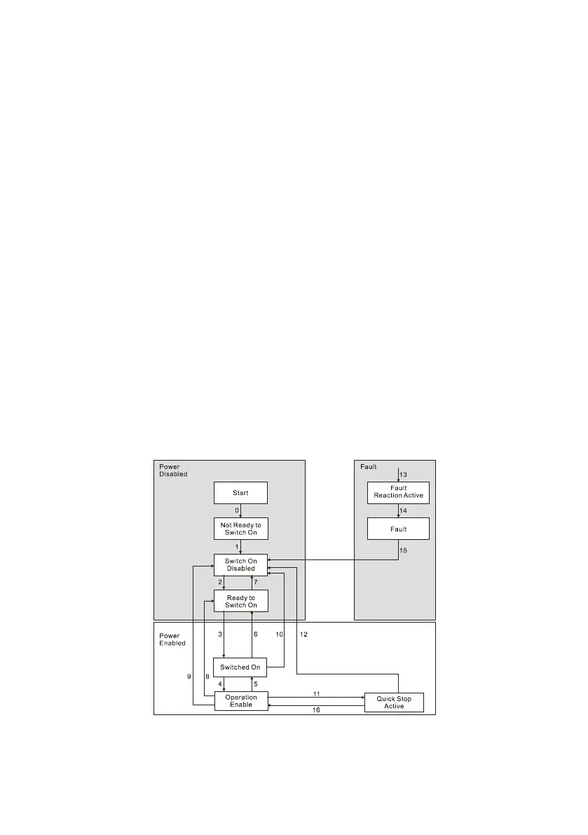
7.3.1 CoE state machine
The following figure shows the CoE state machine.
As shown in the figure above, the state machine can be divided into three parts: Power Disabled, Power Enabled,
and Fault.

Table of Contents

Related product manuals