EasyManua.ls Logo

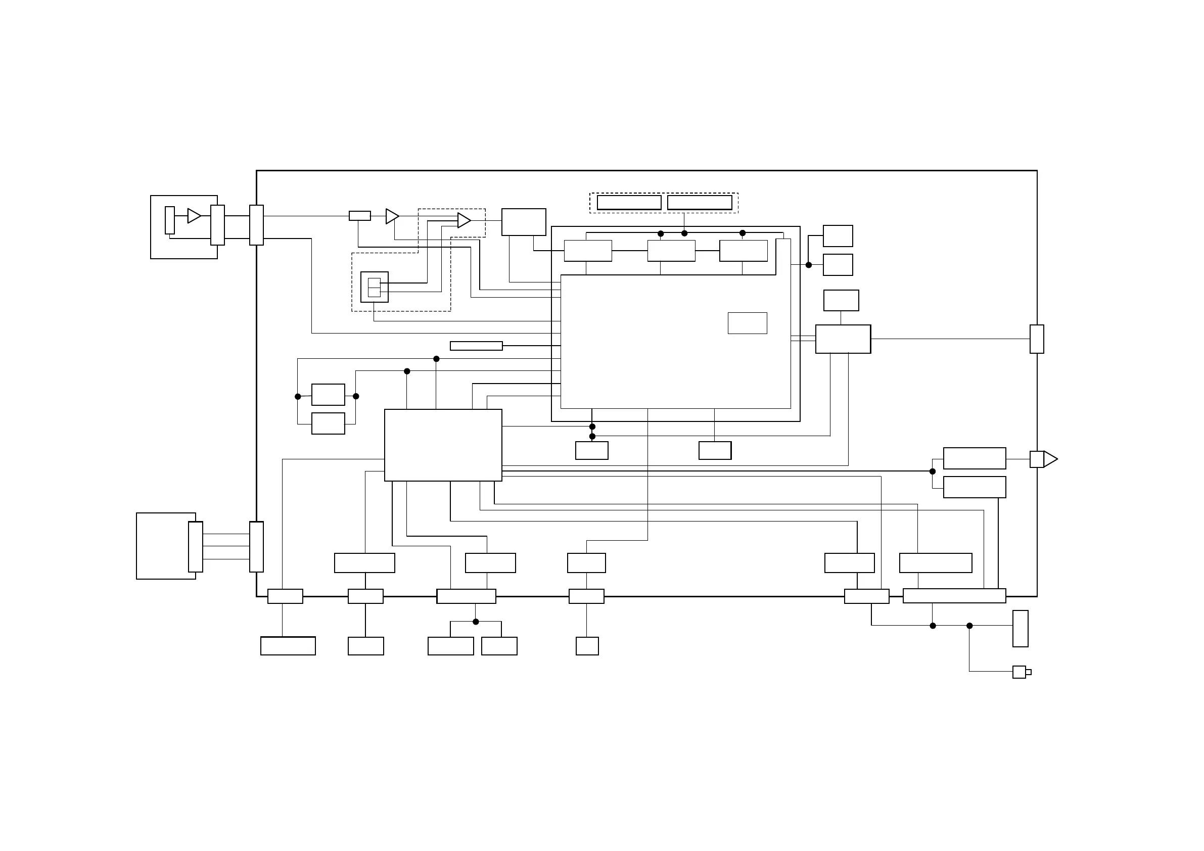
Nikon COOLSCAN V ED - BLOCK DIAGRAM

Nikon COOLSCAN V ED
89 pages
Print Icon
To Next Page IconTo Next Page
To Next Page IconTo Next Page
To Previous Page IconTo Previous Page
To Previous Page IconTo Previous Page
Loading...
VRA53801‑R.3609.A
ブロック図 BLOCKDIAGRAM
A
D CONNECTOR
A
D SW
A
D
フレキ
部組
(
AD FPC
)
DC MOTOR
DRIVER
STEPPING
MOTOR DRIVER
DIGITAL
TRANSISTOR
DIGITAL
TRANSISTOR
(
PHOTO
INTERRUPTER
(SCAN))
SCAN 用原点
検出センサ
SCAN
MOTOR
A
F
用原点
検出
センサ
A
F
MOTOR
(
PHOTO
REFLECTOR(AF))
A
Fフレキ
部組(
AF FPC
)
照明
LED
(
ILLUMINATION
LED)
SCAN MOTOR
DRIVER
AF MOTOR
DRIVER
LED
DRIVER
表示 LED
(LED
INDICATOR)
+15.5V
+5.0V
-12.2V
電源
ASSY
(POWER SUPPLY ASSY)
MAIN
基板部組(
MAIN ASSY
MICRO CONTROLL
UNIT
12.5MHz CLK
FLASH
128KB
SRAM
25MHz CLK
25MHz CLK
係数メモリ
(COEFFICIENT MEMORY)
128KB SRAM 128KB SRAM
32KB
SRAM
32KB
SRAM
USB 2.0
12MHz CLK
12MHz
CLK
12MHz CLK
RESET
IC
TEST
I/O
12.5MHz CLK
BUFFER
MEMORY
CCD
部組
(CCD BOARD ASSY)
C
C
D
2.778MHz CLK
14bit A/D
2.778MHz
CLK
FINE
1
2
COARSE
8bit D/A
(
BLACK LEVEL
COMPENSATION)
黒レベル補正
CDS
2.778MHz
CLK
2.778MHz
CLK
2.778MHz CLK
GAIN
DSNU
補正
SD
補正
平均化
処理
(
DSNU
COMPENSATION)
(
SHADING
COMPENSATION)
(
AVERAGING
)
USB
MACRO
CONTROLL
BLOCK
A
SIC
USB
‑E1・LS‑50‑

Table of Contents

Other manuals for Nikon COOLSCAN V ED

Related product manuals