EasyManua.ls Logo

Nokia N96 - Back up files on a memory card; Format mass memory; Voice commands

Nokia N96
234 pages
Print Icon
To Next Page IconTo Next Page
To Next Page IconTo Next Page
To Previous Page IconTo Previous Page
To Previous Page IconTo Previous Page
Loading...
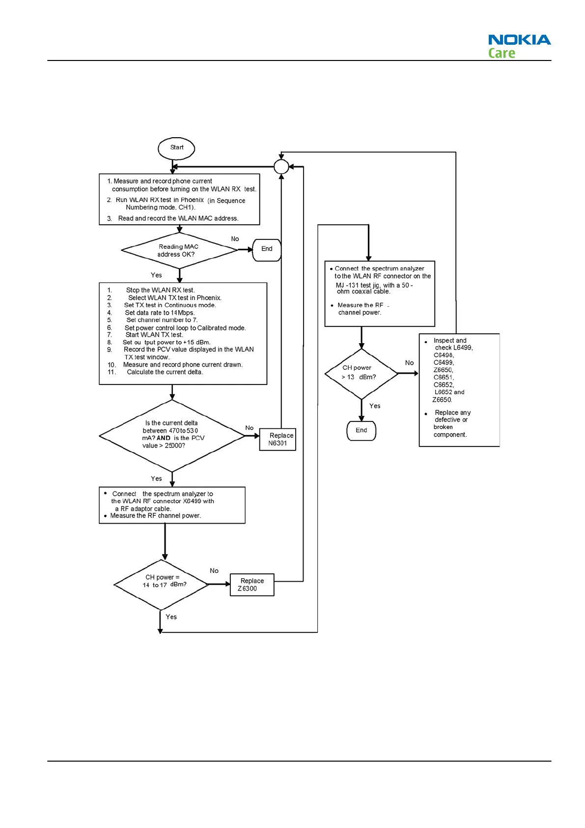
WLAN front-end troubleshooting
Troubleshooting flow
WLAN ASIC test
Steps
1. Connect the MJ-131 test jig’s FBUS connector to a computer with a DAU-9S cable. Alternatively, if you are
using FPS-8, use an XCS-4 modular cable and a USB cable.
Note: Make sure that you have a PKD-1 dongle connected to the computer parallel port.
RM-247
RF troubleshooting
Issue 1 COMPANY CONFIDENTIAL Page 4 –25
Copyright © 2008 Nokia. All rights reserved.

Table of Contents

Other manuals for Nokia N96

Related product manuals