EasyManua.ls Logo

Suzuki Wagon R RB310 - DTC C1061 - ABS Pump Motor Circuit

Suzuki Wagon R RB310
254 pages
Print Icon
To Next Page IconTo Next Page
To Next Page IconTo Next Page
To Previous Page IconTo Previous Page
To Previous Page IconTo Previous Page
Loading...
5E-28 ANTILOCK BRAKE SYSTEM (ABS)
DTC C1061 – ABS Pump Motor Circuit
DESCRIPTION
The ABS control module monitors the voltage at monitor terminal of pump motor circuit constantly with the igni-
tion switch turned ON. It sets this DTC when the voltage at the monitor terminal does not become high/low
according to ON/OFF commands to the motor relay of the module (does not follow these commands).
INSPECTION
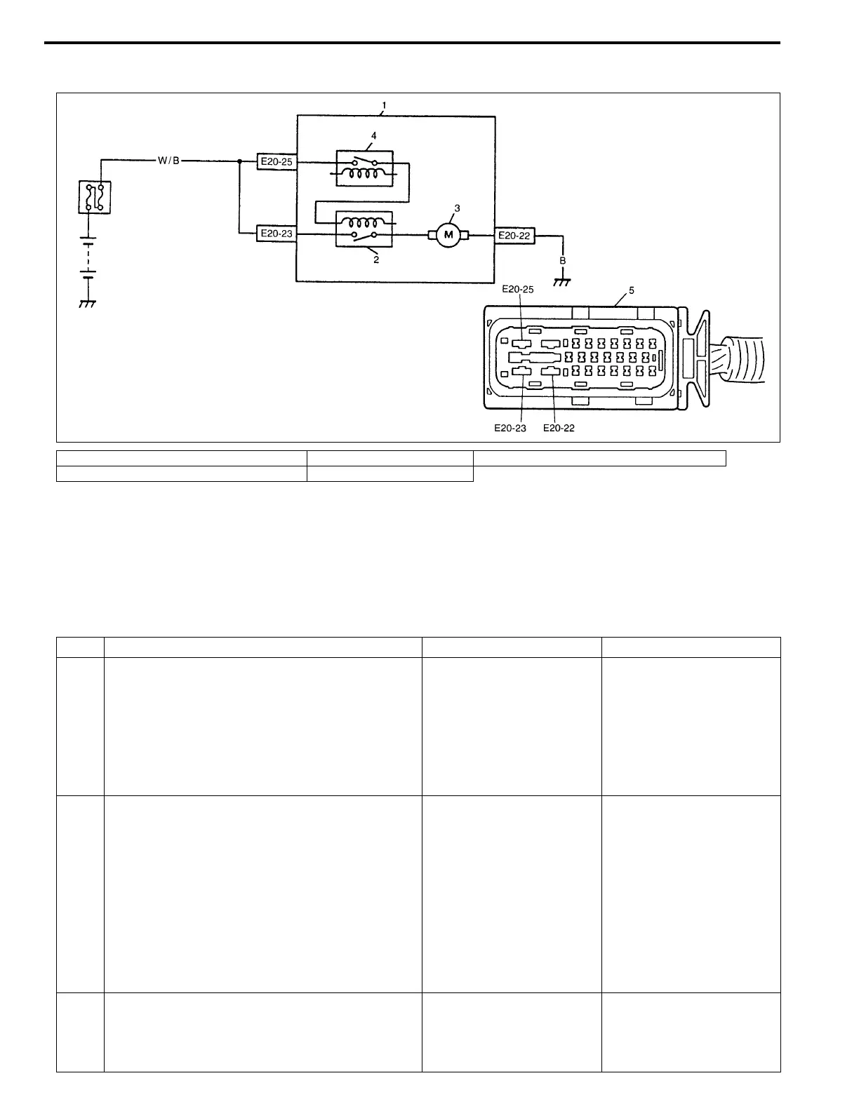
1. ABS hydraulic unit/control module assembly 3. ABS pump motor 5. ABS hydraulic unit/control module connector
2. ABS pump motor relay 4. ABS fail safe relay
Step Action Yes No
1 1) Check pump motor referring to “ABS
HYDRAULIC UNIT OPERATION CHECK”
in this section.
Is it in good condition?
Check terminals “E20-25”
and “E20-23” connection.
If connections OK, substi-
tute a known-good ABS
hydraulic unit/control
module assembly and
recheck.
Go to Step 2.
2 1) Turn Ignition switch to OFF position.
2) Disconnect ABS hydraulic unit/control mod-
ule connector.
3) Check for proper connection to ABS hydrau-
lic unit/control module connector at terminal
“E20-23”.
4) If OK, then measure voltage between termi-
nal “E20-23” of module connector and body
ground.
Is it 10 – 14 V?
Go to Step 3. “W/B” circuit open.
3 Measure resistance between terminal “E20-22”
of ABS hydraulic unit/control module connector
and body ground.
Is it infinite ()?
“B” circuit open. Substitute a known-good
ABS hydraulic unit/con-
trol module assembly and
recheck.

Table of Contents

Related product manuals