EasyManua.ls Logo

YASKAWA iQpump1000 - Geothermal Mode Application Preset

YASKAWA iQpump1000
508 pages
Print Icon
To Next Page IconTo Next Page
To Next Page IconTo Next Page
To Previous Page IconTo Previous Page
To Previous Page IconTo Previous Page
Loading...
u
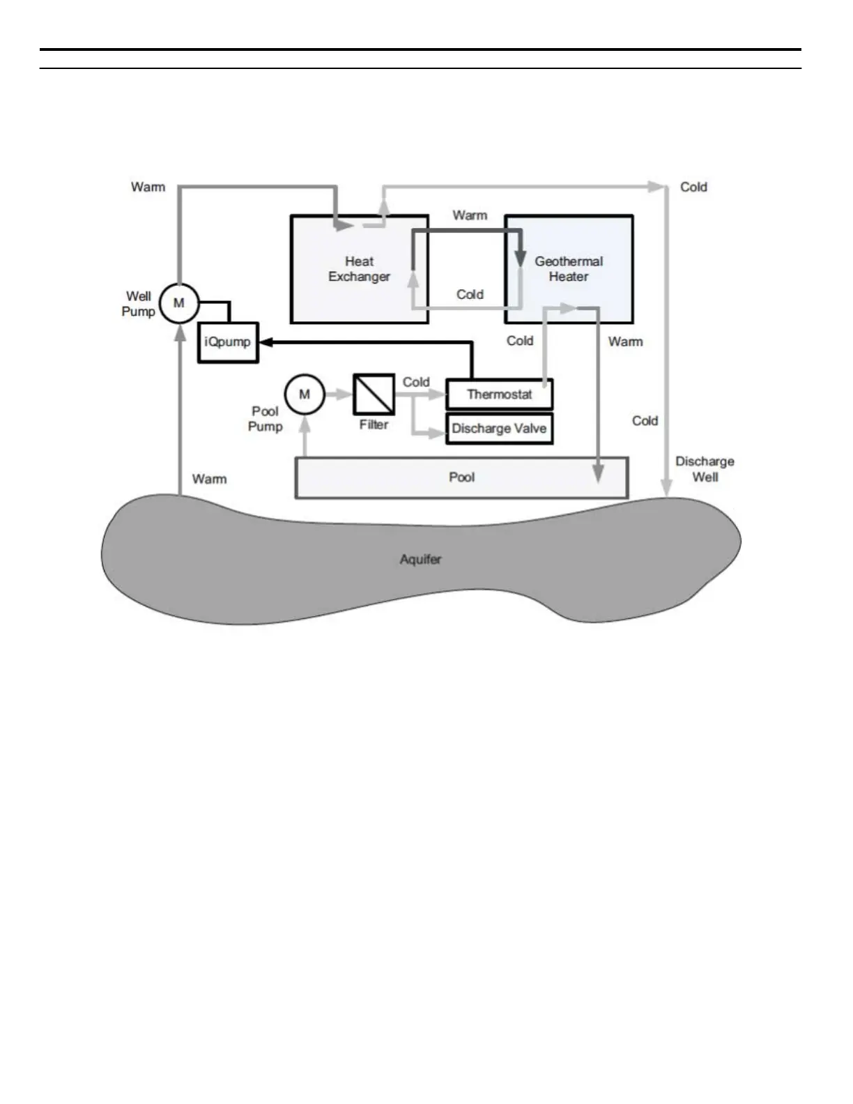
Geothermal Mode Application Preset
A geothermal well facilitates heat transfer between the earth and a known system, such as space heating, dehydration, electric
power generation and food processing. The geothermal function has the ability to regulate the speed of the drive controller
based on an external temperature signal following a preset temperature-speed curve. The drive controller has an application
preset to simplify the start up and control of this application
n
Required Control Wiring
Most temperature transducers have current-based feedback, (4 - 20 mA). The A2 terminal of the drive is pre-set for 4 to 20
mA and Temperature Feedback (H3-10 = 21). If the sensor is voltage-based (0 to 10 V) and terminal A3 is unused, then wire
the transducer to terminal A3 and program H3-10 to F (A2 not used) and H3-06 to 21 (A3 Temperature Feedback).
n
Start Up Procedure
1.
Set parameter A1-03 to 6010 (Geothermal Mode) to pre-set parameter values for this application. The second line of
the HOA Keypad will read “Geothermal Mode”.
2.
Set the method of giving the drive a run command in parameter b1-02. The default setting is to use the AUTO key on
the HOA keypad.
3.
Set the motor-rated current in parameter E2-01. This information can be found on the motor nameplate or specification
sheet.
4.
Set the number of motor poles in parameter E2-04 (2-pole motors have a rated RPM of slightly less than 3600 RPM;
4-pole motors have a rated RPM of slightly less than 1800 RPM). This information can be found on the motor
nameplate or specification sheet.
5.
Set the minimum speed at which the pump can run in parameter P1-06. The default is 40 Hz. This information can be
found on the pump specification sheet.
6.
Set the feedback device scaling in parameters Q2-01 and Q2-02. Q2-01 sets the temperature at 0 V (4 mA). Q2-02
sets the temperature at 10 V (20 mA). The monitor for this feedback is U1-80 (Geothermal Temperature).
7.
Set the pump speed-temperature characteristics in Q2-03 to Q2-08. This allows the drive to modulate the pump speed
based on the analog input temperature feedback of the water. This will attempt to regulate the water temperature
between the Q2-06 and Q2-07 settings. Figure 4.7 shows normal operation.
4.6 iQpump Presets and Functions
154
YASKAWA TOEP YAIP1W 01F YASKAWA AC Drive - iQpump1000 User Manual

Table of Contents

Other manuals for YASKAWA iQpump1000

Related product manuals