EasyManua.ls Logo

ABB ACS850 - Drive logic 1

ABB ACS850
370 pages
To Next Page IconTo Next Page
To Next Page IconTo Next Page
To Previous Page IconTo Previous Page
To Previous Page IconTo Previous Page
Loading...
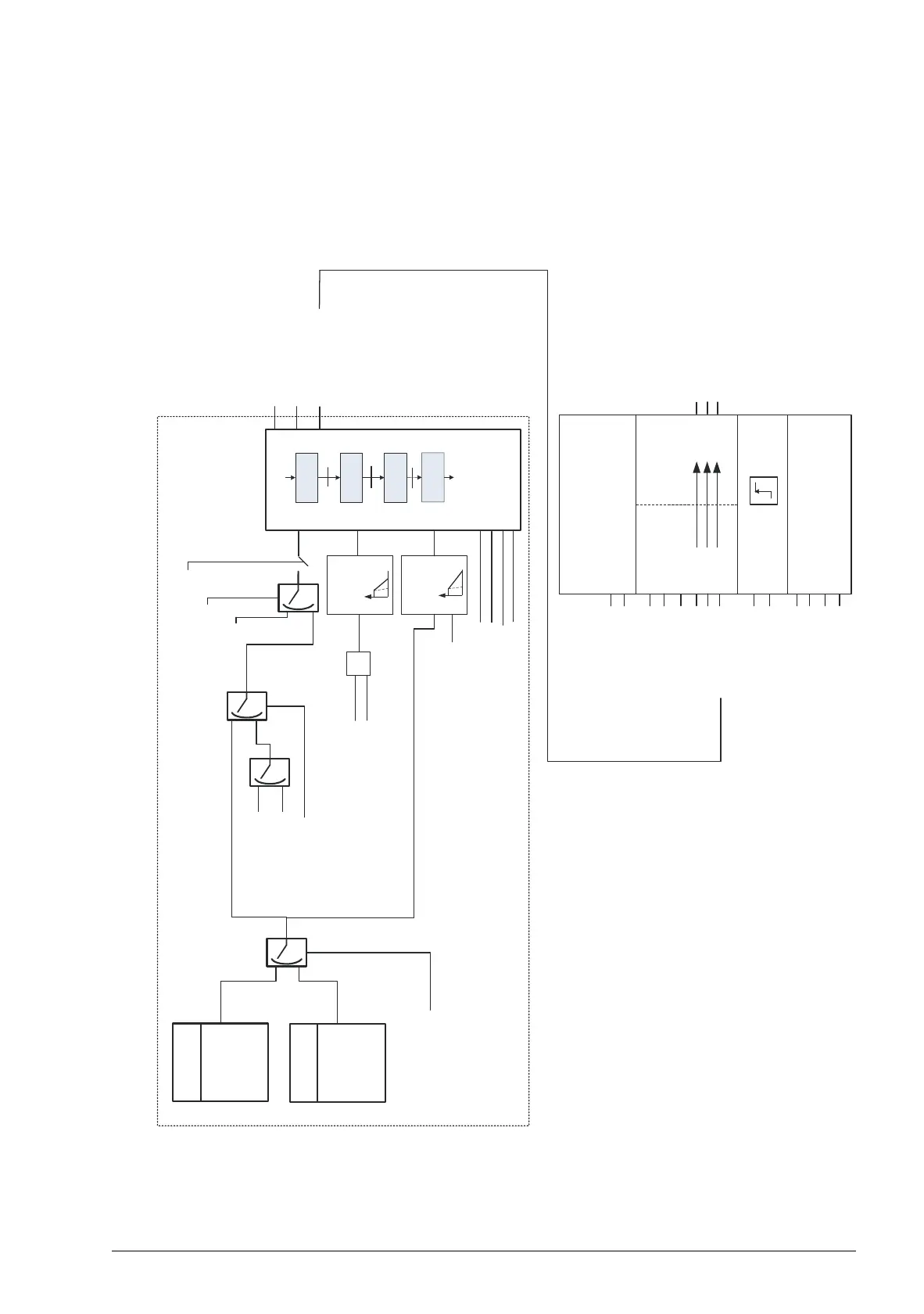
Control chain and drive logic diagrams 365
12.01 Ext1/Ext2 sel
DRIVE LOGIC
EXT START
10.09 Jog enable
10.11 Run enable
10.10 Fault reset sel
10.19 Start inhibit
06.02 Status word2
06.01 Status word1
02.31 D2D follower cw
D2D COMMUNICATION
57.01 Link mode
57.02 Comm loss func
57.03 None address
57.05 Follower mask2
57.04 Follower mask1
57.06 Ref1 src
57.07 Ref2 src
MASTER
57.08 Follower cw src
57.09 Kernel sync mode
57.10 Kernel sync offs
KERNEL SYNC
57.11 Ref1 msg type
57.12 Ref1 mc group
MULTICAST / CHAIN COMM
57.13 Next ref1 mc grp
57.14 Nr ref1 mc grps
COMMON SETTINGS
FOLLOWERS
02.30 D2D main cw
02.32 D2D ref1
02.33 D2D ref2
IN1
3-WIRE
FB *
D2D
IN1F IN2R
IN1S IN2DIR
10.01 Ext1 start
func
IN1
3-WIRE
FB *
D2D
IN1F IN2R
IN1S IN2DIR
10.04 Ext2 start
func
10.07 Jog1 Start
10.08 Jog2 start
10.17 Start enable
11.01 Start mode
11.03 Stop mode
OR
10.15 Em stop off1
10.13 Em stop off3
* See fieldbus picture
EM STOP
OFF1/OFF2/
OFF3
STATE MACHINE
DISABLE
STOPPED
RUNNING
FAULTED
NORMAL
STOP RAMP/
COAST
EXT STOP
LOCAL MODE
PC / Panel
LOC START
Drive logic 1

Table of Contents

Other manuals for ABB ACS850

Related product manuals