EasyManua.ls Logo

Basler BE1-11g - Page 120

Basler BE1-11g
672 pages
To Next Page IconTo Next Page
To Next Page IconTo Next Page
To Previous Page IconTo Previous Page
To Previous Page IconTo Previous Page
Loading...
108 9424200994 Rev N
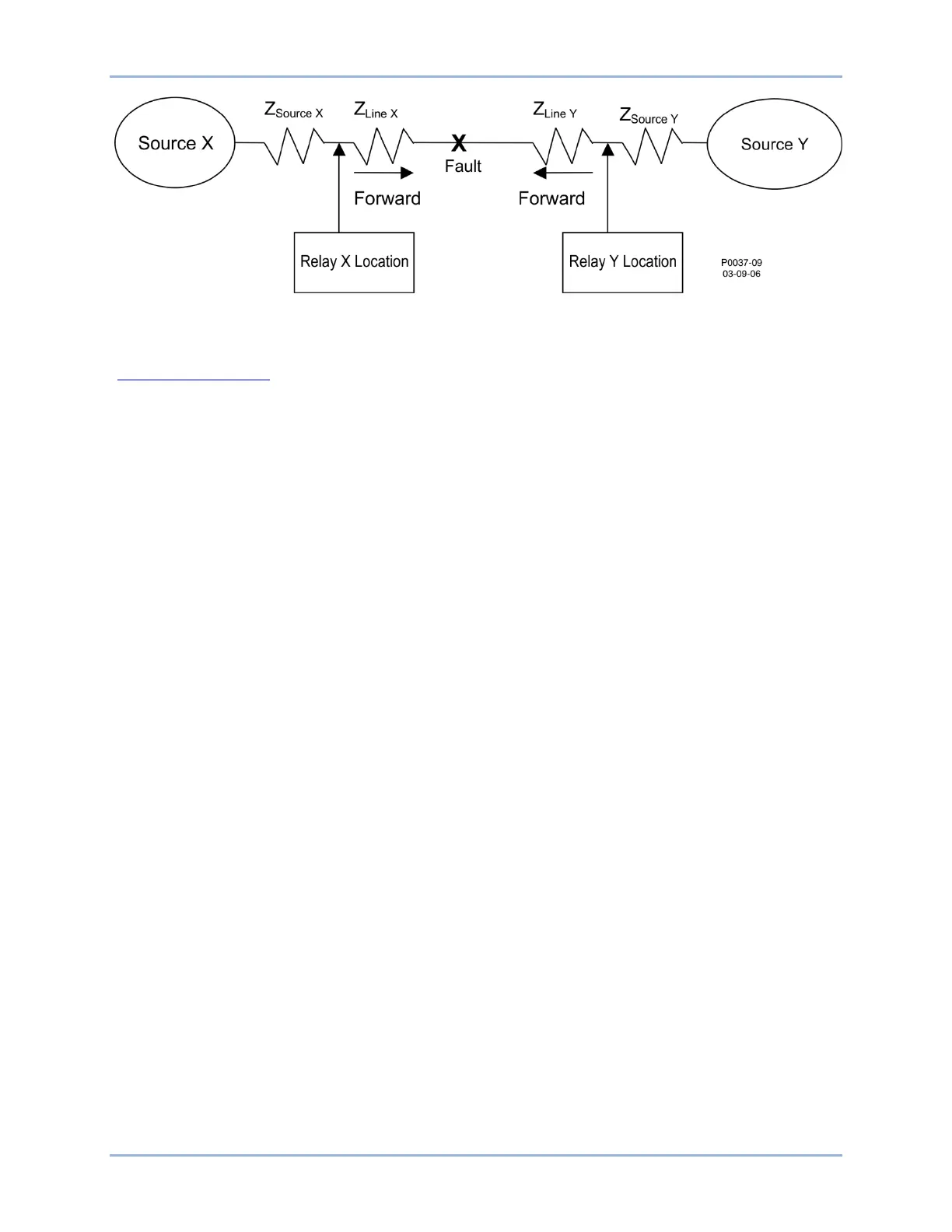
Figure 67. Directional Overcurrent Relaying
For more theory and mathematics of using sequence components for sensing direction to fault, see the
paper, "Directional Overcurrent Relaying in the DG Environment" on the Basler Electric website
(http://www.basler.com
).
Directional Overcurrent (67) Protection BE1-11g

Table of Contents

Related product manuals