EasyManua.ls Logo

BWT Perla - 17 Technical Data; 17.2 Diagram of Peak Flow

BWT Perla
84 pages
Print Icon
To Next Page IconTo Next Page
To Next Page IconTo Next Page
To Previous Page IconTo Previous Page
To Previous Page IconTo Previous Page
Loading...
75
EN
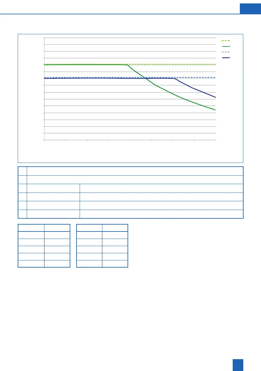
17.2 Diagram of peak ow
1000
1200
1400
1600
1800
2000
2200
2400
2600
2800
3000
3200
3400
3600
3800
4000
1,0 1,5
2,0
2,5 3,0 3,5 4,0 4,5 5,0
B
A
1
2
3
4
A 
B 
1 BWT Perla 1 bar pressure loss
2 BWT Perla 
3 BWT Perla Seta 1 bar pressure loss
4 BWT Perla Seta 
mmol/l °dH mmol/l °dH
1.0 5.6 3.5 19.6
1.5 8.4 4.0 22.4
2.0 11.2 4.5 25.2
2.5 14.0 5.0 28.0
3.0 16.8
Peak ow

󰀨
greater than 1 bar.
Operating ow

(see DIN EN 14743 for details).
Nominal ow

temperature of 15 °C when the blending is closed.

Table of Contents

Related product manuals