EasyManua.ls Logo

Canon GP405 - Page 64

Canon GP405
682 pages
Print Icon
To Next Page IconTo Next Page
To Next Page IconTo Next Page
To Previous Page IconTo Previous Page
To Previous Page IconTo Previous Page
Loading...
CHAPTER 2 BASIC OPERATION PROVIDES
2-20
COPYRIGHT
©
1999 CANON INC. CANON 405/335 REV.0 JAN. 1999 PRINTED IN JAPAN (IMPRIME AU JAPON)
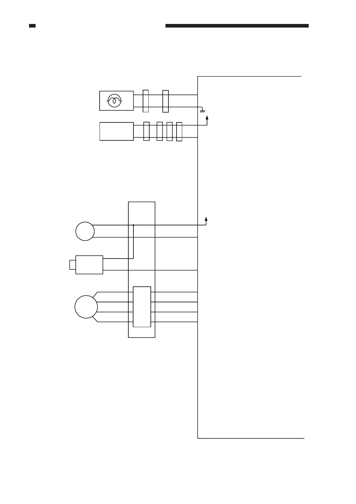
DC Controller PCB (5/5)
Figure 2-116
DC controller PCB
Pre-exposure
lamp
Counter
CNT1
24VU
CL3
24VU
SL1
M5
Motor
drive
circuit
J112
-A1
-A2
J115
-B9
-B10
Pick-up
assembly
PCB
J108A
-A1
-A4
J108A
-A5
J108A
-A6
-A7
-A8
-A9
PEXP
CNT1D*
CL3D*
SL1D*
When ’0’, count up.
When ’0’, CL3 turns on.
When ’0’, SL1 turns on.
When ’1’, ON.
Vertical path
roller clutch
Cassette
pick-up
solenoid
Cassette
pick-up motor
A
A*
B
B*
J409
J404
J9
J408
J402A

Table of Contents

Other manuals for Canon GP405

Related product manuals