EasyManua.ls Logo

Fischer Panda 5000i PMS - Electrical System Components

Fischer Panda 5000i PMS
132 pages
Print Icon
To Next Page IconTo Next Page
To Next Page IconTo Next Page
To Previous Page IconTo Previous Page
To Previous Page IconTo Previous Page
Loading...
Panda 5000i PMS generator
9.12.10 Panda_5000i_PMS_eng.R01 - Kapitel/Chapter 4: Panda 5000i PMS generator Seite/Page 49
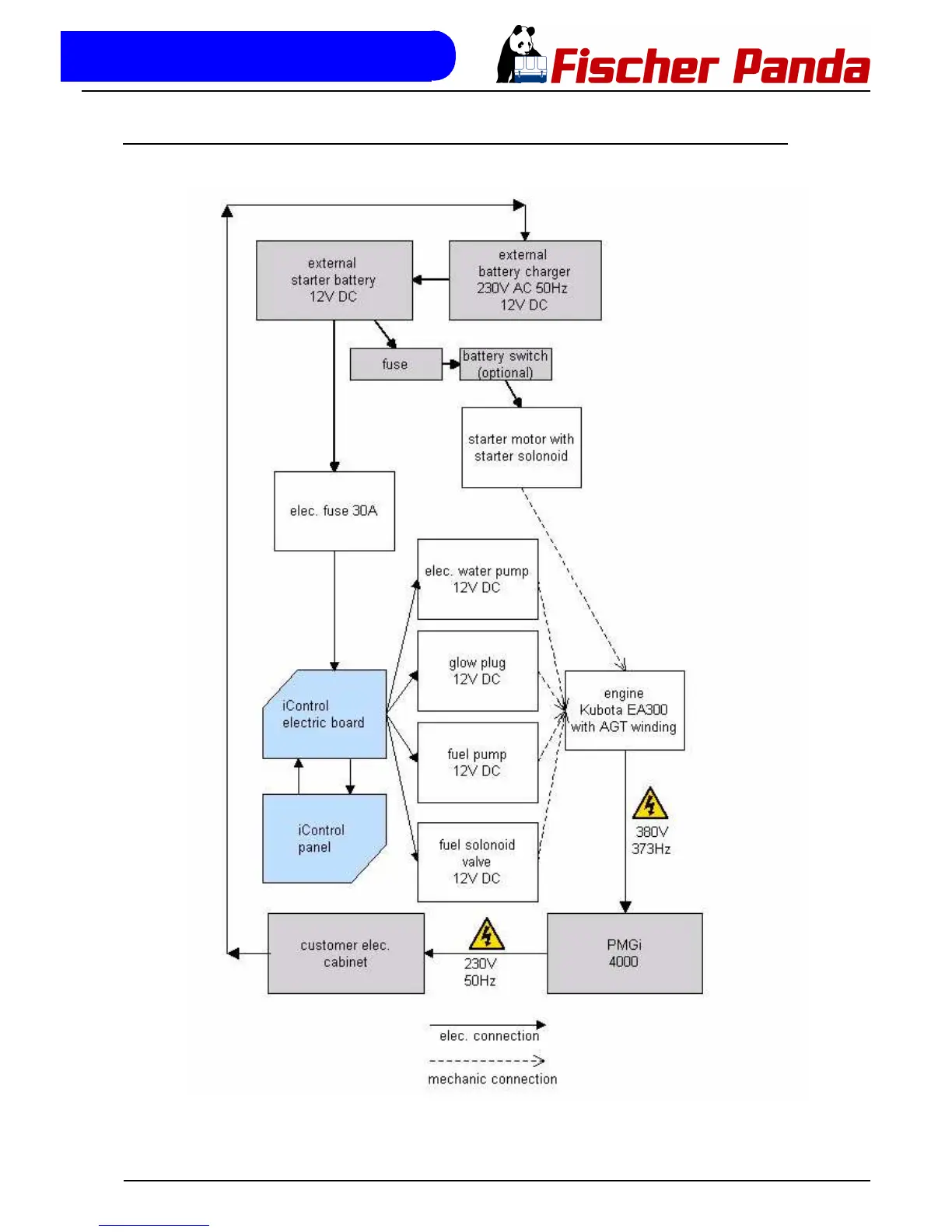
4.3.6 Components of the Electrical System
Fig. 4.3.6-1: Components of the Electrical System

Table of Contents

Related product manuals