EasyManua.ls Logo

Genie BDVRH - Installation and Connections; Basic Wiring Diagram

Genie BDVRH
75 pages
Print Icon
To Next Page IconTo Next Page
To Next Page IconTo Next Page
To Previous Page IconTo Previous Page
To Previous Page IconTo Previous Page
Loading...
15
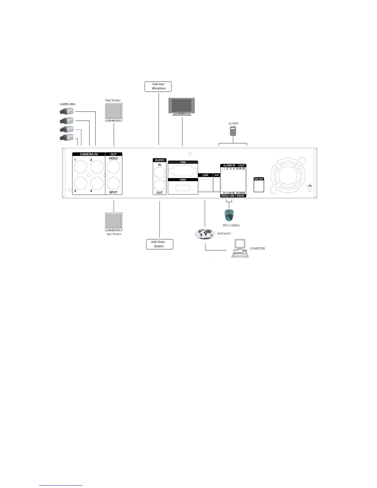
II. INSTALLATION & CONNECTIONS
1. Camera, Monitor, Audio, Alarm Sensor and Power Cord

Table of Contents

Related product manuals