EasyManua.ls Logo

Keyestudio ESP32 - 2. Working Principle; 3. Wiring Diagram

Keyestudio ESP32
344 pages
Print Icon
To Next Page IconTo Next Page
To Next Page IconTo Next Page
To Previous Page IconTo Previous Page
To Previous Page IconTo Previous Page
Loading...
ESP32 Starter Kit
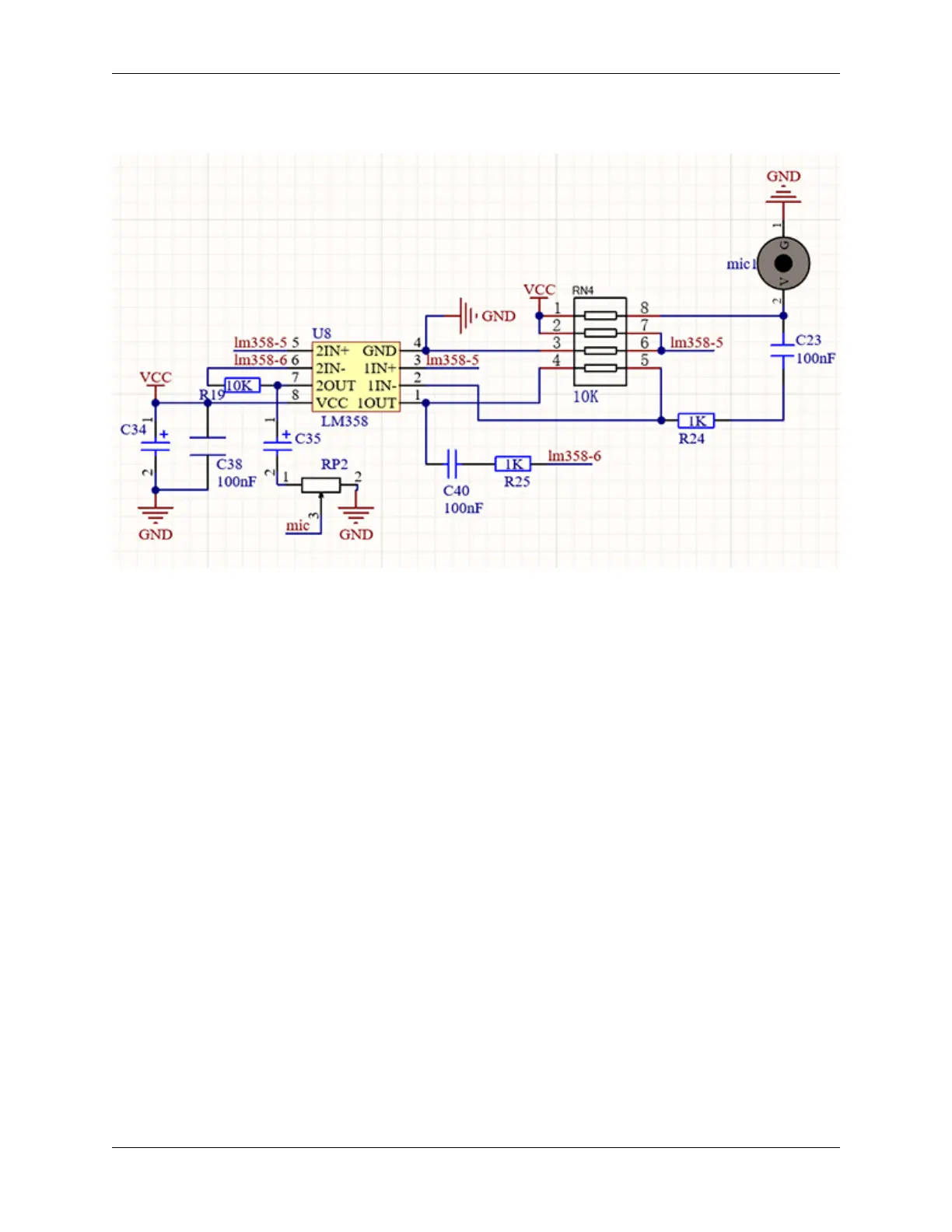
2. Working Principle
When detecting a sound, the electret film in microphone vibrates, which changes the capacitance and generates a subtle
change of voltage.
Next, we make use of LM3 chip to build a proper circuit to amplify the detected sound up, which can be adjusted by a
potentiometer. Rotate it clockwise to enlarge the times.
8.5. Arduino Project 121

Table of Contents