EasyManua.ls Logo

Keyestudio ESP32 - 2. Working Principle

Keyestudio ESP32
344 pages
Print Icon
To Next Page IconTo Next Page
To Next Page IconTo Next Page
To Previous Page IconTo Previous Page
To Previous Page IconTo Previous Page
Loading...
ESP32 Starter Kit
Whats more, it supports cooperative works with computers. As a result, the measured value can be transmitted to
computers via Arduino board.
In daily life, it is widely used for motors, servos and LEDs as well as systems(automatic navigation, control and security
monitoring systems).
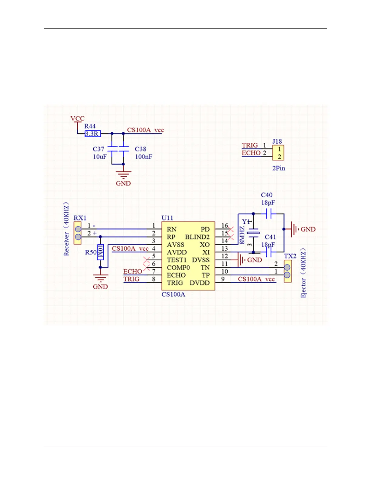
2. Working Principle
As we all know, ultrasonic is a kind of inaudible sound wave signal with high frequency. Similar to a bat, this module
measures distance of obstacles by calculating the time difference between wave-emitting and echo-receiving.
Maximum distance: 3M
Minimum distance: 5cm
Detection angle: 15°
8.5. Arduino Project 135

Table of Contents