EasyManua.ls Logo

Keyestudio ESP32 - 2. Flow Chart; 3. Wiring Diagram

Keyestudio ESP32
344 pages
Print Icon
To Next Page IconTo Next Page
To Next Page IconTo Next Page
To Previous Page IconTo Previous Page
To Previous Page IconTo Previous Page
Loading...
ESP32 Starter Kit
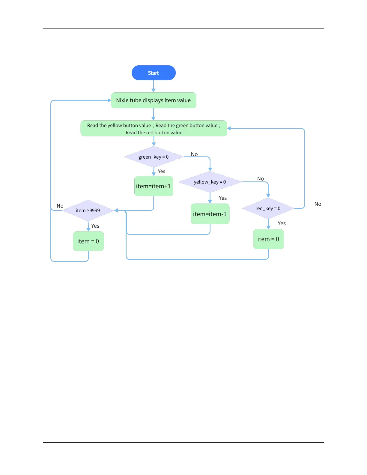
2. Flow Chart
236 Chapter 9. Scratch Tutorial

Table of Contents