EasyManua.ls Logo

Keyestudio ESP32 - 8.5 Arduino Project

Keyestudio ESP32
344 pages
Print Icon
To Next Page IconTo Next Page
To Next Page IconTo Next Page
To Previous Page IconTo Previous Page
To Previous Page IconTo Previous Page
Loading...
ESP32 Starter Kit
8.5 Arduino Project
8.5.1 Download the Arduino code files and library files
Click on the link to download the arduino code file and library file:Download-Arduino-Codes-and-Libraries
8.5.2 Project 1: LED Blinking
1. Description
LED blinking is a simple project designed for starters. You only need to install an LED on Arduino board and upload
the code on Arduino IDE. This project reinforces the lear ning of Arduino conceptual framework and using methods
for starters.
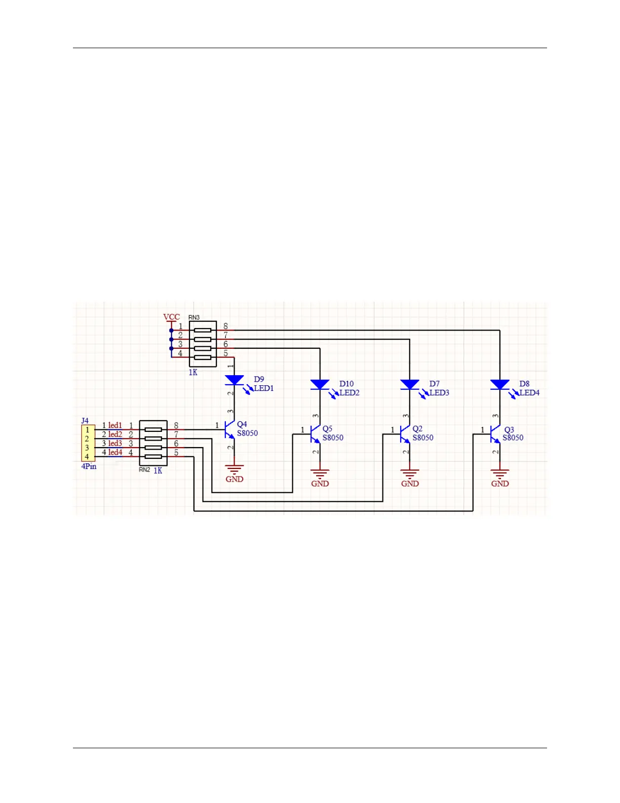
2. Working Principle
LED: The above is the circuit diagram of LED. Generally speaking, limited IO ports of output current may cause low
brightness of LED, so a NPN triode (Q2) is applied in circuit as a switch. In this case, the LED will light up if the
base(pin 1) of triode is at a high level. On the contrary, LED goes off when the base is at low.
Triode switch: To have a clear idea of its principle, certain knowledge of electronic circuit is required. For details,
please consult materials by yourself. Briefly, LED on and off rely on the high and low levels of triode base, which are
decided by the pin on the development board. LED lights up when the base(pin 1) is at a high level, and it goes off
when the base is at low.
8.5. Arduino Project 45

Table of Contents