EasyManua.ls Logo

Keysight N9010B - Page 805

Keysight N9010B
2530 pages
To Next Page IconTo Next Page
To Next Page IconTo Next Page
To Previous Page IconTo Previous Page
To Previous Page IconTo Previous Page
Loading...
3 Short-Range Comms & IoT Mode
3.7 ACP Measurement
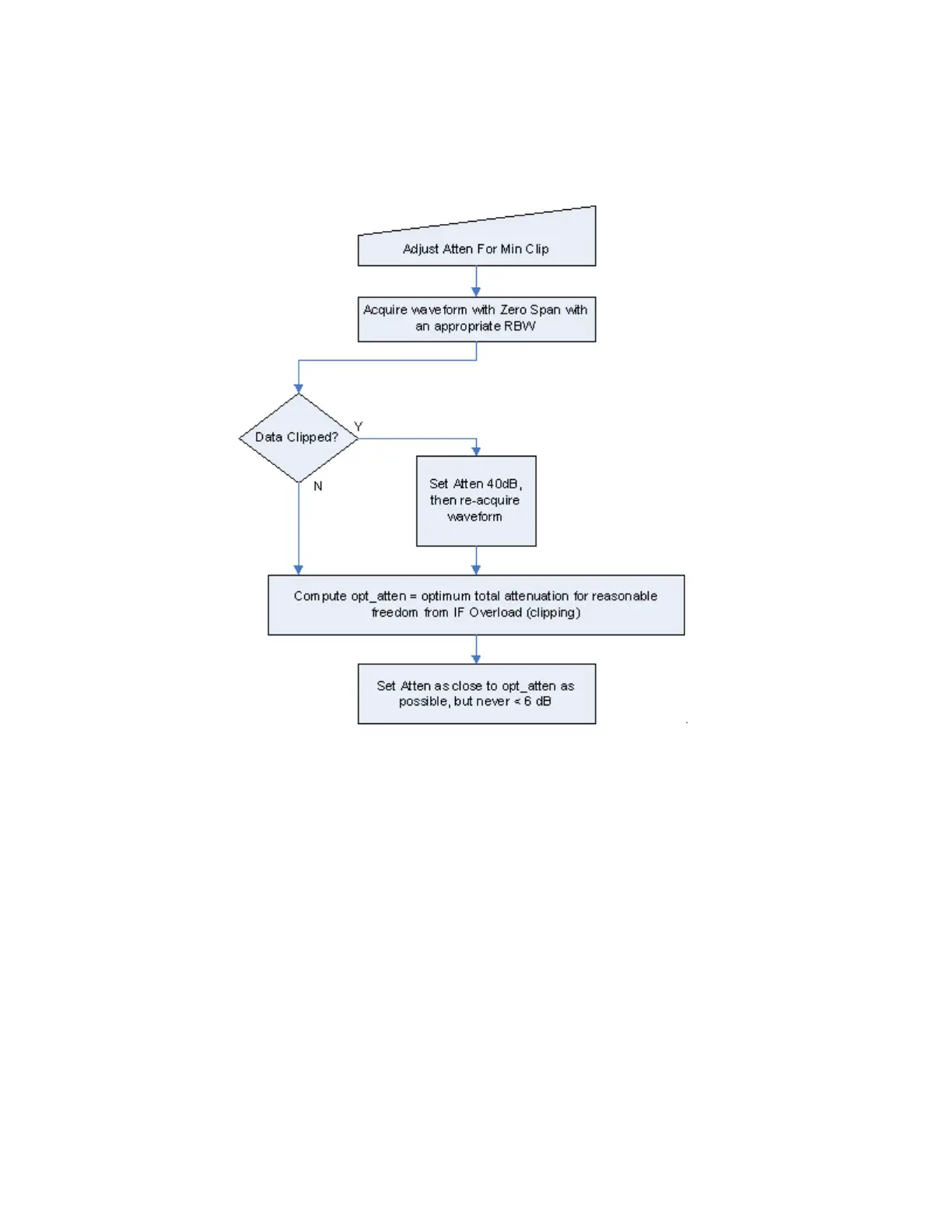
Single-Attenuator Models
Dual-Attenuator models
"Adjust Atten for Min Clipping" on page 1645 or "Pre-Adjust for Min Clipping" on
page 803 selection is Mech + Elec Atten:
Short Range Comms & IoT Mode User's &Programmer's Reference 805

Table of Contents

Other manuals for Keysight N9010B

Related product manuals