EasyManua.ls Logo

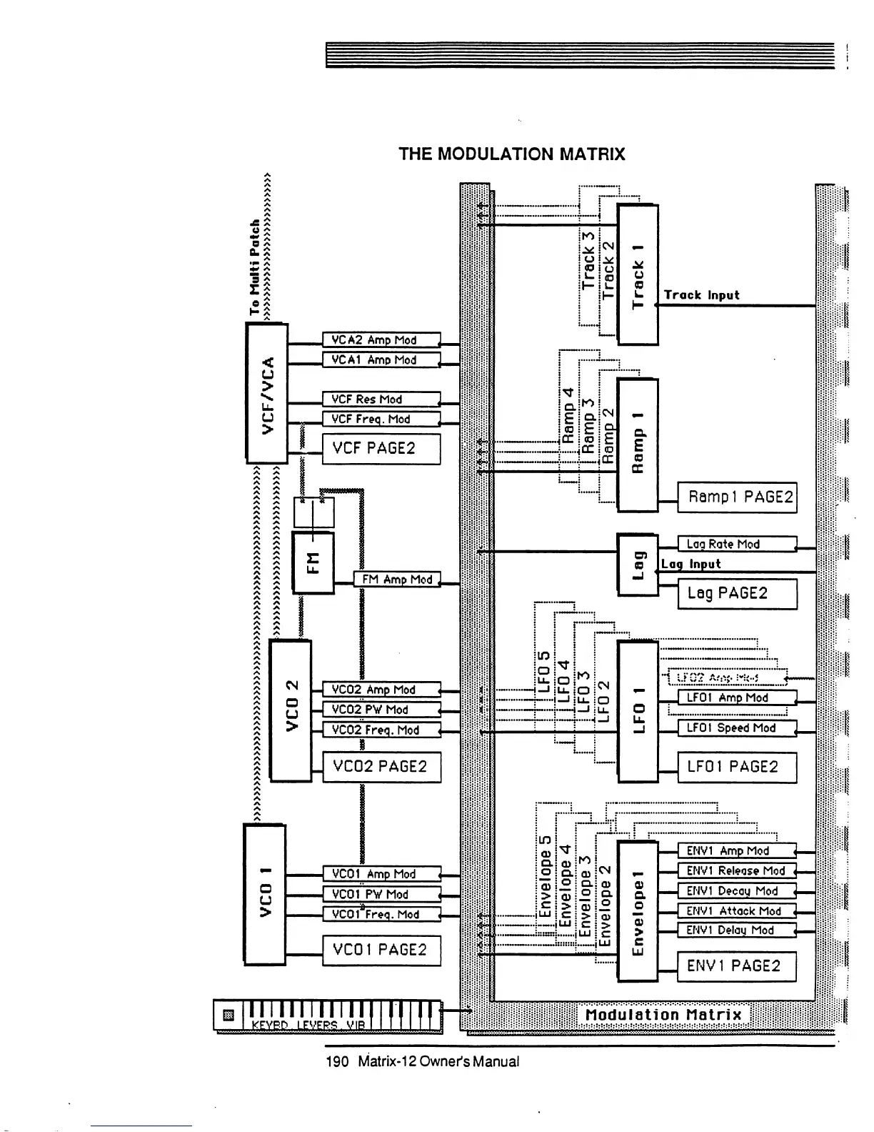
Oberheim Matrix-12 - The Modulation Matrix Diagram

Oberheim Matrix-12
194 pages
Print Icon
To Next Page IconTo Next Page
To Next Page IconTo Next Page
To Previous Page IconTo Previous Page
To Previous Page IconTo Previous Page
Loading...
CD
O
CD
c
1^
o
Q.
VCO
2
VCF/VCA
<
n
o
to
m
FM
rrr
^^AV////«^V/<////J^V//AVV/^^^^^
|}lnvelope
5
|
i
1
I^i^?"l
U
|
Envelope
3
Envelope
2
1.
Envelopei
<
m
to
ill
: :
:
CD
m
To
Multi
Patch
V»V»^
I
i
: !
...|
(..I
,
MLF0
5
|
Ip
1
|
}LF03
LF02
:
mz
LFO
1
O
-D
CD
m
,-i.
i.l
Lag
:
:
:
CD
m
ro
f.L
*SwSf£*ff*SfJ^ffJ^^S?**^»+^*SSfCS^Jf^Sf^*S?^^J£f?J£S?m
///AV/AV.V.V
A'fVJ4vJ'j7/AVAV///AVAV^
Ramp
4
Ramp3
Track
3
I"8
r^TFackT
Ramp
1
!
irn
Track
1
U3
DO
3
m
ro
m
O
o
I
o
>
X
.
:•:•:•*•>;•*

Table of Contents

Related product manuals