EasyManua.ls Logo

Omron 3G3JX - Connection Example

Omron 3G3JX
262 pages
Print Icon
To Next Page IconTo Next Page
To Next Page IconTo Next Page
To Previous Page IconTo Previous Page
To Previous Page IconTo Previous Page
Loading...
7-6
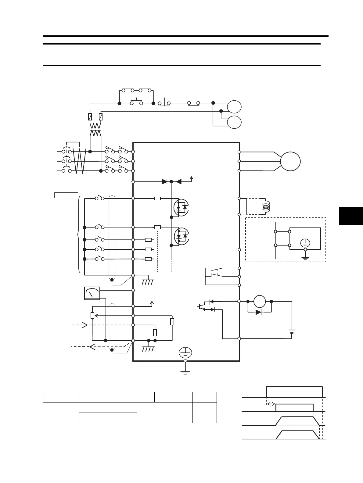
7-3 Connection Example
7
Specifications
7-3 Connection Example
*1. Different terminals have different commons.
Terminals S1, S2, S3, S4, S5 AM FS, FV, FI P1
Commons
Sink logic - SC
FC PC
Source logic - PSC
BS BSS
MC1
*4
*3
T
MC1
ELB
3-phase
AC
Inverter
R/L1 (L1)
S/L2 (L2)
T/L3 (N/L3)
PSC
24 V DC
U/T1
V/T2
W/T3
Motor
Note:
To connect the DC reactor,
remove the short-circuit bar.
For Sink logic
S5
4.7 kΩ
S4
S3
S2
S1
SC
+1
DC reactor
(Inverter)
P/+2
N/-
P/+2
N/-
Regenerative
braking unit
P/+
N/-
P1
24 V DC
PC
10 kΩ
250 Ω
10 V DC
FC
FI
FV
FS
AM
Frequency
meter
Frequency
setting unit
1 to 2 kΩ
4 to 20 mA DC
Power supply input
Relay output
Common
MB
MA
MC
MC1 MC2
MC2
Alarm wiring in
the regenerative
braking unit
*1
*2
*5
*1
*1
*1
*6
*7
MC2
RY
Main circuit power supply
RUN command
Output frequency
Motor rotation speed
*4
2.0 s min.

Table of Contents

Other manuals for Omron 3G3JX

Related product manuals