EasyManua.ls Logo

Rockwell Automation Allen-Bradley PowerFlex 750 Series

Rockwell Automation Allen-Bradley PowerFlex 750 Series
352 pages
To Next Page IconTo Next Page
To Next Page IconTo Next Page
To Previous Page IconTo Previous Page
To Previous Page IconTo Previous Page
Loading...
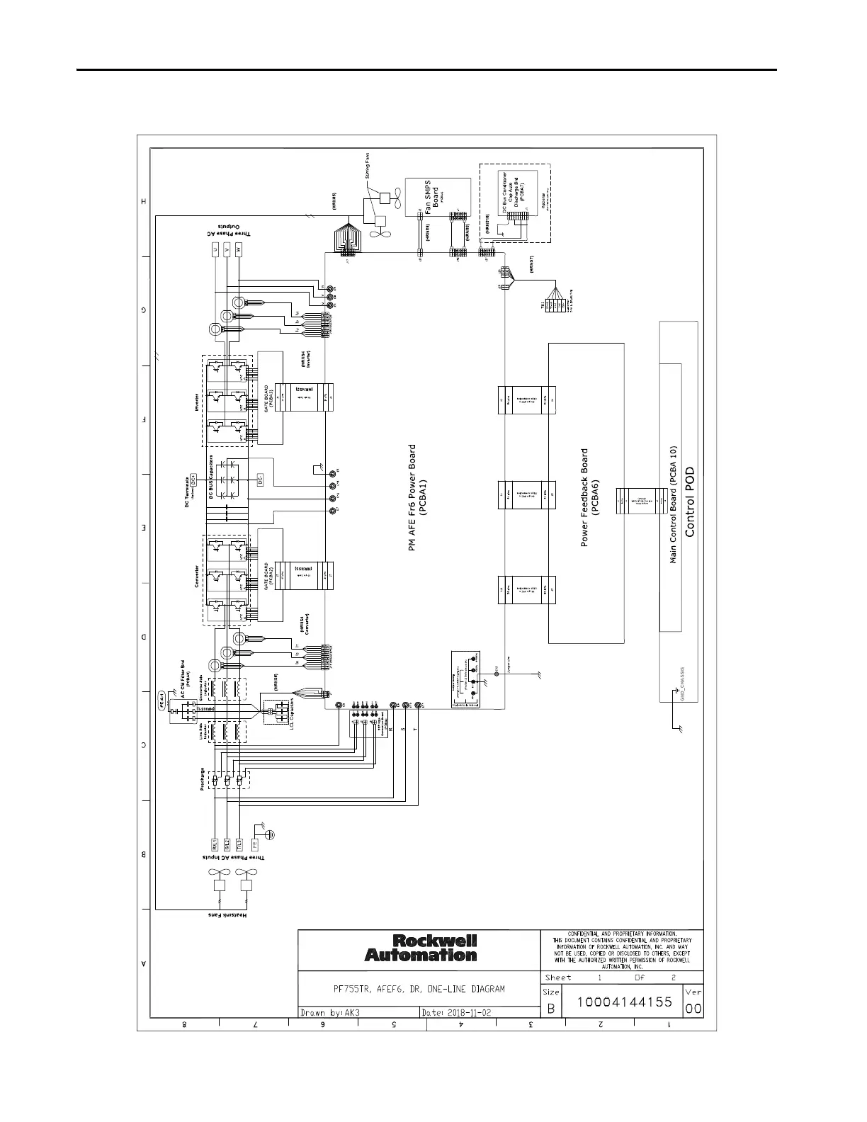
308 Rockwell Automation Publication 750-TG100B-EN-P - June 2019
Appendix A System Schematics
Figure 31 - PowerFlex 755TL/TR Frame 6 Drive

Table of Contents

Other manuals for Rockwell Automation Allen-Bradley PowerFlex 750 Series

Related product manuals