EasyManua.ls Logo

Telos TWOx12 - Studio Audio and Desktop Director Connections

Telos TWOx12
225 pages
Print Icon
To Next Page IconTo Next Page
To Next Page IconTo Next Page
To Previous Page IconTo Previous Page
To Previous Page IconTo Previous Page
Loading...
TELOS TWOX12 USER’S MANUAL
INSTALLATION
CHAPTER 2 30
2.6 Studio Audio Connections
2.6.1 Mix-Minus
What is a mix-minus?
The Telos TWOx12 must be fed send-to-caller audio which is free of the caller audio, a
“mix-minus”. A mix-minus is a mix of all of your audio sources which will be placed on-
air (or recorded) except the incoming caller audio–thus the “mix-minus” designation. The
European term “mix minus one” is a clearer term for the typical situation. A mix-minus is
also sometimes referred to as a “clean feed”. Most modern consoles (mixing desks) are able
to handle one or two of these, but more may be difficult. In that case it may be necessary to
get creative. The important thing to remember is that the hybrid must not “chase its tail,”
where its output makes its way somehow back to the input.
Some examples:
Example 1: Using a broadcast console (mixing desk)
A multibuss stereo broadcast console is in use. Program is used to feed the transmitter and
Audition is used for some other application. A third buss, “Utility,” is not in use, so we will
use this to create a mix-minus for a single hybrid.
All sources, including the hybrid, will be assigned to Program, so the audience can hear
them, as usual. We will also assign most of these sources to Utility as well, just never the
fader representing the hybrid’s own audio.
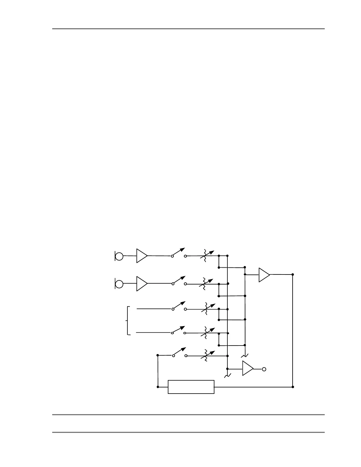
LINE
CHANNELS
UTILITY
BUS
PROGRAM
BUS
PHONE
CHANNEL
PROGRAM
OUT
SendRcv
Hybrid
"
MICRO-
PHONES

Table of Contents

Other manuals for Telos TWOx12