EasyManua.ls Logo

YASKAWA iQpump1000 - Page 93

YASKAWA iQpump1000
508 pages
Print Icon
To Next Page IconTo Next Page
To Next Page IconTo Next Page
To Previous Page IconTo Previous Page
To Previous Page IconTo Previous Page
Loading...
+
-
+
++
Terminals -, +1, +2, B1, B2 are
for connection options. Never
connect power supply lines to
these terminals
DC link choke
(option)
U X
+
-
+
++
+
U X
S1
S2
S3
S4
S5
S6
S7
RP
A1
A2
A3
0 V
AC
R
R
S
S-
IG
iQpump1000
B112
B2
2 k
S8
SC
0 V
FM
AM
AC
E (G)
<1>
<2>
<12>
<7>
<9>
<6>
<4>
<3>
+24 V
+V
MD
M1
M2
ME
MF
Jumper
Braking resistor
(option)
Forward Run / Stop
Through Mode
Ext. Pump Fault
Fault Reset
Multi Setpoint 1
HAND Mode
Through Mode
HAND Mode 2
Multi-function
digtial inputs
(default setting)
Sink / Source mode
selection wire link
(default: Sink)
CN5-C
CN5-B
CN5-A
Option board
Pulse Train Input (max 32 kHz)
Shield ground terminal
Multi-function
analog/pulse
train inputs
Power supply +10.5 Vdc, max. 20 mA
Analog Input 1 (Frequency Bias H3-02)
0 to +/-10Vdc (20 kΩ)
4 to 20 mA (250 Ω) / 0 to 20 mA (250 Ω)
MEMOBUS/Modbus comm.
RS-422/RS-485
max. 115.2 kBps
Termination resistor
(120 , 1/2 W)
DIP
Switch S2
Multi-function relay output (Fault H2-03)
250 Vac, max. 1 A
30 Vdc, max 1 A
(min. 5 Vdc, 10 mA)
Multi-function relay output (During Freq.
Output H2-01)
250 Vac, max. 1 A
30 Vdc, max 1 A
(min. 5 Vdc, 10 mA)
Multi-function analog output 1
(Output frequency)
-10 to +10 Vdc (2mA)
or 4 to 20 mA
Main Circuit
Control Circuit
shielded line
twisted-pair shielded line
main circuit terminal
control circuit terminal
R/L1
S/L2
T/L3
R
S
T
Main
Switch
Fuse
M3
M4
Multi-function relay output (Pressure Reached
<10>
H2-02)
250 Vac, max. 1 A
30 Vdc, max 1 A
(min. 5 Vdc, 10 mA)
SP
SN
<8>
AMFM
V
I
Off
On
DIP Switch S2
Term. Res. On/Off
Jumper S1
A1/A2/A3 Volt./Curr.
Selection
Jumper S5
AM/FM Volt./Curr.
Selection
Terminal board
jumpers and switches
FM
+
AM
<5>
<11>
<12>
Multi-function analog output 2
(Output current)
-10 to +10 Vdc (2mA)
or 4 to 20 mA
Three-Phase
Power Supply
200 to 600 V
50/60 Hz
M
U/T1
V/T2
W/T
U
V
W
3
Ground
connectors
(Depending on
model capacity)
Analog Input 2 (PID Feedback H3-10)
0 to +10Vdc (20 kΩ)
4 to 20 mA (250 Ω) / 0 to 20 mA (250 Ω)
Analog Input 3 (HAND Freq. Reference H3-06)
0 to +/-10Vdc (20 kΩ)
4 to 20 mA (250 Ω) / 0 to 20 mA (250 Ω)
Fault output
250 Vac, max. 1 A
30 Vdc, max 1 A
(min. 5 Vdc, 10 mA)
MA
MB
MC
Note: When A1 & A3 using current input
Resolution = 10 bit plus sign
V
I
A1 A2 A3
24V
SN
+24 Vdc
Transducer
Supply
(max. 150 mA)
+
AC
Factory
Installed
Jumper
Models 4A0930 and 4A1200
are compatible with
12-phase rectification
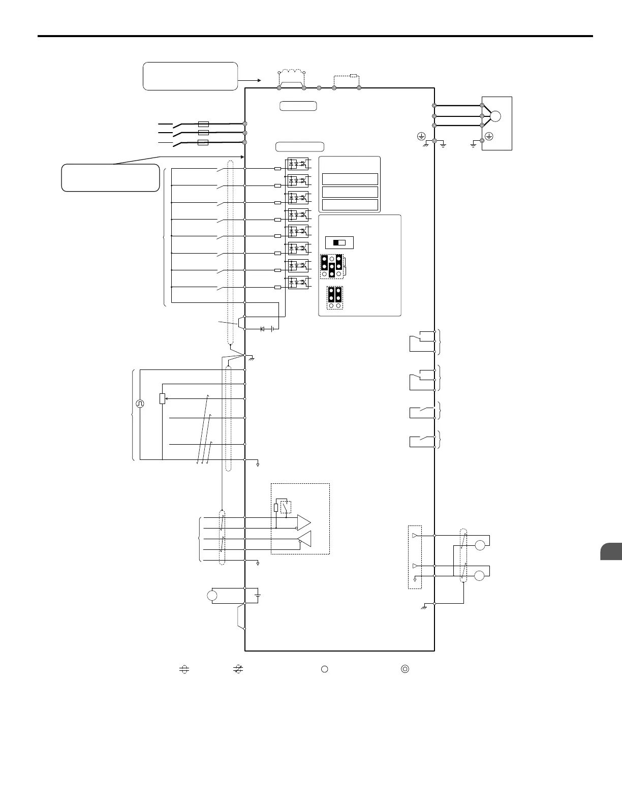
Figure 3.1 Drive Standard Connection Diagram (example: model 2A0040)
3.1 Standard Connection Diagram
YASKAWA TOEP YAIP1W 01F YASKAWA AC Drive - iQpump1000 User Manual
93
3
Electrical Installation

Table of Contents

Other manuals for YASKAWA iQpump1000

Related product manuals