EasyManua.ls Logo

Atmel ATmega32M1 - Page 231

Atmel ATmega32M1
367 pages
Print Icon
To Next Page IconTo Next Page
To Next Page IconTo Next Page
To Previous Page IconTo Previous Page
To Previous Page IconTo Previous Page
Loading...
231
7647H–AVR–03/12
Atmel ATmega16/32/64/M1/C1
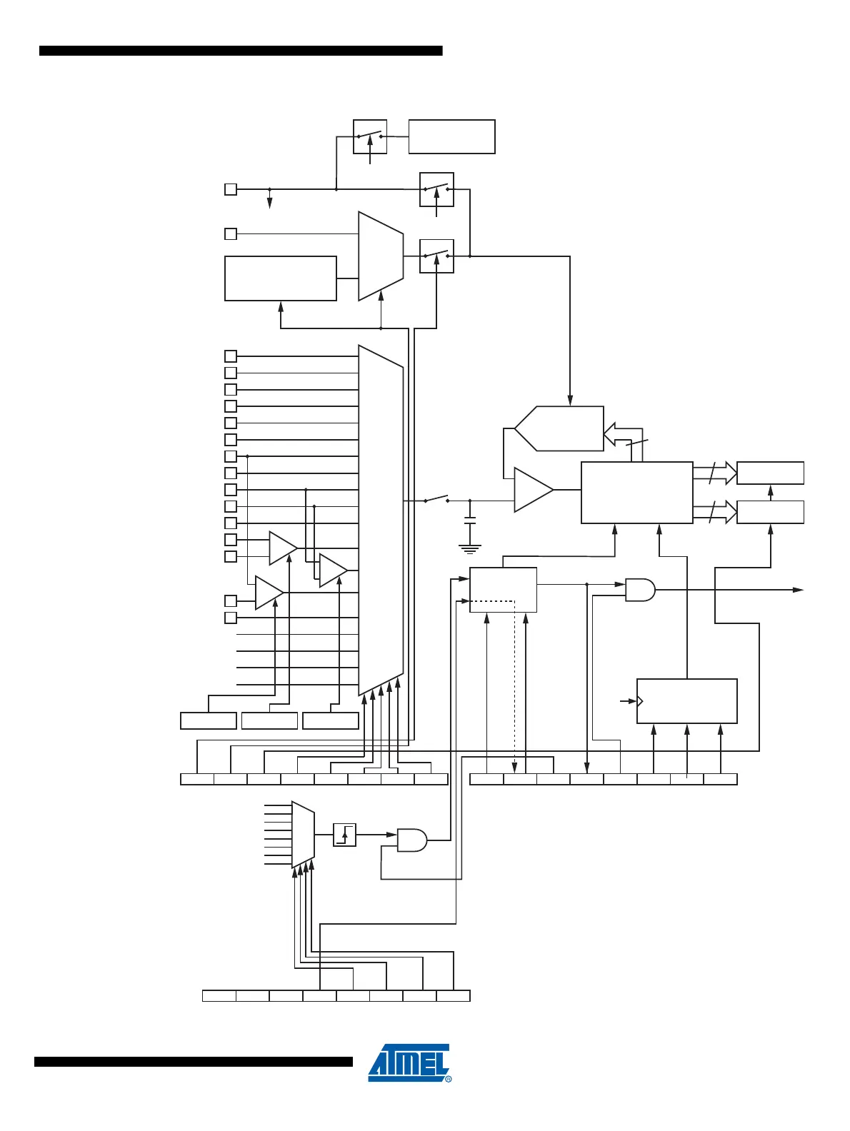
Figure 18-1. Analog to Digital Converter Block Schematic
MUX2 MUX1 MUX0MUX3REFS1 REFS0 ADLAR MUX4 ADPS2 ADPS1 ADPS0ADIEADEN ADSC ADATE ADIF
ADMUX
ADCSRA
ADTS2 ADTS1 ADTS0
ADASCR
---
ADCSRB
Edge
Detector
Sources
ADC0
ADC1
ADC2
ADC3
ADC4
ADC5
AMP2-/ADC6
ADC7
AMP1-/ADC8
AMP1+/ADC9
ADC10
AMP0-
AMP0+
-
+
AMP0CSR
-
+
AMP1CSR
+
-
SAR
10
10
ADCH
ADCL
Coarse/Fine DAC
10
Internal 2.56V
Reference
REFS0 REFS1
AREF / ISRC
AVCC
PRESCALERCK
CKADC
CONTROL
CKADC
ADC CONVERSION
COMPLETE IRQ
GND
Bandgap
ADATE
ADTS3
Temp Sensor
VCC/4
ISRC
AMP2+
-
+
AMP2CSR
AREFEN
ISRCEN
Current
Source
ISRC

Table of Contents

Related product manuals