EasyManua.ls Logo

Bailey Infi 90 - C-3. IEPEP01;IEPEP02 Power Entry Panel and Module Mounting Unit Wiring Diagram

Bailey Infi 90
100 pages
Print Icon
To Next Page IconTo Next Page
To Next Page IconTo Next Page
To Previous Page IconTo Previous Page
To Previous Page IconTo Previous Page
Loading...
WIRING DIAGRAMS
INTRODUCTION
C - 4 I-E96-506B1
®
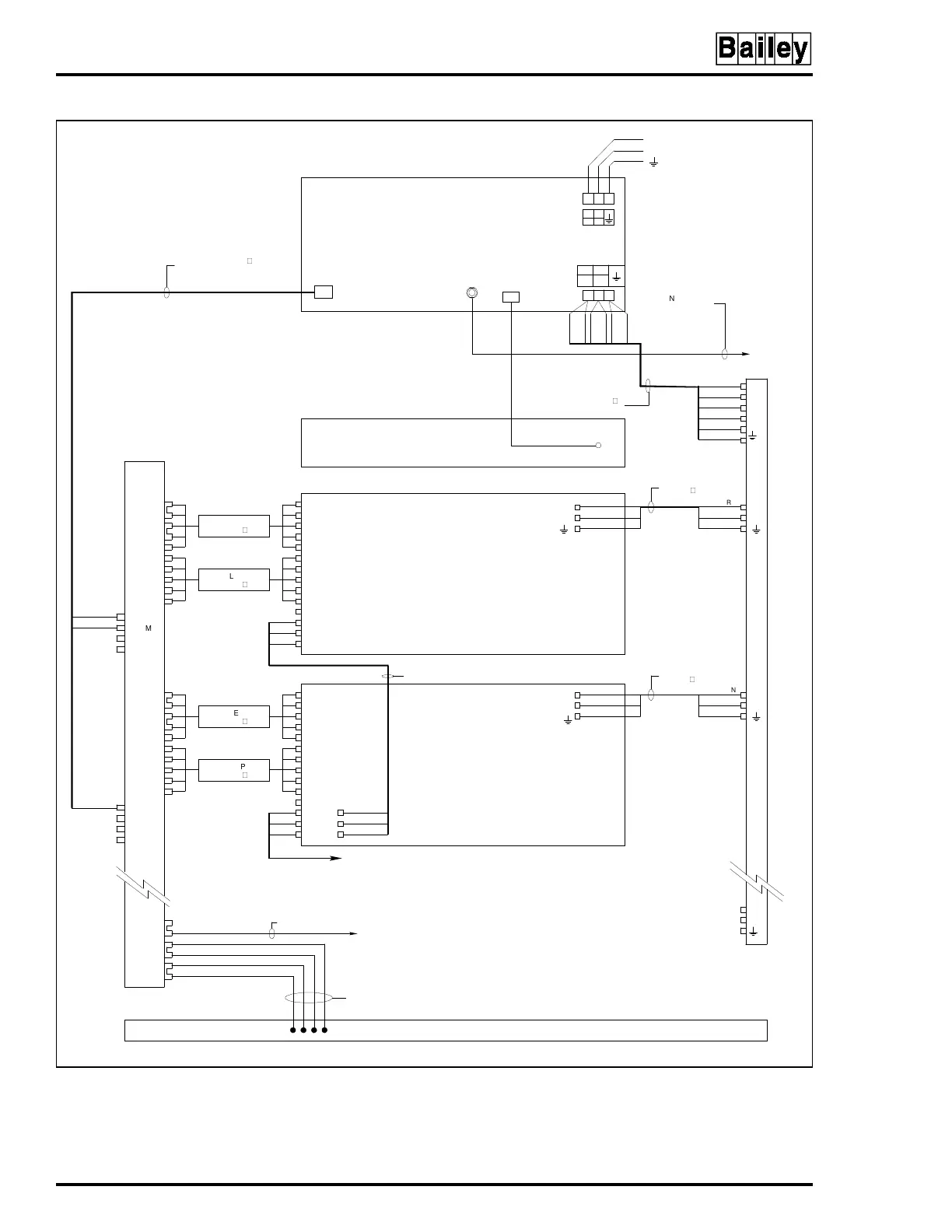
Figure C-3. IEPEP01/IEPEP02 Power Entry Panel and Module Mounting Unit Wiring Diagram
L
L1
L
L1
120 VAC
240 VAC
120 VAC
240 VAC
N
L2
N
L2
AC OUT
GND
PFI
SAFETY GND.
CONN.TO CAB.
CABLE P/N 6637814 1
(SUPPLIED WITH PEP)
NO. 10 AWG
GRN/YEL
BRN
BRN
BLU
BLU
GRN/YEL
GRN/YEL
FAN ASSEMBLY
IEFAN01/02
ROW 1
L1
L1
L2
L2
CABLE P/N
6637818 1
BRNBRN
BLUBLU
GRN/YELGRN/YEL
MODULE MOUNTING UNIT
IEMMU01/02
ROW 2
L(L1)
N(L2)
L(L1)
N(L2)
CABLE P/N
6637818 1
BRNBRN
BLUBLU
GRN/YELGRN/YEL
MODULE MOUNTING UNIT
IEMMU01/02
ROW 3
+5 V
MCOM
+15 V
–15V
PFI
STATUS
I/O COM
+24 V
MBUS
MBUS
MBUS
MBUS
MCOM
MCOM
+5 V
MCOM
+15 V
–15V
PFI
STATUS
I/O COM
+24 V
PFI
STATUS
I/O COM
+24 V
+5 V
MCOM
MCOM
+15 V
–15 V
PFI
STATUS
I/O COM
I/O COM
+24 V
+24 V
WHT/ORN
GRAY
GRAY
GRAY
GRAY
CABLE P/N
1948509 5
CABLE P/N
1948509 5
CABLE P/N
1948509 5
CABLE P/N
1948509 5
+5 V
MCOM
+15 V
–15 V
RED
WHT
WHT
WHT WHT
YEL
YEL YEL
ORN
ORN ORN
YEL
+5 V
MCOM
+15 V
–15 V
PFI
STATUS
I/O COM
+24 V
NO. 18 AWG (3-WIRE TWISTED)
TO NEXT MMU
CUSTOMER +24 V OUTPUT
NO. 14 AWG
NO. 10 AWG
SYSTEM POWER
BUS BAR
ISOLATED SYSTEM COMMON BUS
INPUT POWER
BUS BAR
L1
L1
L2
L2
TP50310B
TB3
TB1
1
1
3
3
2
2
POWER ENTRY PANEL
IEPEP01_
ROW 0
BRN
BRN
BLU
BLU
GRN/YEL
GRN/YEL
FAN
OUT
J4
AUX. POWER INPUT
120/240VAC 50/60 HZ
L(L1)
N (L2)
CABLE P/N 6638084 1
(SUPPLIED WITH PEP)
Artisan Technology Group - Quality Instrumentation ... Guaranteed | (888) 88-SOURCE | www.artisantg.com

Table of Contents

Related product manuals