EasyManua.ls Logo

Conquest Imaging GE Voluson E10 - Module 8 Parts Replacement; System Layout

Conquest Imaging GE Voluson E10
82 pages
Print Icon
To Next Page IconTo Next Page
To Next Page IconTo Next Page
To Previous Page IconTo Previous Page
To Previous Page IconTo Previous Page
Loading...
GE Voluson E10 Training Manual
© 2017 Conquest Imaging
56
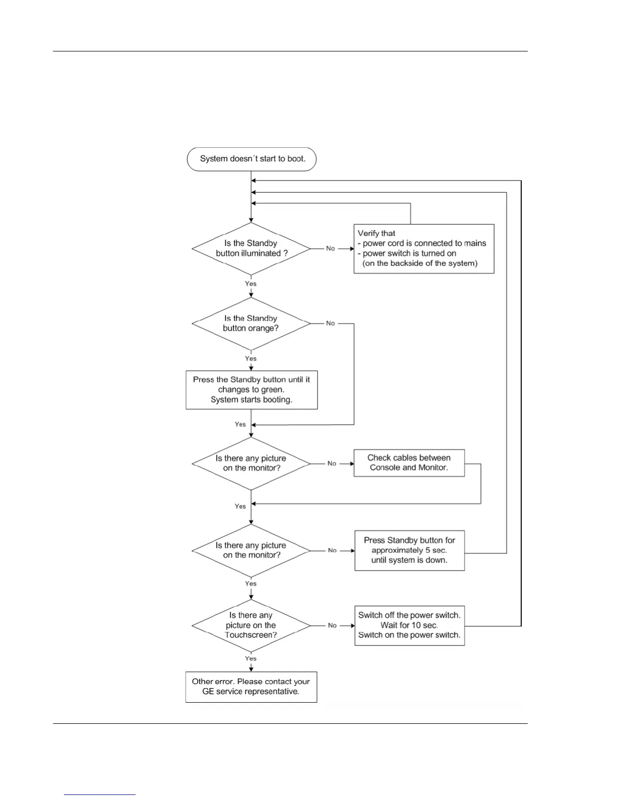
System Does Not Boot-up
Trouble shooting tree:

Table of Contents