EasyManua.ls Logo

Danfoss VLT AutomationDrive FC 300 - 12-Pulse Control Cables

Danfoss VLT AutomationDrive FC 300
296 pages
Print Icon
To Next Page IconTo Next Page
To Next Page IconTo Next Page
To Previous Page IconTo Previous Page
To Previous Page IconTo Previous Page
Loading...
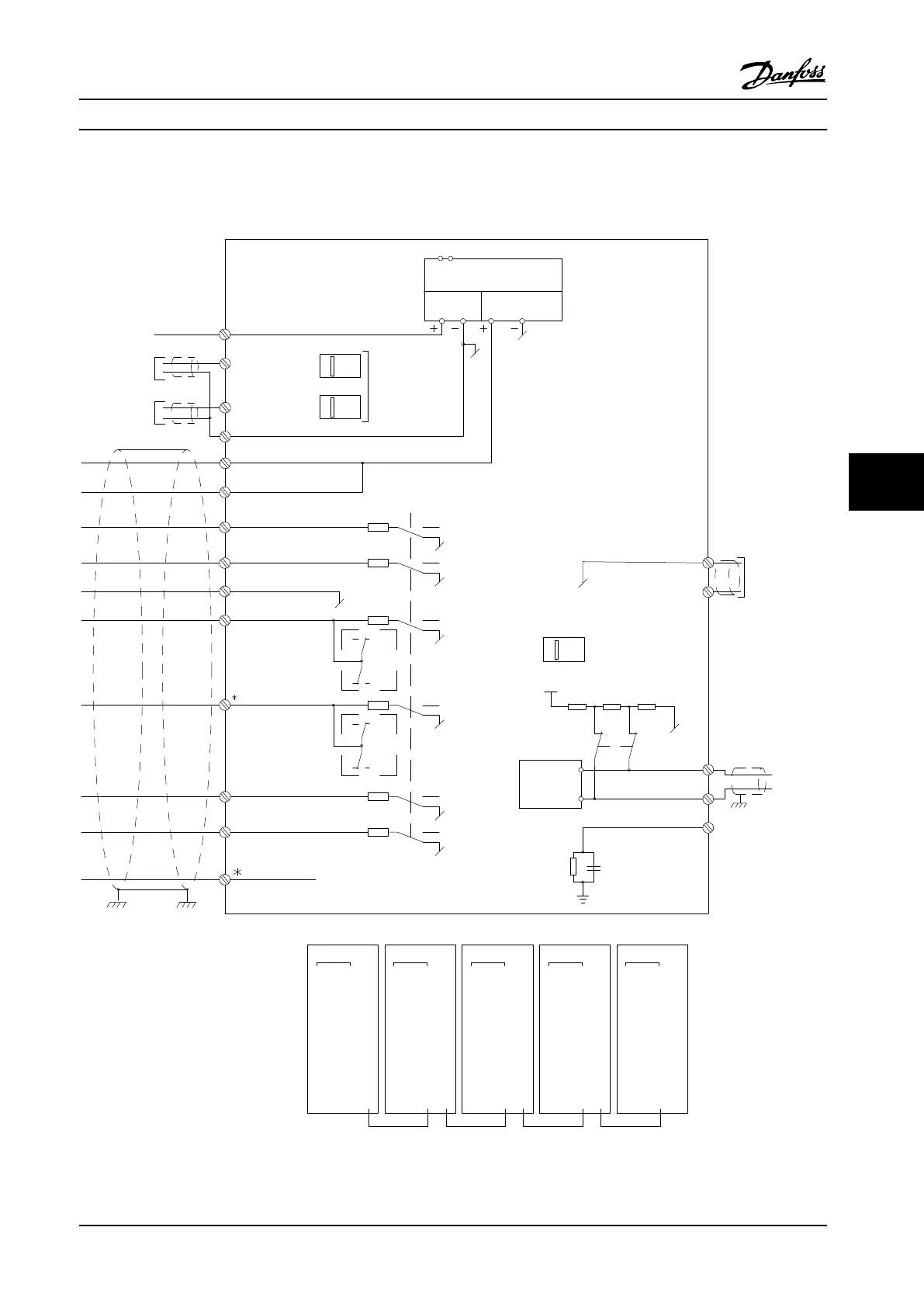
7.5.8 12-Pulse Control Cables
Switch Mode
Power Supply
10Vdc
15mA
24Vdc
130/200mA
Analog Output
0/4-20 mA
50 (+10 V OUT)
S201
S202
ON/I=0-20mA
OFF/U=0-10V
+10 Vdc
-10 Vdc
+10 Vdc
0/4-20 mA
-10 Vdc
+10 Vdc
0/4-20 mA
53 (A IN)
54 (A IN )
55 (COM A IN )
(COM A OUT) 39
(A OUT) 42
12 (+24V OUT )
13 (+24V OUT )
18 (D IN)
19 (D IN )
20 (COM D IN)
27 (D IN/OUT )
24 V
24 V
OV
OV
29 (D IN/OUT )
32 (D IN )
33 (D IN )
37 (D IN )
5 6 7 8 5 6 7 8
11
CI45
MODULE
CI45
MODULE
CI45
MODULE
CI45
MODULE
CI45
MODULE
12 13 14 11 12 13 14 11 12 13 14 11 12 13 14 11 12 13 14
15 16 17 1815 16 17 1815 16 17 1815 16 17 1815 16 17 18
5 6 7 8 5 6 7 8 5 6 7 8
1 12 23 34 4 1 2 3 4 1 2 3 4 1 2 3 4
P 5-00
24V (NPN)
0V (PNP)
24V (NPN)
0V (PNP)
24V (NPN)
0V (PNP)
24V (NPN)
0V (PNP)
24V (NPN)
0V (PNP)
24V (NPN)
0V (PNP)
ON=Terminated
OFF=Open
(PNP) = Source
(NPN) = Sink
RS-485
(COM RS-485) 61
(P RS-485) 68
(N RS-485) 69
RS - 485
Interface
S801
S801
5V
ON
ON
ON
1
1
1
2
2
2
CONTROL CARD CONNCECTION
130BB759.10
Figure 7.48 Control Cable Diagram
Electrical Installation
Design Guide
MG34S222 Danfoss A/S © Rev. 2014-02-10 All rights reserved. 229
7 7

Table of Contents

Other manuals for Danfoss VLT AutomationDrive FC 300

Related product manuals