EasyManua.ls Logo

Dodge Stealth 1994 - Page 183

Dodge Stealth 1994
434 pages
Print Icon
To Next Page IconTo Next Page
To Next Page IconTo Next Page
To Previous Page IconTo Previous Page
To Previous Page IconTo Previous Page
Loading...
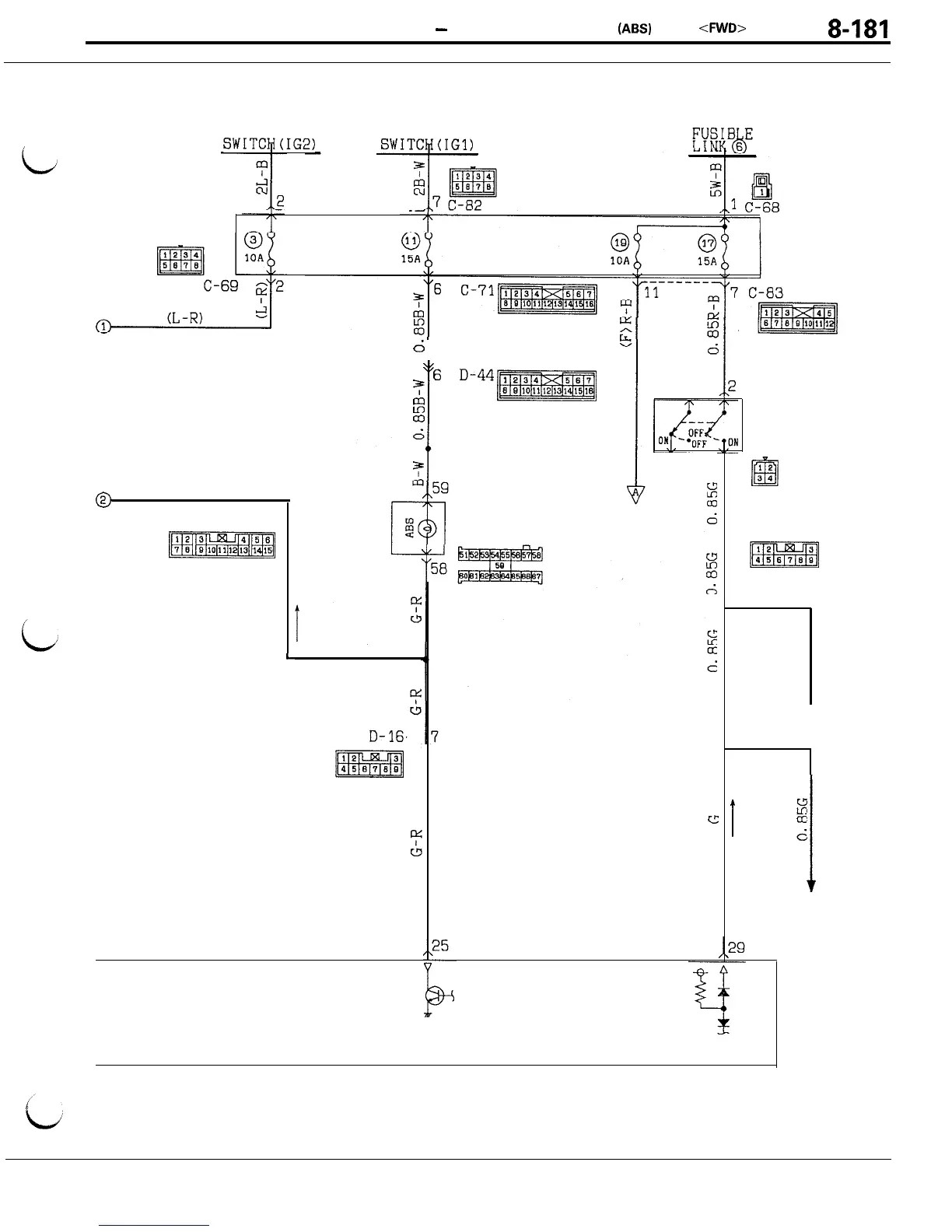
CIRCUIT DIAGRAMS
-
Anti-lock Braking System
(ABS)
Circuit
<FWD>
8-181
L
IGNITION
SWITCIiI(IG2)
IGNITION
SWITCIjfIGl)
---------------
J/B
@
G-R
plg%aq
D-45
i:
L
d
I
7
1
6
2
D-44p?%iazq
a3
COMBINATION
'METER
D-04
11
G-R
STOP
LIGHT
SWITCH
C-61
3
1 2
EDI
34
5 F-19
pzE$Tq
F
I
::
m
d
I
STOP LIGHT

Table of Contents

Related product manuals